Справка Business Studio
Переход на сайт нейросети Perplexity AI для поиска информации о Business Studio. Подробнее о возможности см. по
ссылке
Содержание справки
Как работать со справкой?
Общие термины
Основные термины
Термины нотаций моделирования деятельности
Термины системы менеджмента качества
Термины сбалансированной системы показателей
Термины Business Studio
Сокращения
Руководство пользователя
Термины
Установка и развертывание
Установка, настройка и запуск программы
Настройка окружения
Создание DNS-имен и сертификатов
Настройка файла .еnv
Настройка файла appsettings.json
Настройка сервера лицензий
Развертывание базы данных
Запуск стенда
Настройка Keycloak
Настройка REALM
Настройка CSP для Keycloak
Настройки OpenID клиента
Keycloak MSAD ObjectSID Mapper
Настройка окна авторизации Business Studio
Десктопное приложение Business Studio
Конвертация базы данных
Информация по переносу данных из предыдущих версий
Классы сообщений при проведении конвертации
Конвертация деятельности
Миграция баз данных из MS SQL Server в PostgreSQL
Управление доступом к базам данных из десктопного приложения
Назначение пользователей и администраторов баз данных
Архитектурная реализация и кастомизация
Масштабирование и распределение компонентов
Адаптация под требования ИБ
Дополнительная техническая информация
Создание локального центра сертификации (CA) и выпуск TLS-сертификата
Добавление шрифтов
Технические URL-запросы
Возможные ошибки и их исправление
Ошибка подключения при рассинхронизации системного времени хоста и Docker-контейнера
Ошибка: «Opensearch dashboards not ready» при попытке зайти в службу логирования
Обновление программы
Системные требования
Редакции и компоненты Business Studio
Лицензирование
Архитектура Business Studio
Пакеты для самостоятельной загрузки
Описание интерфейса программы
Интерфейс веб-версии
Главное окно десктопного приложения
Базовые возможности интерфейса десктопного приложения
Способы размещения рабочих окон на экране
Настройка окон
Работа с мышью
Контекстное меню
Подсказки с описанием параметров и действий гиперссылок
Типы параметров и поля ввода их значений
Выделение объектов
Удаление объектов
Работа с сетками
Заполнение списков и полей ввода перетаскиванием объектов
Копирование и перемещение объектов, создание новых строк в списках переносом объектов
Обновление и блокировка данных при совместной работе
Синхронное отображение информации в рабочих окнах
Редактор диаграмм
Сбалансированная система показателей
Объекты ССП и их свойства
Диаграмма стратегической карты
Отчеты ССП
Создание модели деятельности организации
Работа во встроенном редакторе
Нотация VAD
Нотация BPMN
Нотация EPC
Нотация FAD
Начало работы над моделью деятельности организации
Декомпозиция единицы деятельности
Ссылка на единицу деятельности
Свойства единиц деятельности
Внешние ссылки
Отчеты единиц деятельности
Управление жизненным циклом модели
Версии объектов
Ветки
Основные понятия и свойства ветки
Создание ветки
Работа в ветке
Конфликты модели при объединении веток
Применение ветки
Организационная структура
Общие сведения
Организационная диаграмма
Расчет нормативной численности персонала
Отчеты оргединиц
Функциональные объекты
Типы функциональных объектов
Атрибуты функциональных объектов
Отчеты функциональных объектов
Методы управления
Назначение справочников
Возможности группы справочников "Бюджетное управление"
Группы
Возможности вкладок "Группы" и "Методы управления"
Программная инженерия
Язык Archimate
Стратегический слой
Бизнес-слой
Слой приложений
Технологический слой
Слой реализации и миграции
Элементы мотивации
Композитные элементы
Связи
Дорожная карта (Roadmap)
Редактирование онтологии и нотаций
Термины
Создание онтологии предметной области
Основные элементы онтологии
Основные принципы создания онтологии
Создание класса объектов
Создание класса связей
Создание класса связей в MetaEdit
Редактирование Матрицы связей классов
Создание частного списка бинарных связей
Создание объектного параметра по бинарной связи
Дополнительная классификация объектов
Видео-пример создания онтологии
Настройка иерархического справочника
Основные принципы, лежащие в основе иерархического справочника
Настройка иерархического справочника
Настройка нотации
Список Стили
Список Моделируемые классы
Список Символы нотации
Проектирование символа нотации
Графические шаблоны
Графика коннектора
Исключения для коннекторов
Текстовые метки
Мэппинг онтологий
Пример мэппинга оригинальной онтологии программы в язык ArhiMate
Способы мэппинга онтологий
Настройка мэппинга в нотации
Стили диаграмм во встроенном редакторе
Имитационное моделирование
Меню модуля "Имитационное моделирование"
Заполнение данных для проведения имитационного моделирования
Проведение имитационного моделирования
Запуск имитации
Окно "Ход имитации"
Результаты проведения имитации
Отчеты по результатам имитации
Система менеджмента качества
Меню СМК, назначение справочников
Стандарты
Отчеты СМК
Управление рисками
Реестр рисков
Анализ и оценка риска
Диаграмма Bow-Tie
Матрица рисков
Объектная модель
Разделы Объектной модели
Работа с Объектной моделью
Взаимосвязи объектов в Объектной модели Business Studio
Отношение "один-к-одному"
Отношение "один-ко-многим"
Отношение "многие-к-одному"
Отношение "многие-ко-многим"
Связи справочников, наиболее часто используемые при построении отчетов
Справочник "Деятельность"
Справочник "Оргединицы"
Справочник "Показатели"
Справочники раздела "Функциональные объекты"
Фильтры
Окно фильтра
Использование системных констант в фильтре
Фильтры
Фильтры по умолчанию для справочников
Настройка фильтра
Фильтр c видом результата "Форма справочника"
Фильтр с видом результата "Форма таблицы"
Фильтр с видом результата "Форма шахматки"
Инструменты no-code извлечения данных
Правила получения объектов
Создание правила
Тестирование работы правила
Автогенерируемые списки на основе правил
Правила производных связей
Вычисляемые параметры
Отчеты
Термины
Создание шаблона отчета
Стили шаблонов отчета
Типы отчетов
Окно редактирования шаблона отчета
Окно редактирования шаблона отчета MS Word
Окно редактирования шаблона отчета MS Excel
Дерево привязок
Типы привязок и работа с ними
Типовые паттерны извлечения данных
Тип привязки "Объект"
Типы привязок "Список" и "Нумератор"
Тип привязки "Дерево"
Тип привязки "Файл"
Тип привязки "BAND" и "BAND по фильтру"
Тип привязки "Секция"
Тип привязки "Фильтр"
Тип привязки "Шахматка"
Область скрытия пустых привязок
Настройка фильтра данных привязки
Группировка
Сортировка
Вставка привязки в шаблон отчета
Вставка привязки в шаблон отчета MS Word
Вставка привязки в шаблон отчета MS Excel
Выполнение отчета
Пакетное формирование отчетов
Оптимизация времени построения отчетов
Примеры работы с шаблонами отчетов
Совместная работа
Сетевой режим работы
Распределенный режим работы
Импорт и экспорт данных
Перенос данных между базами данных Business Studio
Перенос настроек между базами данных Business Studio
Перенос данных через BPMN
Настраиваемый обмен данными с другими системами
Создание и настройка пакета импорта
Выбор источника данных для генерации пакета импорта
Структура файла импорта
Окно настройки пакета импорта
Этапы импорта
Описание этапа импорта
Принципы задания соответствий
Окно свойств объекта колонки
Импорт графических данных
Опции импорта
Импорт и экспорт данных с помощью пакетов импорта
Экспорт пакетов импорта
Импорт пакетов импорта
Автоматический импорт
Мультиязычность
Термины
Языки интерфейса
Языки базы данных
Смена основного языка базы данных
Правила применения языков данных и интерфейса
Мультиязычные параметры
Текущий язык данных
Выбор языка интерфейса
Создание диаграмм на нескольких языках
Работа с отчетами в мультиязычной базе
Мультиязычность в фильтрах
Работа с мультиязычными параметрами в MetaEdit
Права на мультиязычные параметры
Импорт мультиязычных данных
Администрирование системы
Меню администратора
Администрирование фоновых задач
Работа с OpenSearch Dashboards (Логирование)
Авторизация
Настройка индекса для просмотра
Чтение логов
Извлечение логов по условиям
Сбор логов для техподдержки
Совместное использование OpenSearch и Prometheus
Настройка Prometheus
Настройка OpenSearch
Просмотр и описание метрик
Уровни логирования и их настройка
Работа с Kafka UI
Создание и настройка локальных пользователей и групп Keycloak
Изменение и использование данных, поставляемых разработчиком
Отслеживание изменений данных в десктопном приложении
Функция "Анализ использования объекта"
Работа с объектами, помеченными к удалению
Обслуживание базы данных
Журнал событий десктопного приложения
Автонумераторы классов
Командная строка
Права пользователя
Горизонтальные права
Поиск объекта по идентификатору (ID)
Типовые вопросы и ответы
Переназначение ссылок и удаление дублирующего объекта
Сообщения о ссылках на удаленные объекты
Заполнение поля типа "Логика" в файле импорта
Раздача прав пользователям
Руководство технического специалиста
Редактор метаданных
Термины и понятия
Загрузка и выгрузка метаданных
Редактирование метаданных
Примеры использования MetaEdit
Примеры создания нехранимых параметров с помощью MetaEdit
Пример вывода параметра типа "Структура" на боковую вкладку параметров окна свойств объекта
Пример создания пользовательского класса с помощью MetaEdit
Пример создания пользовательского списка с помощью MetaEdit
Пример создания с помощью MetaEdit пользовательского параметра типа "Структура" для прикрепления файлов
Пример задания с помощью MetaEdit для пользовательского класса своей иконки
Пример задания с помощью MetaEdit для пользовательского класса своего шейпа для отображения его объектов на диаграммах нотации EPC
Пример создания пользовательской боковой вкладки с параметрами в окне свойств объекта
Пример создания с помощью MetaEdit справочника связей между двумя классами
Пример включения с помощью MetaEdit для пользовательского класса возможности формировать отчёт "Иерархическая диаграмма"
Работа с данными через протокол OData
Плагины импорта
Плагин импорта из Visio
Локализация
Экспорт ресурсов
Импорт ресурсов
Пример добавления нового языка
Редактирование ресурсов метаданных через MetaEdit
Редактирование файлов ресурсов при помощи сторонних приложений
Проектирование системы управления
Введение
Термины
Исходные данные для разработки системы управления организации
Основные элементы системы управления
Проектирование дерева целей и системы сбалансированных показателей в соответствии с методикой BSC
Моделирование бизнес-процессов
Понятие бизнес-процесса
Последовательность разработки модели бизнес-процессов
Структура модели бизнес-процессов
Нотация VAD
Нотация BPMN
Нотация EPC
Функциональные объекты
Связывание процессов
Связывание процессов по входам и выходам
Связывание процессов EPC/BPMN
Особенности связывания со ссылкой на единицу деятельности
Связывание процессов для передачи управления
Заполнение параметров и списков единиц деятельности
Ключевые показатели эффективности
Проектирование организационной структуры
Понятие организационной модели
Организационная свертка
Принципы построения организационной диаграммы
Заполнение параметров оргединиц
Формирование регламентирующей документации
Регламент процесса BPMN
Регламент процесса EPC
Должностная инструкция
Положение о подразделении
Использование Business Studio в проектах по автоматизации
Библиография
Разработка сбалансированной системы показателей
Введение
Термины
Что дает применение ССП?
Технология разработки и внедрения ССП
Разработка ССП и контроль выполнения стратегии с применением Business Studio
Объекты ССП
Моделирование стратегических целей
Создание стратегической карты
Добавление целей на диаграмму стратегической карты
Моделирование причинно-следственных связей между целями
Моделирование показателей
Назначение стратегических мероприятий для достижения целей
Описание целей при помощи показателей
Оценка единиц деятельности при помощи показателей
Описание мероприятий
Контроль за показателями и целями
Анализ данных в Business Studio
Отчеты
Библиография
Разработка системы менеджмента качества
Введение
Термины, сокращения и обозначения
Общие сведения о системе менеджмента качества
Разработка и развитие СМК с применением Business Studio
Структура данных СМК
Разработка целей в области качества
Описание основных и вспомогательных процессов
Разработка показателей процессов
Разработка документации СМК
Ознакомление персонала с документацией и поддержание ее в актуальном состоянии
Сбор результатов измерений
Планирование и проведение внутреннего аудита
Анализ данных
Разработка корректирующих и предупреждающих действий и устранение несоответствий
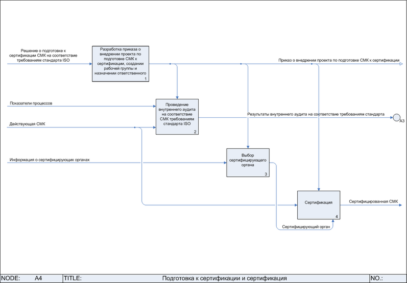
Подготовка к сертификации и сертификация
Отчеты СМК
Построение СМК в виде функций
Диаграмма функции "Построение СМК"
Диаграмма функции "Планирование разработки и внедрения СМК"
Диаграмма функции "Разработка СМК"
Диаграмма функции "Разработка документации СМК"
Диаграмма функции "Внедрение СМК"
Диаграмма функции "Подготовка к сертификации и сертификация"
Cистема бюджетного управления
Введение
Термины и сокращения
Общая методика создания системы бюджетного управления
Разработка системы бюджетного управления с применением Business Studio
Библиография
Описание демо-базы Business Studio
Справочник "Деятельность"
Справочник "Оргединицы"
Группа справочников "Функциональные объекты"
Группа справочников "Методы управления"
Меню
ArchiMate
Содержание справки
Диаграмма функции "Подготовка к сертификации и сертификация"