Конвертация базы данных
Внимание! Функционал, описанный в данном разделе, в настоящее время доступен только при использовании десктопного приложения (см. Десктопное приложение Business Studio).
Конвертация баз данных проводится для обеспечения возможности для баз предыдущих версий Business Studio работать с новой версией программы.
Подробнее о том, какие изменения вносятся в базы данных при конвертации см. в разделе Основные изменения в рамках конвертации базы.
Внимание! Конвертацию баз обязательно проводите в соответствии с инструкциями из раздела План проведения конвертации баз данных в текущую версию.
Краткая видеоинструкция
Полная текстовая инструкция приведена ниже.
Конвертация базы до новой версии выполняется только с помощью приложения Business Studio (не DB Администратор) новой версии.
Кнопка Конвертация в Окне Cвойства базы данных (для открытия этого окна запустите десктопное приложение, для нужной базы нажмите кнопку/выберите пункт контекстного меню "Свойства", в открывшемся окне нажмите кнопку "Дополнительно):
- Будет активна, если с этой версии базы поддерживается конвертация до текущей версии программы.
В этом случае можно провести конвертацию самостоятельно с помощью инструкций из текущего раздела. - Будет не активна, если с этой версии базы не поддерживается конвертация до текущей версии программы: версия базы слишком старая для прямой конвертации или, наоборот, последняя и не требует конвертации.
Подробнее о том, для каких версий конвертация доступна и как корректно перенести данные при конвертации см. в таблице из раздела Основные изменения в рамках конвертации базы ниже.
При нажатии на кнопку Конвертация будет предложено выбрать из выпадающего списка конвертацию одной или нескольких баз данных. При необходимости конвертировать несколько баз данных отметьте базы, конвертацию которых требуется выполнить. После выбора будет предложено создать резервные копии баз данных. После этого будет запущена конвертация.
Внимание! Перед запуском конвертации необходимо создать резервную копию базы данных (запустить десктопное приложение, в Окне выбора баз для нужной базы нажать кнопку/выбрать пункт контекстного меню "Свойства" и в открывшемся окне нажать кнопку "Сохранить").
Требования к проведению конвертации:
- Конвертацию рекомендуется проводить на компьютере, находящемся в том же домене, что и пользователи, присутствующие в этой базе.
- Конвертация должна проводиться пользователем с соответствующими правами на базу (см. Управление доступом к базам данных из десктопного приложения), а также с вертикальными правами - Права администратора и со всеми разрешениями прав доступа в горизонтальных правах на все объекты во всех справочниках без запретов.
- Для конвертации требуется наличие конкурентной или персональной лицензии Business Studio.
- В процессе конвертации программа предложит создать резервную копию базы данных. В случае если резервная копия еще не была создана, то обязательно создайте резервную копию.
- Перед конвертацией необходимо закрыть все другие приложения.
Рекомендации по сокращению времени конвертации:
- Перед конвертацией проведите процедуру удаления объектов, помеченных к удалению (см. Работа с объектами, помеченными к удалению).
- Для конвертации желательно использовать 64-битную версию Business Studio.
Внимание! Процесс может занять продолжительное время в зависимости от объема информации в базе.
Основные изменения в рамках конвертации базы
Обычно в рамках конвертации вносятся изменения в объектную модель базы данных, а также загружаются актуальные пакеты с данными (например, отчеты, пакеты импорта и др.). Также в рамках конвертации в базу могут вноситься и другие изменения.
Подробнее о том, какие изменения будут внесены при конвертации вашей базы в зависимости от того, с какой и на какую версию программы Вы переходите, и какие действия следует предпринять, см. в таблице ниже.
| Версия, с которой осуществляется переход | Версия, до которой обновляем программу и в которой конвертируем базы данных | ||
|---|---|---|---|
| BS 7.0.9544 (версия базы 7.0.0.17) | BS 7.0.9575 (версия базы 7.0.1.0) | BS > 7.0.9575 (версия базы 7.0.1.1) | |
| BS 1.0 - 6.0 | Прямая конвертация с Business Studio версий 1.0 - 6.0 до версии 7.0 недоступна. За получением инструкций по конвертации, информации об изменениях и инструкций по переносу данных можно обратиться на адрес техподдержки support@businessstudio.ru, указав в письме, с какой и до какой версии требуется провести конвертацию базы. | ||
| BS 6.1 (версии базы 6.1.0.0 и 6.1.1.0) | Ознакомьтесь со следующими статьями и действуйте в соответствии с приведенными в них рекомендациями: 1. Основные изменения в рамках конвертации базы с версий 6.1.X.0 до версии 7.0.0.17. | Ознакомьтесь со следующими статьями и действуйте в соответствии с приведенными в них рекомендациями: 1. Основные изменения в рамках конвертации базы с версий 6.1.X.0 до версии 7.0.0.17. 2. Основные изменения в рамках конвертации базы с версий 7.0.0.17 до версии 7.0.1.0. | Ознакомьтесь со следующими статьями и действуйте в соответствии с приведенными в них рекомендациями: 1. Основные изменения в рамках конвертации базы с версий 6.1.X.0 до версии 7.0.0.17. 2. Основные изменения в рамках конвертации базы с версий 7.0.0.17 до версии 7.0.1.0. 3. Основные изменения в рамках конвертации базы с версий 7.0.1.0 до версии 7.0.1.1. |
| BS 7.0.9544 (версия базы 7.0.0.17) | - | Ознакомьтесь со следующими статьями и действуйте в соответствии с приведенными в них рекомендациями: 1. Основные изменения в рамках конвертации базы с версий 7.0.0.17 до версии 7.0.1.0. | Ознакомьтесь со следующими статьями и действуйте в соответствии с приведенными в них рекомендациями: 1. Основные изменения в рамках конвертации базы с версий 7.0.0.17 до версии 7.0.1.0. 2.Основные изменения в рамках конвертации базы с версий 7.0.1.0 до версии 7.0.1.1. |
| BS 7.0.9575 (версия базы 7.0.1.0) | - | - | Ознакомьтесь со следующими статьями и действуйте в соответствии с приведенными в них рекомендациями: 1. Основные изменения в рамках конвертации базы с версий 7.0.1.0 до версии 7.0.1.1. |
После того, как Вы ознакомились с информацией из таблицы для вашей ситуации, переходите к разделу План проведения конвертации баз данных в текущую версию.
Основные изменения в рамках конвертации базы c версии 7.0.1.0 до версии 7.0.1.1
В рамках конвертации вносятся изменения в объектную модель.
Основные изменения в рамках конвертации базы c версии 7.0.0.17 до версии 7.0.1.0
В рамках конвертации вносятся изменения в объектную модель и загружаются актуальные пакеты с данными (например, отчеты, фильтры и др.).
Основные изменения в рамках конвертации базы c версий 6.1.X.0 до версии 7.0.0.17
В рамках конвертации вносятся изменения в объектную модель и загружаются актуальные пакеты с данными (например, отчеты, фильтры и др.).
Могут потребоваться корректировки пользовательских данных, подробнее см. Информация по переносу данных из предыдущих версий.
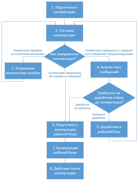
План проведения конвертации баз данных в текущую версию
На рисунке 1 ниже показан в графическом виде алгоритм конвертации базы данных в текущую версию программы.

Подробное описание этапов конвертации приведено в следующих разделах текущей статьи.
1. Подготовка к конвертации
Внимание!: Для проведения конвертации потребуется Сервер лицензий, активированный в рамках развертывания Business Studio 7 на компьютере с операционной системой семейства Linux (см. Установка, настройка и запуск программы и Настройка сервера лицензий). Можно использовать как продуктовый так и тестовый сервер лицензий (активированный выданной для тестирования развертывания и процесса перехода лицензией).
Требуется:
- Обратиться на адрес отдела продаж mail@businessstudio.ru для получения временной лицензии на Business Studio новой версии для тестирования и позже активировать ее на компьютере, где будете тестировать переход на новую версию (см. п.2 ниже).
Внимание! Для работы временной лицензии потребуется доступ к интернету, подробнее см. Онлайн-лицензии. - Обеспечить наличие активированного сервера лицензий Business Studio 7.
- Выделить компьютер, на котором будет проводиться тестовая конвертация (далее - тестовый компьютер). Желательно, чтобы это был не тот компьютер, где ведется повседневная работа в Business Studio во избежание простоев. Это не должен быть сервер, на котором развернут Business Studio Portal. Это может быть рабочая станция со старой версией Business Studio , если есть возможность занять ее на время тестирования перехода (переход может быть длительным, например, несколько дней).
- Скопировать в любую папку на тестовом компьютере папку со старой версией Business Studio (если установлена на этом компьютере – с этого, если не установлена – с другого компьютера, где она установлена).
Это делается для того, чтобы, запуская старую версию Business Studio из этой папки:- Исправлять ошибки в базе старой версии после тестовой конвертации, если это потребуется.
- Работать в базе старой версии в свободное от тестирования перехода на новую версию время.
- Установить на этот компьютер десктопное приложение Business Studio (см. Десктопное приложение Business Studio)
- Для каждой базы:
- Сделать резервную копию рабочей базы данных (запустить десктопное приложение, в Окне выбора баз для нужной базы нажать кнопку/выбрать пункт контекстного меню "Свойства" и в открывшемся окне нажать кнопку "Сохранить").
- Ознакомиться с разделом Информация по переносу данных из предыдущих версий и провести в рабочей базе данных требуемые корректировки.
- Сделать резервную копию рабочей базы данных после корректировок.
2. Тестовая конвертация
- Восстановить базу данных из сделанной в рамках подготовки к конвертации резервной копии (запустить десктопное приложение, в Окне выбора баз нажать кнопку "Добавить", в открывшемся окне выбрать заполнить поля "Тип сервера баз данных" и "Сервер базы данных" и нажать кнопку "Загрузить", выбрать ранее созданный файл резервной копии базы данных) под другим именем (далее – тестовая база).
- Запустить конвертацию этой тестовой базы данных.
3. Устранение критических ошибок
- Сохранить информацию из окна об ошибке.
- В текущей рабочей базе данных на основе информации из раздела Классы критических сообщений проанализировать проблему и принять действия по решению проблемы (если сообщение непонятно и в указанной статье нет информации о решении такого класса проблем – для получения решения обратитесь в техподдержку, приложив текст ошибки и ссылку для скачивания бэкапа базы данных до конвертации).
- Создать резервную копию текущей рабочей базы данных (запустить десктопное приложение, в Окне выбора баз для нужной базы нажать кнопку/выбрать пункт контекстного меню "Свойства" и в открывшемся окне нажать кнопку "Сохранить").
4. Анализ лога сообщений
Внимание! Если запускалась конвертация нескольких баз сразу, лог сообщений не выводится на экран после конвертации. По тем базам, по которым есть сообщения для анализа в логе, указывается, что публикация завершена с предупреждениями и в скобках указывается имя лога. Этот лог находится в папке [Мои] Документы\Business Studio Номер текущей версии\Дата и время запуска программы для конвертации этой базы и имеет название в формате ConversionN.log, где N - порядковый номер базы среди этих нескольких конвертируемых. Требуется найти этот лог проанализировать по приведенным ниже инструкциям.
- Скопировать полностью лог ошибок и сохранить в отдельном файле. Эта информация может потребоваться в дальнейшем для общения с коллегами, работающими в Business Studio или со службой технической поддержки Business Studio по вопросам решения возникших проблем.
- На основе информации из раздела Классы информационных сообщений проанализировать сообщения из лога, принять решение о том, требуют ли эти ошибки какой-то реакции, насколько возможен переход с учетом необходимости после него внести требуемые изменения и не требуется ли внести какие-то изменения до перехода на новую версию в базе старой версии (если какие–либо сообщения непонятны и в указанной статье нет информации о решении такого класса проблем – для получения решения обратитесь на техподдержку, приложив тексты сообщений ошибки и ссылку для скачивания резервной копии базы данных до конвертации).
5. Доработки в рабочей базе
- В текущей рабочей базе данных провести требуемые доработки.
- Создать резервную копию текущей рабочей базы данных.
6. Подготовка к конвертации рабочей базы
- Запланировать время в которое будет осуществлена конвертация рабочей базы данных (например, вечернее время после завершения рабочего дня).
- Уведомить всех сотрудников о том, когда будет осуществляться переход на новую версию, и проконтролировать, чтобы все завершили работу в программе и вышли из нее до этого времени
- Сделать резервную копию рабочей базы данных.
7. Конвертация рабочей базы
- Запустить конвертацию рабочей базы данных.
8. Действия после конвертации
- Если по итогам конвертации был выдан лог с ошибками - сохранить его в отдельный файл.
- Сделать резервную копию базы данных.
- В случае необходимости установить десктопное приложение Business Studio на те компьютеры, пользователям которых потребуется решать задачи администрирования и кастомизации (подробнее см. Десктопное приложение Business Studio).
- Переактивировать лицензию на компьютере с операционной системой Linux, где проведено развертывание Business Studio 7 с помощью вашего основного серийного номера (подробнее см. настройка сервера лицензий).
- Уведомить пользователей о том, что можно работать в базе данных.
- Если по итогам конвертации был выдан лог с ошибками - заняться устранением ошибок из лога, в соответствии с инструкциями из Классы информационных сообщений.
Внимание! После перехода на новую версию необходимо сохранить бэкап рабочей базы данных, сделанный до конвертации, чтобы в случае необходимости можно было обратиться к нему, и хранить его в течение длительного времени (рекомендуется – как минимум, до выхода следующей "большой" версии Business Studio, например версии 8.0 после версий 7.X).
Внимание! В текущей версии в тестовом режиме доступна возможность конвертации Деятельности из Visio (справочник «Деятельность (Visio)», системное название «BizArch.ActivityObsolete») во встроенный редактор (справочник «Деятельность», системное название «BizArch.Activity»). Подробнее о возможности см. в разделе Конвертация деятельности.
