Нотация EPC
Диаграмма процесса в нотации EPC представляет собой упорядоченную комбинацию событий и функций. Для каждой функции могут быть определены начальное и конечное события, ответственные исполнители, материальные и документальные потоки, сопровождающие её, а также проведена декомпозиция на более низкие уровни.
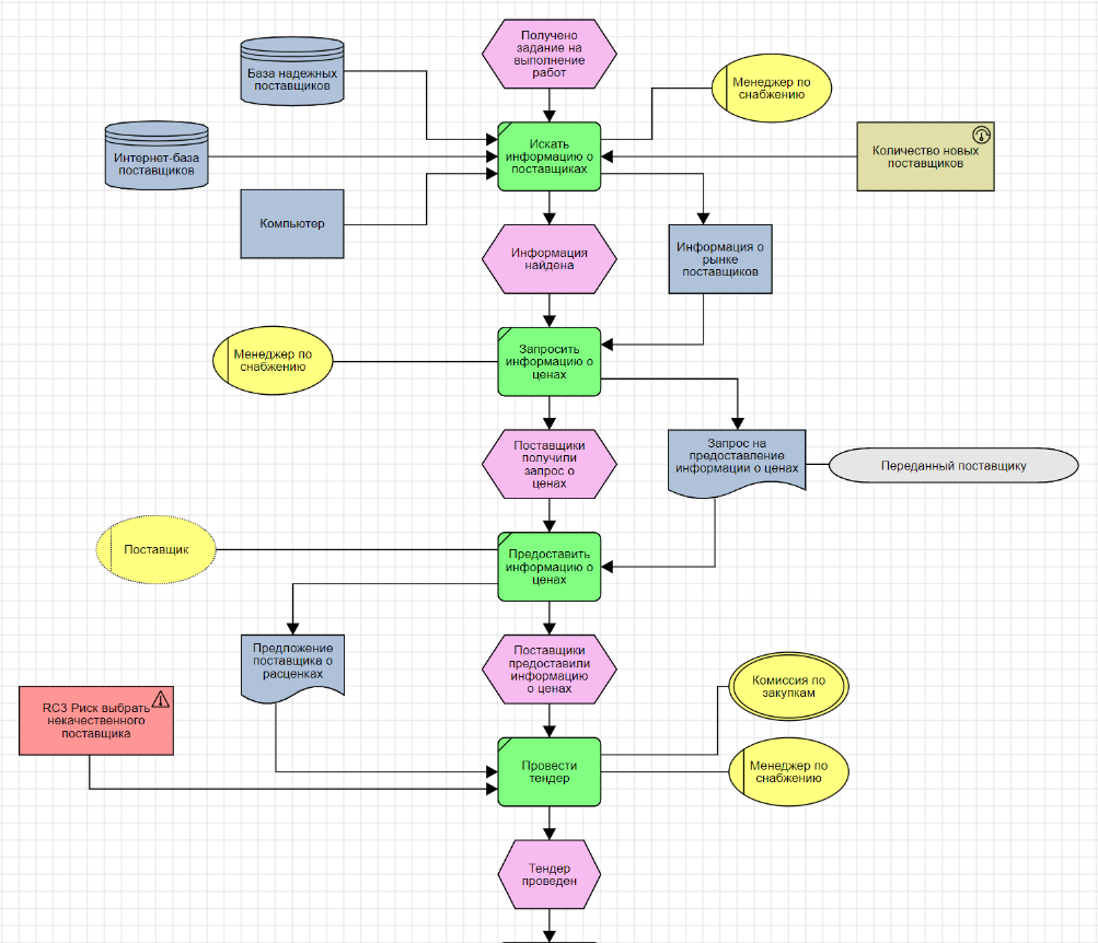
На Рис. 1 показан фрагмент диаграммы процесса в нотации ЕРС (Event-Driven Process Chain).

Для любого элемента диаграммы можно выбрать другой объект, обозначаемый этой фигурой, из справочника с помощью пункта контекстного меню Сменить объект.
Подробнее о нотации EPC см. видео ниже.
Используемые графические символы
Описание назначения кнопок палитры элементов Окна диаграммы процесса в нотации EPC приведено в статье Нотация EPC.
События
Событие представляет собой состояние, которое является существенным для целей управления бизнесом и оказывает влияние или контролирует дальнейшее развитие одного или более бизнес-процессов. События активизируют функции (то есть передают управление от одной функции к другой) и сами являются результатом выполнения функций. В отличие от функций, которые отражают процесс, протекающий во времени и имеющий определенную длительность, события происходят мгновенно.
Операторы
Операторы представляют собой правила разветвления и слияния цепочек событий и функций (рис. 2).

Для операторов действуют следующие правила:
- Каждый оператор слияния должен обладать хотя бы двумя входящими связями и только одной исходящей, оператор ветвления - только одной входящей связью и хотя бы двумя исходящими. Операторы не могут обладать одновременно несколькими входящими и исходящими связями.
- Если оператор обладает входящей связью от объекта «событие», то он должен обладать исходящей связью к объекту «функция» и наоборот.
- Операторы могут объединять или разветвлять только функции или только события. Одновременное объединение/ветвление функции и события невозможно.
- Оператор, разветвляющий ветки, и оператор, объединяющий эти ветки, должны совпадать. Допускается также ситуация, когда оператор ветвления «И», оператор объединения - «ИЛИ».
- После одиночного события не должны следовать операторы «ИЛИ» и «Исключающее ИЛИ».
Термины
Термины используются для обозначения статусов объектов справочника «Функциональные объекты», кроме «Программных продуктов» (Рис. 2). Также термин может использоваться для отображения на диаграмме объектов, сопровождающих выполнение функции. Наименования этих объектов - термины, используемые в организации.

Интерфейсы процесса
Интерфейс процесса используется для отображения связи между диаграммами EPC для наглядности отображения информации о том, откуда приходит объект, событие и куда переходит (рис. 4).

Оргединицы
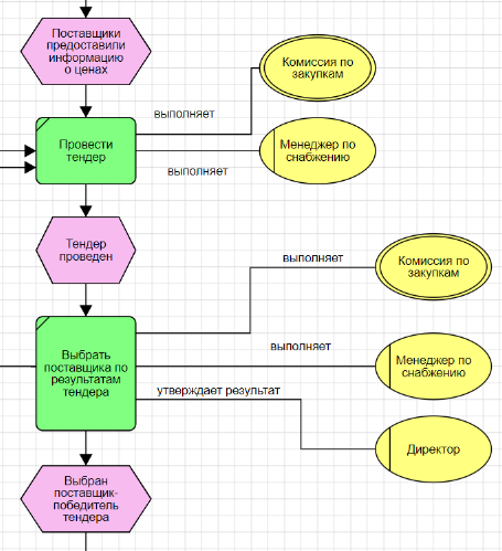
С помощью связей функции с оргединицами определяются исполнители, владельцы и участники процесса (рис. 5).

При создании связи функции с оргединицей на диаграмме процесса в нотации EPC, оргединица автоматически попадает в список участников соответствующей функции.
Риски
На диаграмме EPC можно отобразить риски. Для угрозы и возможности предусмотрены свои фигуры. Символ риска не представлен на Палитре элементов, но риск может быть добавлен на диаграмму из справочника. Для связи риска с функцией EPC предназначен класс связи «Влияние риска» (рис. 6). В этом случае функция EPC является объектом риска.

Функция EPC также может являться контрольной процедурой риска. Для отображения этого факта необходимо добавить связь от функции EPC к риску и выбрать класс связи «Контрольная процедура риска». У функции EPC в углу появится маркер щита (рис. 7).

Подробная информация о контрольных процедурах рисков представлена в разделе Анализ и оценка риска.
Работа с диаграммой процесса в нотации EPC
Для добавления на диаграмму фигур, обозначающих существующие объекты, можно пользоваться механизмом Drag&Drop, то есть «перетаскивать» их из Навигатора или из Окна справочника.
