Нотация VAD (Value-Added Chain) – это метод визуального представления ключевых бизнес-функций компании, сфокусированный на процессе создания ценности. Он показывает, какие действия внутри организации непосредственно добавляют ценность конечному продукту или услуге, и как они взаимодействуют между собой.
Нотация используется для описания функций верхнего уровня. Декомпозиция может производиться в нотациях VAD, BPMN, EPC.
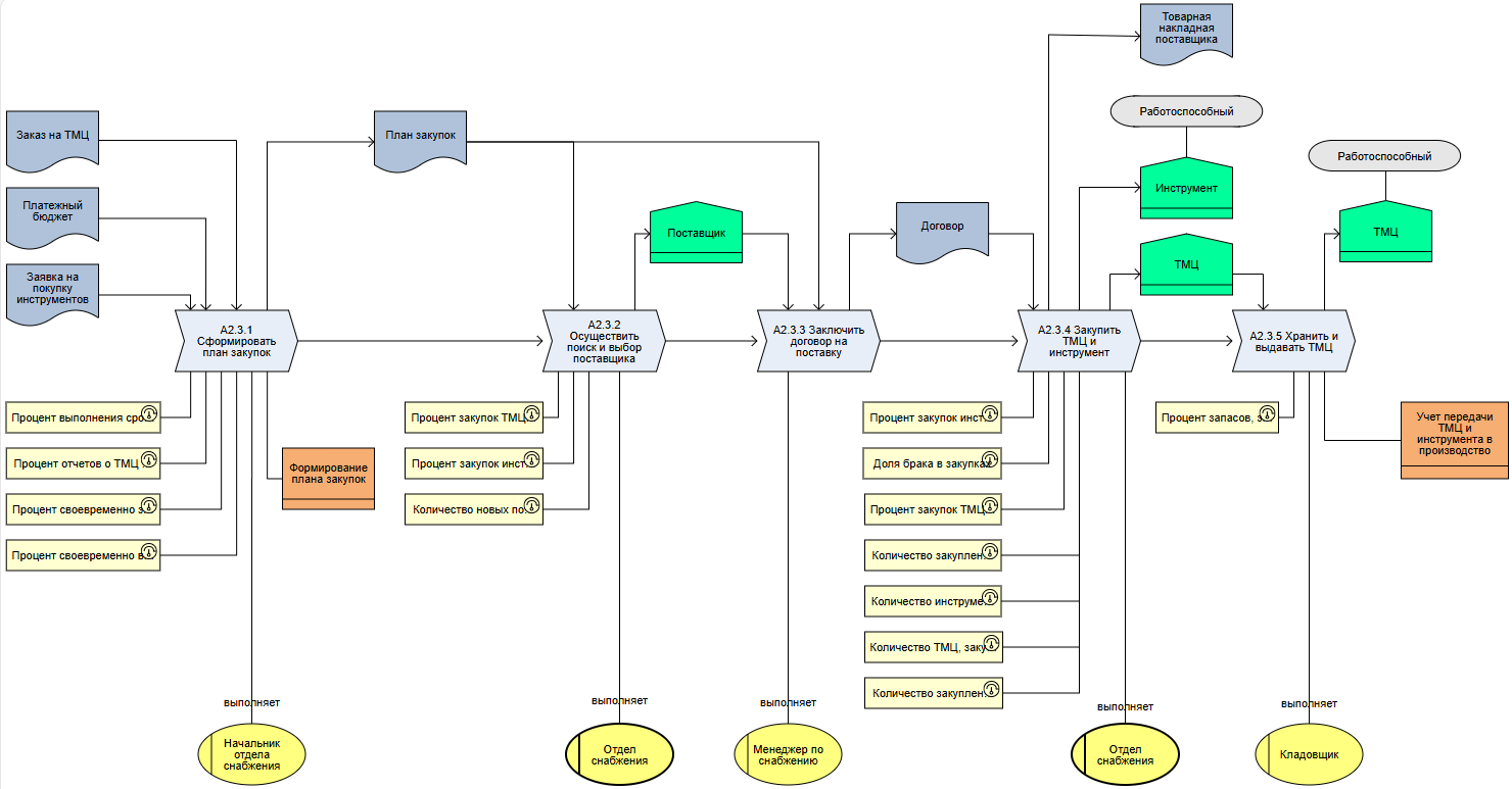
На Рисунке 1 показан пример диаграммы процесса в нотации VAD. Нотация позволяет отобразить несколько уровней функций/процессов на одной диаграмме.

Оба символа могут быть использованы как группирующие фигуры на диаграмме VAD.
![]() | ![]() |
Расположение названия фигуры можно изменять при помощи команд контекстного меню (рисунок 4).

Результат применения этой команды представлен на Рисунке 5.

При помещении фигуры Функция VAD/Функция VAD группа в фигуру Функция VAD/Функция VAD группа возникает окно выбора класса связи (рисунок 6).

При выборе класса связи «Композиция» объект создается подпроцессом той функции, внутрь которой добавляется фигура, формируя иерархию объектов в Навигаторе.
Класс связи «Агрегация» используется в случае, если необходимо сгруппировать по какому-либо признаку процессы, расположенные в различных местах Навигатора.

Также две функции/процесса на диаграмме VAD могут быть связаны связью класса «Предшествование» (рисунок 8) для отображения последовательно выполняемых шагов.

На диаграмме VAD можно изобразить:
На рисунке 9 изображена передача объекта «Документ» со статусом «Сформированный» из Процесса 1 в Процесс 2. При этом в системе автоматически формируются списки входов-выходов для Процесса 1 и Процесса 2. «Документ» является выходом Процесса 1 (рисунок 10) и входом Процесса 2 (рисунок 11).



Примеры диаграмм VAD с различными графическими символами представлены на рисунках 12 и 13.


Подробнее о нотации VAD см. видео ниже.