Бизнес-архитекторам и аналитикам

Business Studio — система бизнес-моделирования, отличающаяся простотой, удобством и высокой скоростью освоения. Наличие интуитивно понятного интерфейса позволяет запустить процесс проектирования бизнес-архитектуры даже начинающим специалистам.

Полная поддержка развития бизнеса

Возможности Business Studio обеспечивают полную поддержку цикла организационного развития: от разработки стратегии и проектирования бизнес-архитектуры до изменения компании и мониторинга ее функционирования.

Цикл организационного развития

Простота и удобство

Business Studio — система бизнес-моделирования, отличающаяся простотой, удобством и высокой скоростью освоения специалистами. Наличие интуитивно понятного интерфейса системы позволяет запустить процесс проектирования бизнес-архитектуры даже начинающим специалистам. Любой специалист, владеющий Microsoft Visio и Word, может обучиться работе в Business Studio за 2 дня, а трудозатраты на этапе внедрения в 2-3 раза ниже по сравнению с решениями других вендоров.

Мы предлагаем различные возможности для быстрого освоения системы бизнес-моделирования Business Studio:

Используемые нотации моделирования

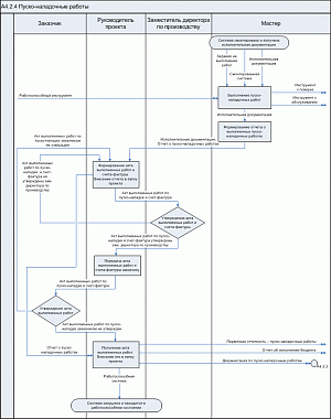
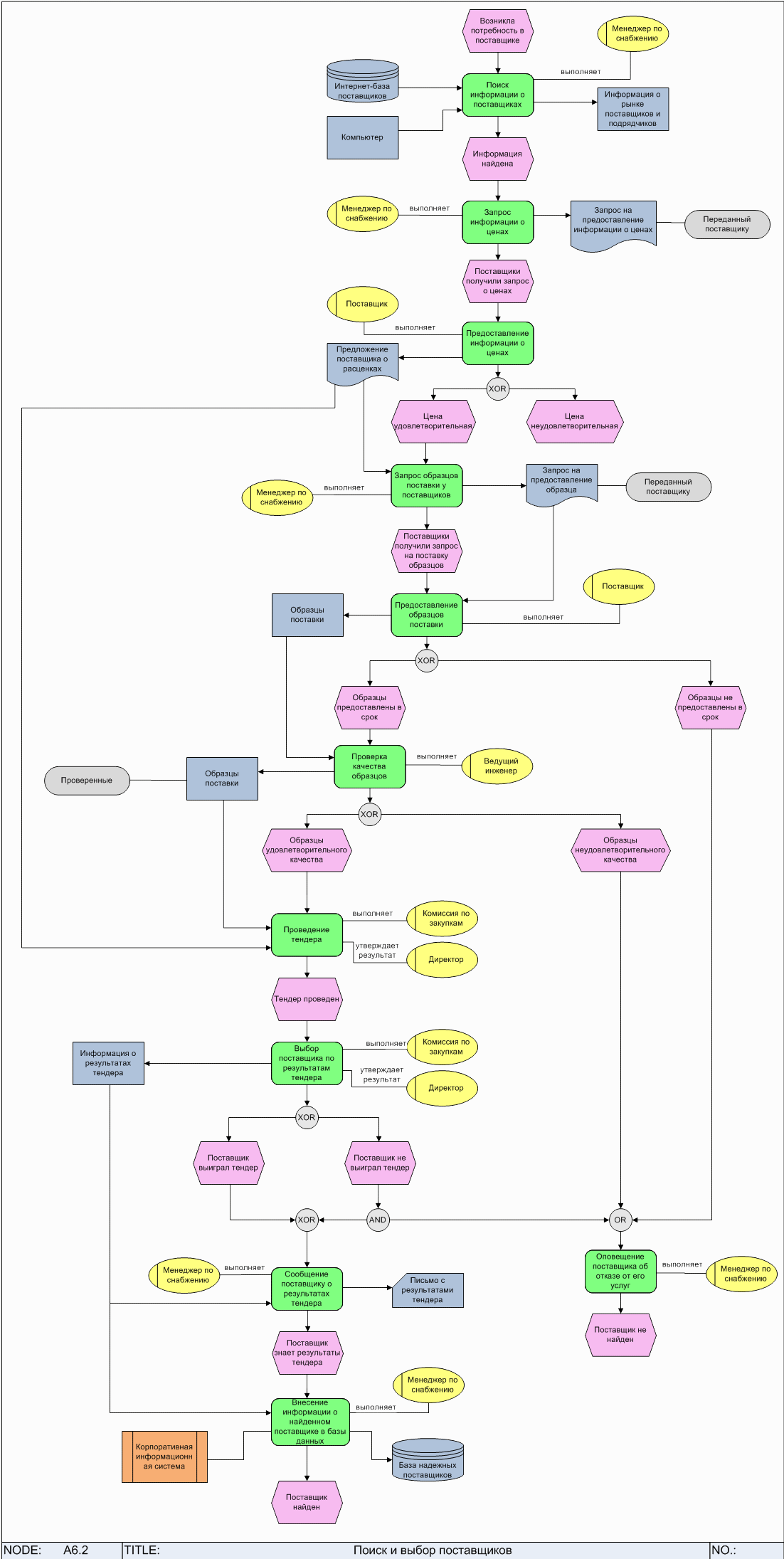
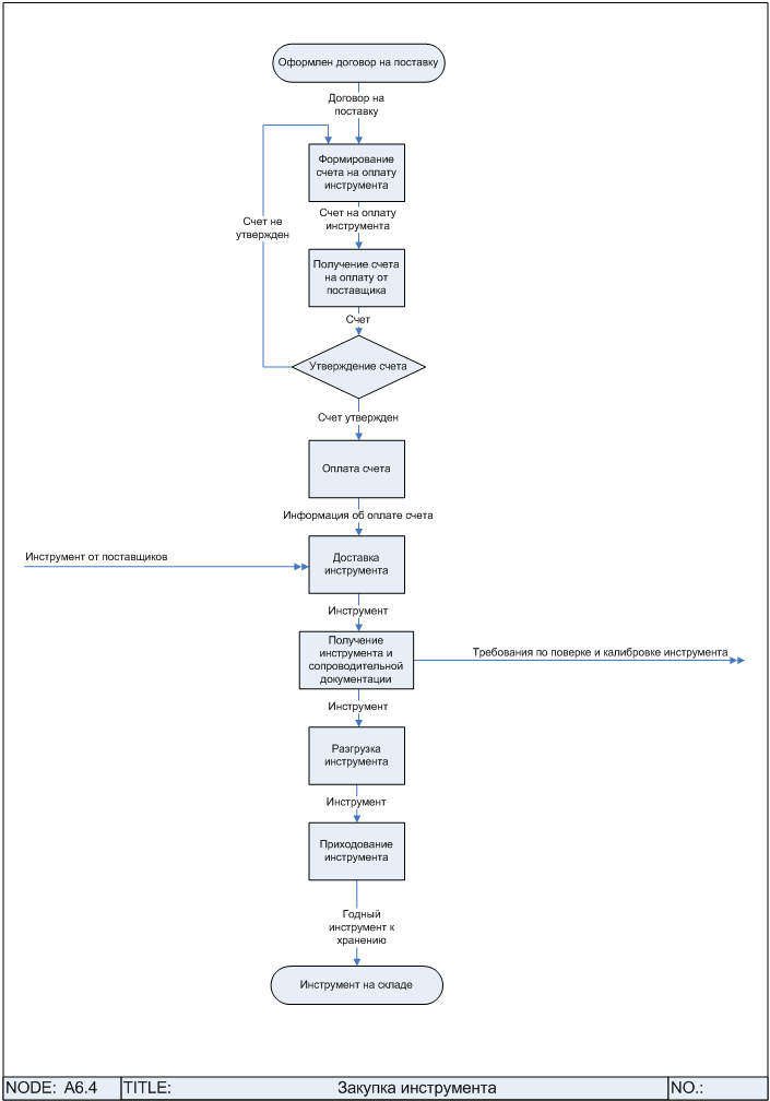
В программе используются самые популярные нотации моделирования бизнес-процессов, понятные сотрудникам без дополнительной подготовки:

Интегрированность

В одном инструменте собраны все востребованные бизнесом методики и технологии:

  • Поддержка методологии BSC/KPI,
  • Моделирование бизнес-процессов,
  • Имитационное моделирование и функционально-стоимостной анализ,
  • Поддержка функционирования СМК.

Документы и отчеты без ограничений

Business Studio изначально разрабатывалась для того, чтобы в простой наглядной форме представлять информацию из моделей для широких кругов заинтересованных лиц: от руководителей и сотрудников до внешних подрядчиков. Для этого Business Studio содержит мощный Мастер отчетов, позволяющий формировать отчеты с использованием всех возможностей форматирования Microsoft Word и поддерживающий сложные выборки данных.

Компания сразу может формировать в Business Studio 50 видов нормативных документов - в комплекте поставки сразу содержит множество преднастроенных шаблонов отчетов, например:

  • Стратегическая карта,
  • Регламенты бизнес-процессов и процедур,
  • Положения о подразделениях,
  • Должностные инструкции,
  • Документооборот.

Система отчетов, реализованная в Business Studio, позволяет получить необходимые данные по процессам и показателям. Это дает возможность руководству в короткие сроки начать получать необходимую аналитику. 

Данные шаблоны могут быть изменены клиентами под свои требования. Для настройки отчетов не нужно обладать навыками программирования или обращаться к высокооплачиваемым специалистам для написания скриптов. Настройка пользовательских отчетов в Мастере отчетов основывается на объектной модели данных и интуитивно понятна. Качество получаемой в итоге документации, при этом, не уступает документации, подготовленной вручную. 

Все о мастере отчетов

База знаний компании

Business Studio Portal предоставляет сотрудникам необходимую для обучения и работы информацию, а также вовлекает их в процесс улучшения компании. Он обеспечивает возможность обращаться к базе знаний компании из любой точки мира. Portal поддерживает разграничение прав доступа, полнотекстовый поиск и систему гиперссылок между документами, это делает работу с ним быстрой и комфортной для сотрудников.

Управление жизненным циклом модели

Часто организационные изменения затрагивают сразу несколько элементов модели: процессы, должности, документы, структуру информационной системы, показатели и т. п. При этом весь блок изменений нужно удерживать как одно целое: согласовывать в рамках рабочей группы, исправлять замечания и переносить в актуальную модель, не забыв ни один элемент. Эту задачу берет на себя механизм веток (branches). После того как изменения в бизнес-архитектуре компании будут воплощены в реальности, информация из рабочей ветки переносится в актуальную модель, и компания начинает работать по‑новому. Business Studio Portal персонально оповещает сотрудников компании о появлении новых версий объектов в их зоне внимания.

Мультиязычность модели

Мультиязычность модели, реализованная в редакции Ultimate, призвана обеспечить требования транснациональных компаний, в которых бизнес-модель должна существовать на нескольких языках. Business Studio поддерживает неограниченное количество языков модели.

Создание собственных решений

Возможность расширения структуры данных с помощью модуля MetaEdit: создание собственных параметров (в т.ч. списков) и справочников.

MetaEdit — это редактор для внесения изменений в структуру классов баз данных Business Studio. С его помощью можно создавать не только собственные параметры у уже имеющихся классов, но и собственные классы-справочники c параметрами для использования в новых или существующих базах данных.

MetaEdit: Редактор классов и параметров

Двигаемся вместе!

Поддержка в освоении

Мы поможем вам быстро освоить Business Studio!

  • Business Studio сопровождается исчерпывающей документацией (встроенная справка, методики решения конкретных бизнес-задач, обучающие видеоролики).
  • Линия технической поддержки позволяет получить быстрый и содержательный ответ по вопросам использования системы Business Studio.
  • Качество работы линии техподдержки подтверждено многочисленными отзывами наших клиентов и партнеров.
  • Распределенная партнерская сеть обеспечивает обучение и управленческий консалтинг непосредственно на территории клиентов.

Развитие системы

Непрерывное развитие Business Studio делает ее «живой» системой, развивающейся вместе с потребностями пользователей. В этом нам помогает обратная связь от клиентов и партнеров компании. Наиболее востребованные функции мы стремимся реализовать в продукте как можно быстрее!

Business Studio for Professionals club

Хотите быть в гуще событий? Для обеспечения постоянного общения между профессионалами — бизнес-архитекторами, аналитиками, командой разработки Business Studio создано сообщество Business Studio for Professionals club, которое объединяет в себе самые популярные форматы общения и обмена опытом:

Сообщество объединяет в себе как известных специалистов с большим опытом в области бизнес-проектирования, так и новичков. Приглашаем Вас к активному участию в нашем сообществе!