Нотации моделирования бизнес-процессов

Публикации
Поделиться:

Обсудить публикацию в сообществе Business Studio:

Каждая организация заинтересована в успешном развитии и повышении эффективности деятельности. Весь жизненный цикл организации сопровождается развитием системы управления. Сначала это может быть «ручное», директивное управление, где всё держится на видении и воле собственника или небольшой группы ТОП-менеджеров. Однако по мере роста организации и ее сложности (увеличение оборота, числа сотрудников и подразделений, расширение продуктовой линейки) становится невозможным управление без четких правил и единого представления всех сотрудников о том, что происходит в организации, как она работает.

Именно ограничение управляемости и необходимость наведения порядка становятся основным мотивом первых лиц, которые инициируют проекты по созданию практики управления на основе модели деятельности (бизнес-архитектуры), которая включает цели, бизнес-процессы, оргструктуру, ИТ-системы, средства производства. Как правило, такие инициативы начинаются с этапа моделирования бизнес-процессов, их стандартизации и оптимизации. Цели создания моделей могут быть разными:

  • повышение управляемости;
  • оптимизация деятельности;
  • выявление и разграничение зон ответственности сотрудников;
  • создание базы знаний о работе организации;
  • подготовка организации к цифровизации, внедрению ИТ-систем.

В зависимости от целей и задач, которые стоят перед потребителями моделей (ТОП-менеджеры, ИТ-специалисты, HR, рядовые сотрудники), аналитик выбирает наиболее подходящий для этого инструмент - нотацию. Нотация - это система графических элементов, символов и условных обозначений, позволяющая описать ключевые понятия предметной области и их взаимосвязи. Система Business Studio поддерживает самые популярные нотации моделирования бизнес-процессов, которые позволяют зафиксировать однозначное представление о работе организации для всех заинтересованных сторон в удобном для них виде

Подробнее о каждой из нотации расскажем далее.

Нотация IDEF0

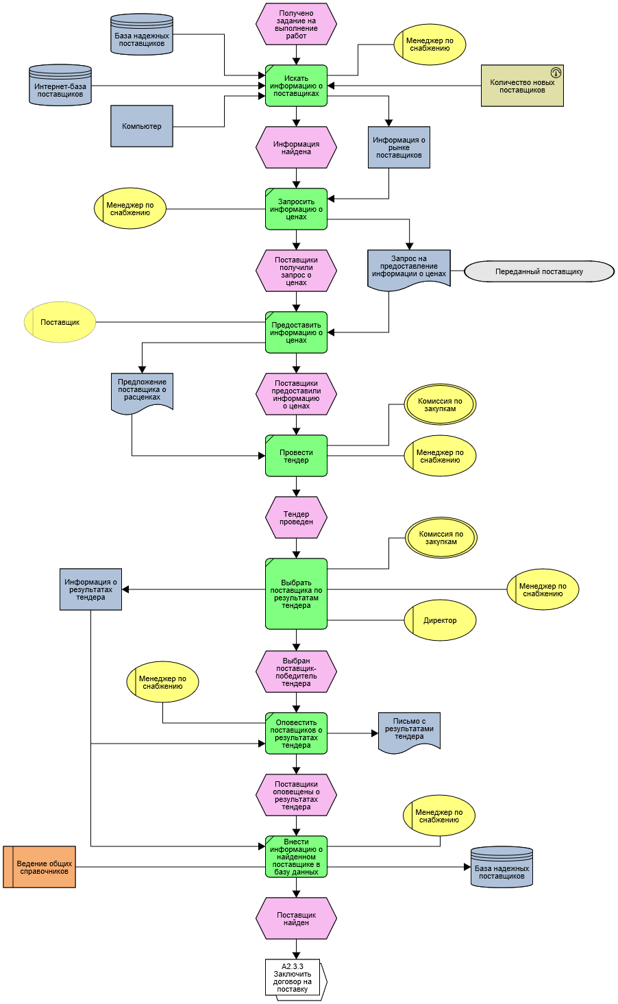
Наиболее популярная нотация моделирования бизнес-процессов, основанная на методологии структурного анализа SADT. Методология IDEF0 — это методология моделирования, позволяющая создать функциональную модель, отображающую структуру и функции системы, а также потоки информации и материальных объектов, связывающие эти функции (на рисунке представлена графическая диаграмма в нотации IDEF0 — пример реализован в системе Business Studio, которая включает в себя функции программы для построения IDEF0). Бизнес-процессы в нотации IDEF0 представляются в форме прямоугольника, а стрелки отражают связь с другими процессами и внешней средой. Особенностью нотации является:

  • Возможность декомпозировать процессы на подпроцессы и, таким образом, строить иерархические модели бизнес-процессов;
  • Выделение четыре типов стрелок: три типа входов — вход, управление и механизм (это позволяет более гибко описывать логику использования входов в процессе в целях последующего анализа), и выход.

Нотация IDEF0 используется для создания верхнего уровня модели бизнес-процессов. Построение IDEF0-диаграммы верхнего уровня обеспечивает наиболее общее или абстрактное описание объекта моделирования. На нижнем уровне для описания алгоритма (сценария) выполнения процесса допустимо сменить стандарт IDEF0 на нотацию Процесс, Процедура, EPC или BPMN 2.0.

Подробнее о нотации IDEF0


С методологией SADT можно подробно ознакомиться в монографии Дэвида А. Марка и Клемента МакГоуэна «Методология структурного анализа и проектирования SADT».

Нотация IDEF0

Нотация Процесс (Basic Flowchart в Visio)

Данная нотация используется для представления алгоритма выполнения процесса (нотация класса workflow). Используются графические элементы: событие, процесс, решение, два типа стрелок — стрелки предшествования и стрелки «Поток объектов».

Нотация Процесс поддерживает декомпозицию на подпроцессы.

Нотацию Процесс можно применять для моделирования отдельных процессов компании, а также на нижнем уровне модели бизнес-процессов, созданной в нотации IDEF0.

Нотация Процесс

Нотация Процедура (Cross-Functional Flowchart в Visio)

Данная нотация используется для представления алгоритма выполнения процесса (нотация класса workflow). Дополнительно к графическим элементам, применяемым в нотации Процесс, используются дорожки (Swim Lanes), обозначающие организационные единицы — исполнителей действий процесса.

Нотация Процедура поддерживает декомпозицию на подпроцессы.

Нотацию Процедура можно применять для моделирования отдельных процессов компании, а также на нижнем уровне модели бизнес-процессов, созданной в нотации IDEF0.

Нотация Процедура

Нотация BPMN 2.0

Данная нотация используется для представления алгоритма выполнения процесса (нотация класса workflow). Особенностью нотации BPMN 2.0, появившейся в качестве стандарта моделирования в 2011 году, является то, что она предназначена как для моделирования бизнес-процессов, так и для их исполнения. Она доступна для понимания и удобна как бизнес-аналитикам, так и разработчикам, которые занимаются автоматизацией исполнения процессов. Для экспорта схемы процесса в BPMS-систему в Business Studio используется стандарт XPDL.

В Business Studio представлено 2 типа диаграмм BPMN 2.0 — диаграммы процессов и диаграммы взаимодействия процессов. Используются следующие графические элементы: процессы, события, шлюзы; 3 типа стрелок: поток управления, поток сообщений, ассоциации; объекты: документы, информация, сообщения, базы данных. Важно, что в Business Studio все элементы диаграмм BPMN являются объектами репозитория.

В Business Studio в нотации BPMN можно строить иерархическое дерево процессов, т.е. поддерживается декомпозиция.

Для процесса BPMN можно автоматически сформировать регламент и другие отчеты, эта нотация применяется преимущественно для описания процессов нижнего уровня, особенно со сложной логикой исполнения.

Нотация BPMN 2.0

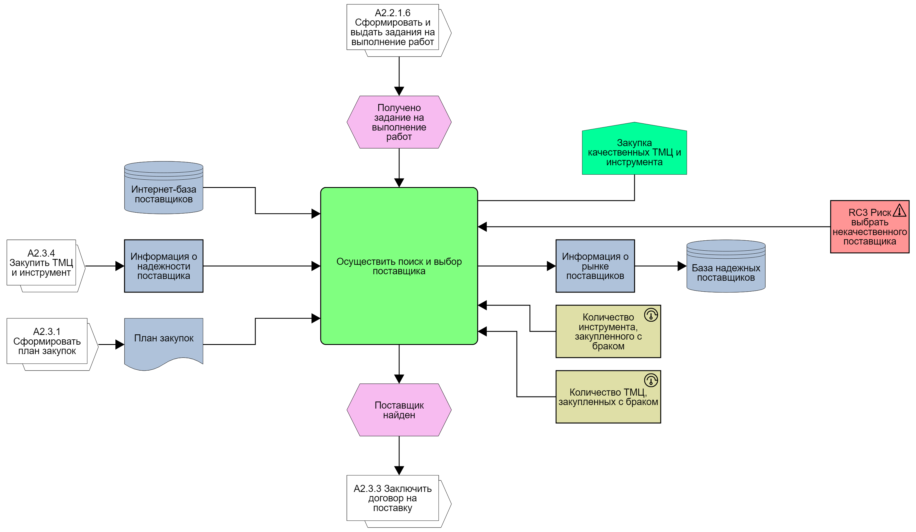
Нотация EPC (Event-Driven Process Chain)

Данная нотация используется для представления алгоритма выполнения процесса (нотация класса workflow). Диаграмма, описанная в нотации EPC (событийная цепочка процессов), представляет собой упорядоченную комбинацию событий и функций. Для каждой функции могут быть определены начальные и конечные события, участники, исполнители, материальные и документальные потоки, сопровождающие её. В нотации EPC ветвление стрелок осуществляется с использованием операторов.

Нотация EPC поддерживает декомпозицию на более низкие уровни. Диаграмма декомпозируемой функции EPC может быть описана только в нотациях EPC или BPMN 2.0.

Нотацию EPC можно применять для моделирования отдельных процессов компании, а также на нижнем уровне модели бизнес-процессов, созданной в нотации IDEF0.

Нотация EPC

Нотация VAD

Нотация VAD (Value-Added Chain) представляет собой концепцию, разработанную Майклом Портером, и предназначена для анализа и визуализации бизнес-процессов, которые создают ценность для клиентов.  

Суть нотации заключается в описании основной и вспомогательной деятельностей. Основная деятельность включает в себя функции, которые напрямую связаны с производством и доставкой продуктов или услуг, в то время как вспомогательная деятельность представляет собой функции, обеспечивающие поддержку основным функциям.

В нотации VAD можно также отображать последовательность бизнес-процессов (рис. 2). При этом VAD не предназначена для моделирования логических условий в процессе.

Помимо процессов на диаграмме изображаются:

  • продукты, производимые при выполнении функции VAD;
  • потоки входящей информации и объектов;
  • потоки исходящей информации и объектов;
  • оргединицы выполняющие или участвующие в выполнении функции VAD;
  • цель, на достижение которой направлено выполнение функции VAD;
  • KPI функции VAD;
  • программные продукты, поддерживающие выполнение функции VAD;
  • риски.

Нотация FAD

Нотация FAD (function allocation diagram) предназначена для описания окружения функции. Нотация FAD очень похожа на нотацию EPС. Но в отличие от нотации EPC на диаграмме данной нотации описывается окружение одной единственной функции - той, чья диаграмма формируется.

При добавлении с палитры символа функции на диаграмму добавляется фигура объекта, чья диаграмма моделируется. На диаграмме изображаются:

  • потоки входящей информации и объектов;
  • потоки исходящей информации и объектов;
  • оргединицы выполняющие или участвующие в выполнении функции;
  • цель, на достижение которой направлено выполнение функции;
  • KPI функции;
  • программные продукты, поддерживающие выполнение функции;
  • риски.

Модель FAD часто используется для подробного моделирования функций, расположенных на диаграмме EPC. Но также для одной функции EPC можно создать и диаграмму EPC, и диаграмму FAD одновременно.

Нотация FAD