Чтобы стимулировать сотрудников работать лучше, нужно, прежде всего, определить и показать им, какие их действия и каким образом влияют на их доход. Для этого прекрасно подходит система мотивации на основе ключевых показателей эффективности (KPI). О ее построении с помощью системы
В предыдущей статье [1] мы начали изучать феномен «корпоративного паразитизма» и методы борьбы с ним. Мы условно подразделили сотрудников, потребляющих ресурсы компании, но не приносящих ей ощутимой пользы, на «паразитов «активных» и «паразитов «пассивных» и выработали алгоритм работы с ними: «активных» — подвергаем «ампутации» (
В данной статье мы познакомимся с другим препаратом той же группы лекарственных средств для бизнеса — системой мотивации персонала на основе KPI (Key performance indicators — ключевые показатели результативности)
Как и в предыдущей статье, для иллюстрации системы мотивации на основе KPI рассмотрим адаптированную под наши задачи учебную модель условной компании «Энергомонтаж», которая используется в рамках курса «Проектирование системы управления компании в Business Studio» учебными центрами Business Studio, а в качестве инструментального средства для разработки и эксплуатации системы мотивации применим систему
Очевидно, не имеет смысла повторно рассматривать в этой статье теоретические аспекты «корпоративного паразитизма», структуру показателей компании и ее место в системе управления — все это достаточно подробно описано в [1]. Однако необходимо будет продублировать типовую структуру проекта по разработке системы мотивации на основе показателей (Рисунок 1) для использования в качестве исходных данных, а также воспользоваться уже построенными в рамках [1] ССП на уровне компании (Рисунок 2) и организационной структурой «Энергомонтаж» (Рисунок 3).

Рисунок 1. Типовая структура проекта по разработке и внедрению системы мотивации на основе показателей
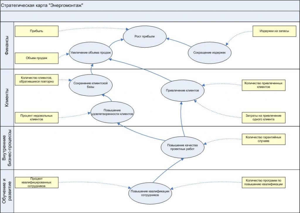
Рисунок 2. Стратегическая карта компании «Энергомонтаж»
Рисунок 3. Организационная структура компании «Энергомонтаж»
Итак, мы имеем стратегию компании, выраженную в виде сбалансированной системы показателей, и организационную структуру, с которых очень часто начинаются проекты по оптимизации деятельности компании.
Исходя из примера каскадирования ССП, приведенного в [1], за стратегические цели «Увеличение объема продаж», «Сохранение клиентской базы» и «Привлечение клиентов» отвечает заместитель директора по коммерции (см. Рисунок 3). Если руководствоваться методикой «Проектирование системы управления» [2], становится очевидным, что достижение этих целей зависит от эффективности нашей работы с объектом управления «Потребитель», то есть от того, «Что?», «Когда?» и «Как?» мы должны сделать, чтобы перевести объект управления «Потребитель» из состояния «потенциальный» в состояние «удовлетворенный». Именно так, на основе выбранного объекта управления и стратегических целей компании, происходит выделение
Аналогичным образом выделяются остальные
Рисунок 4.
При использовании программного продукта Business Studio перечень и описание объектов управления, на основе которых происходит выделение
Рисунок 5. Хранилище объектов управления модели
Для каждого объекта управления (сокращенно ОУ) в его свойствах можно определить его начальное и конечное состояния, а также установить связь этого ОУ с соответствующими элементами системы управления, участвующими в его переводе из начального состояния в конечное.
Ниже приведено описание свойств объекта управления «Потребитель» (Рисунок 6).
Рисунок 6. Свойства объекта управления «Потребитель»
Этот объект управления связан со следующими элементами системы:
Такая привязка элементов системы к объекту управления в Business Studio позволяет пользователю мгновенно находить все связанные с данным объектом управления элементы системы, используя инструмент «Фильтр» (Рисунок 7).
Рисунок 7. Фильтр по объекту управления «Потребитель»
После того как процессы верхнего уровня определены, необходимо определить их связи с Субъектами и показателями, основными из которых являются:
Рисунок 8. Показатели
Далее заместитель директора по коммерции может, руководствуясь методикой проектирования системы управления[2], декомпозировать свой
Рисунок 9. Декомпозиция
Затем он может распределить ответственность между исполнителями своего
В рамках статьи мы продолжим работу с процессом «Активные продажи». На данном этапе декомпозиции уже можно определить следующие параметры процесса «Активные продажи»:
В одном популярном
Рисунок 10. Декомпозиция
После проведения и анализа декомпозиции процесса к показателям результативности процесса («Количество сделок» и «Объем продаж») добавляем показатели, характеризующие ход его выполнения («количество холодных звонков», «количество назначенных встреч с ЛПР», «количество встреч», «время подготовки коммерческого предложения») (Рисунок 11).
Рисунок 11. Показатели
При определении показателей необходимо уделять самое пристальное внимание методикам сбора и расчета этих показателей. Лица, ответственные за ввод фактических значений показателей, должны четко понимать, где, когда и как (для рассчитываемых показателей) они получат необходимые им сведения. В противном случае мы рискуем получить «мертвые» показатели, которые в итоге могут «потопить» всю систему мотивации.
Например, для определения фактического значения показателя «Время подготовки коммерческого предложения» за отчетный период мы можем использовать возможности системы электронного документооборота (СЭД), которая в виде соответствующего отчета укажет с точностью до минуты время разработки данного документа. Если СЭД использовать у нас нет желания/возможности, можно применить «старый добрый» хронометраж (для оценки чистой трудоемкости задачи) либо механизм регистрации времени возникновения потребности и времени ее удовлетворения (вариант для нашего примера). И так по каждому показателю.
С помощью дальнейшей декомпозиции процесса до уровня рабочих мест уже начальник отдела продаж сможет довести до своих подчиненных технологию выполнения поставленных перед ними задач. В Business Studio для этого предназначены соответствующие нотации «Процедура» (Рисунок 13), «Процесс» и EPC (Рисунок 12).
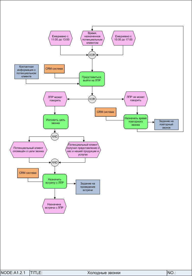
Рисунок 12. Диаграмма процесса «Холодные звонки» в нотации EPC
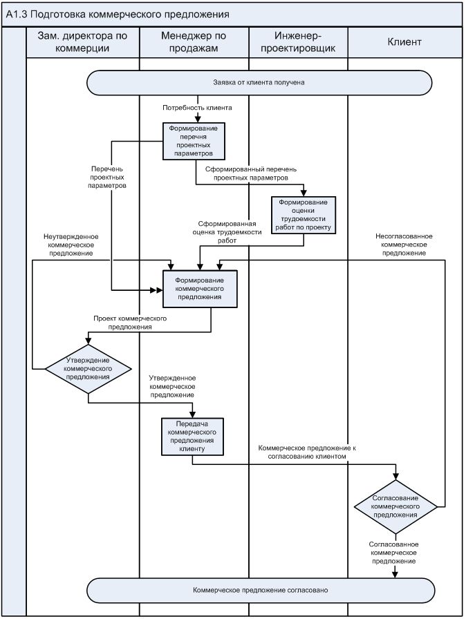
Рисунок 13. Диаграмма процесса «Подготовка коммерческого предложения» в нотации «Процедура»
Итак, мы имеем процесс «Активные продажи», ориентированный на достижение стратегических целей, владельца этого процесса, показатели процесса и технологию его выполнения и хотим, чтобы с его помощью достигались запланированные результаты за счет четкого выполнения соответствующих технологий (стандартов предприятия). Тогда самое время заняться разработкой системы мотивации владельца процесса. В нашем случае, это руководитель отдела продаж. Переходим к связыванию его заработной платы с качеством выполнения его
Результативность показателя (Рп) — это
Результативность процесса (Рпр) — это
Результативность общая (Робщ) — это
Базовая ставка — постоянная часть заработной платы сотрудника.
Опираясь на разработки из [1] и введенные понятия для расчета заработной платы сотрудника, будем использовать формулу:
Заработная плата = Базовая ставка + Робщ * Базовая ставка
Таким образом, система показателей сотрудника включает три уровня:
Итак, система мотивация разработана. Осталось только произвести ряд настроек в Business Studio, позволяющих оптимизировать внедрение и управление системой мотивации.
Для каждого
Рисунок 14. Показатель результативности процесса «Активные продажи»
Указанный на рисунке показатель характеризует качество выполнения
Индикаторная панель для начальника отдела продаж из нашего примера приведена ниже (Рисунок 15):
Рисунок 15. Индикаторная панель начальника отдела продаж «Энергомонтаж»
Таким образом, начальник отдела продаж имеет возможность контролировать не только результативность своего
Как и в случае с показателями ССП [1], Business Studio позволяет сформировать отчет по показателям деятельности сотрудника, связанными с KPI процессов (Таблица 1).
| Показатель | Является показателем достижения цели | Единица измерения | Целевое значение | Целевая дата | Текущие значения | ||
|---|---|---|---|---|---|---|---|
| Период | Плановое значение | Фактическое значение | |||||
| Объем продаж | Увеличение объема продаж | тыс. руб. | 1250 | Декабрь 2009 | 1250 | 1250 | |
| Количество встреч | Привлечение клиентов | шт./день | 4 | Декабрь 2009 | 4 | 3 | |
| Количество сделок | Привлечение клиентов | шт. | 10 | Декабрь 2009 | 10 | 7 | |
| Количество холодных звонков | шт./день | 50 | Декабрь 2009 | 50 | 42 | ||
| Время подготовки коммерческого предложения | ч. | 16 | Декабрь 2009 | 16 | 8 | ||
| Количество назначенных встреч | шт./день | 3 | Декабрь 2009 | 3 | 3 | ||
| Заработная плата начальника отдела продаж | руб. | Декабрь 2009 | 44227 | 44227 | |||
| Активные продажи | % | 100 | Декабрь 2009 | 88,2 | 88,2 | ||
Таблица 1. Отчет по показателям сотрудника
В представленных статьях по системе мотивации на основе KPI мы рассмотрели два решения одной задачи, разработав эффективную мотивацию сотрудников на основе показателей их деятельности. В первой статье мы каскадировали ССП компании до уровня ССП отдельного рабочего места, во второй путем декомпозиции соответствующих
Список материалов, использованных при написании статьи:
[1] Система мотивации на основе показателей. Часть первая.
[2] ГК «Современные технологии управления». Проектирование системы управления. Методика.
Март 2010 г.
* Поля, обязательные для заполнения.
* Поля, обязательные для заполнения.
* Поля, обязательные для заполнения.
* Поля, обязательные для заполнения.
* Поля, обязательные для заполнения.
* Поля, обязательные для заполнения.
* Поля, обязательные для заполнения.
* Поля, обязательные для заполнения.
* Поля, обязательные для заполнения.
Введите поисковый запрос:
Сообщение успешно отправлено