Эффективная модель агентства недвижимости: стратегия, бизнес-процессы, организационная структура

Публикации
Поделиться:

Обсудить публикацию в сообществе Business Studio:

Роман Исаев

Эксперт по организационному развитию, процессному управлению, информационным технологиям в бизнесе

Партнёр ГК «Современные технологии управления»

Руководитель проектов, бизнес-тренер, сертифицированный специалист Business Studio

Автор 15 книг и 80 публикаций в научно-практических журналах

Автор и разработчик моделей и модулей для системы Business Studio, которые на протяжении многих лет активно используются в ведущих российских и международных организациях

Высокая конкуренция, особенности клиентов и изменение рынка, постоянное появление новых технологий требуют от агентств недвижимости построения эффективной и гибкой модели организации деятельности и управления (далее — Модель). Такая модель включает в себя 3 главных компонента: стратегия развития, бизнес-процессы, организационная структура. При построении модели используются профессиональные системы бизнес-моделирования и эталонная (типовая) модель агентства недвижимости, которые будут рассмотрены в настоящей статье.

Необходимо оцифровать бизнес агентства недвижимости, т. е. перевести всю информацию о стратегии, бизнес-процессах, организационной структуре и других компонентах деятельности в электронный формат. Это позволит решить много практических задач по развитию, значительно улучшить показатели KPI, обеспечить рост продаж и клиентской базы, снижение издержек и операционных рисков.

Этапы разработки эффективной модели агентства недвижимости

1. Разработка стратегии, включая сбалансированную систему показателей BSC/KPI

  • Назначение руководителя проекта и рабочей группы по построению Модели.
  • Корпоративное обучение по организационному развитию и бизнес-моделированию.
  • Проведение стратегического анализа, включая детальные маркетинговые исследования и бенчмаркинг.
  • Внедрение системы бизнес-моделирования Business Studio и Эталонной (типовой) модели агентства недвижимости [1].
  • Разработка стратегических целей и стратегических карт агентства недвижимости (в формате сбалансированной системы показателей BSC / KPI).
  • Разработка показателей KPI (Рис. 6) и проектов (задач) для достижения стратегических целей, формирование счётных карт.

2. Описание и оптимизация бизнес-процессов

  • Постановка целей и задач описания и оптимизации бизнес-процессов.
  • Назначение ответственных за описание и оптимизацию бизнес-процессов.
  • Корпоративное обучение по процессному управлению.
  • Разработка базовых моделей: дерево (реестр) бизнес-процессов (Рис. 2), системная архитектура (Рис. 9), библиотека документов (Рис. 5).
  • Распределение ответственности в бизнес-процессах, назначение владельцев бизнес-процессов (Рис. 3).
  • Графическое описание выбранных бизнес-процессов в формате «как есть, AS-IS» (Рис. 4).
  • Разработка показателей KPI для контроля и измерения бизнес-процессов (Рис. 6).
  • Анализ и оптимизация выбранных бизнес-процессов. Может применяться метод функционально-стоимостного анализа (ФСА) бизнес-процессов для расчёта их себестоимости и снижения издержек.
  • Формирование регламентирующей документации (регламенты бизнес-процессов и процедур).

3. Описание и оптимизация организационной структуры

  • Разработка организационной структуры в формате «как есть, AS-IS» (Рис. 78).
  • Анализ и оптимизация организационной структуры.
  • Расчёт оптимальной численности персонала на основе трудоёмкости бизнес-процессов.
  • Формирование регламентирующей документации (положения о подразделениях, должностные инструкции).
  • Разработка и развитие системы мотивации персонала (на основе показателей KPI бизнес-процессов и стратегических целей).

4. Построение электронной базы знаний и единого центра управления агентством недвижимости

  • Построение и актуализация электронной базы знаний и единого центра управления выполняются в автоматическом режиме с помощью системы бизнес-моделирования на основе результатов выполнения задач из пунктов 1–3.
  • Интеграция с другими системами агентства недвижимости (CRM-система, система электронного документооборота и др.).
  • Разработка системы обучения и тестирования персонала на основе электронной базы знаний.

Рис. 1. Электронная база знаний и единый центр управления агентством недвижимости

Основные компоненты Модели

Рассмотрим далее основные компоненты Модели (Рис. 29), которые имеют формат графических моделей и информационных справочников (иерархических списков). Предлагаем для самооценки уровня зрелости (детализации и проработки) модели собственного агентства недвижимости заполнить чек-лист (Таблица 1).
Шкала для оценок следующая:

  • 0 — отсутствует / не разработано / не используется;
  • 1 — частично разработано / давно не актуализировалось / редко используется;
  • 2 — разработано и отвечает требованиям / активно используется.

Результаты согласно средней оценке:

  • 0 — 0.66: низкий уровень зрелости;
  • 0.66 — 1.33: средний уровень зрелости;
  • 1.33 — 2: высокий уровень зрелости.
Таблица 1. Оценка уровня зрелости (детализации и проработки) Модели агентства недвижимости
Название модели / информационного справочника Оценка
1 Стратегические цели и стратегические карты
2 Дерево (реестр) бизнес-процессов
3 Графические модели бизнес-процессов
4 Показатели KPI бизнес-процессов
5 Библиотека документов
6 Организационная структура
7 Системная архитектура (автоматизация)
Средняя оценка (сумма оценок / 7)

Рис. 2. Дерево (реестр) бизнес-процессов агентства недвижимости (верхний уровень)


Рис. 3. Матрица распределения ответственности в бизнес-процессах агентства недвижимости (В — владелец бизнес-процесса, И — исполнитель)


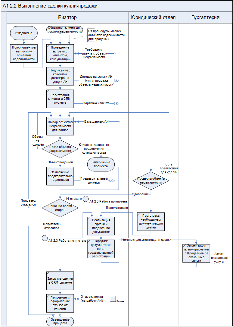
Рис. 4. Графическая модель процедуры «Выполнение сделки купли-продажи»


Рис. 5. Библиотека документов по бизнес-процессам (фрагмент)


Рис. 6. Контроль показателей KPI бизнес-процессов и реализации стратегии


Рис. 7. Организационная структура агентства недвижимости,
в виде иерархического списка (верхний уровень)


Рис. 8. Организационная структура агентства недвижимости,
в виде графической схемы (верхний уровень)


Рис. 9. Системная архитектура агентства недвижимости (фрагмент)

Инструменты для разработки Модели

1. Система бизнес-моделирования

Основная задача профессиональной системы бизнес-моделирования — это создание комплексной электронной модели бизнеса (Enterprise Architecture) для обеспечения его эффективной работы и развития. Автоматизируются все основные управленческие и организационные задачи (см. Рис. 10): от разработки стратегии до контроля достижения показателей KPI и анализа эффективности.

Хотелось бы обратить внимание на главную функцию системы бизнес-моделирования — это автоматическое формирование и обновление всей регламентирующей документации на основе графических моделей и информационных справочников. Это экономит большое количество времени и средств при разработке, развитии и поддержании актуальности Модели агентства недвижимости.

Наиболее распространённой в России является система Business Studio (разработчик ГК «Современные технологии управления»).

Рис. 10. Задачи системы бизнес-моделирования

2. Эталонная (типовая) модель агентства недвижимости

Эталонная (типовая) модель агентства недвижимости (reference model, master model) [1] — это система взаимосвязанных графических моделей, документов и справочников, описывающих деятельность и управление агентства недвижимости (риэлторского центра). Технически она реализована в виде базы данных в программном продукте Business Studio.

Типовая модель является эффективным инструментом и информационно-практическим пособием по формализации и совершенствованию деятельности агентства недвижимости. Для многих организаций она уже стала «настольной энциклопедией» (электронной базой знаний), которая используется непрерывно в течение многих лет.

Типовая модель может быть успешно использована как организациями, которые только начинают формализацию своей деятельности с помощью современных технологий управления, так и организациями, которые продолжают развивать и оптимизировать свой бизнес.

Благодаря большому объёму информации и широкому практическому применению Типовая модель будет полезна для многих подразделений агентства недвижимости:

  • бизнес-подразделения (управления оценки, продаж, аренды объектов недвижимости);
  • управление маркетинга;
  • управление персонала, включая отдел обучения сотрудников;
  • управления бизнес-процессов, методологии, организационного и стратегического развития;
  • управление информационных технологий;
  • управления операционных рисков.

Типовая модель может быть успешно использована в организациях различных областей деятельности, связанных с недвижимостью:

  • агентства недвижимости, риэлторские центры;
  • девелоперские, инвестиционные, строительные и управляющие компании.
Практические задачи, решаемые с помощью Типовой модели
  • Разработка и реализация стратегии.
  • Описание и оптимизация бизнес-процессов агентства недвижимости.
  • Оптимизация организационной структуры и численности персонала.
  • Построение системы менеджмента качества.
  • Построение системы обучения персонала: быстрое и качественное обучение специалистов агентства недвижимости, подготовка полноценных учебных материалов.
  • Создание электронной базы знаний и единого центра управления для агентства недвижимости.
  • Эффективное и системное выполнение проектов автоматизации и внедрения новых технологий.
  • Тиражирование бизнеса, распространение Модели на филиалы и партнёрскую сеть.
  • Внедрение в деятельность агентства недвижимости новых идей и успешных практик из отрасли. Возможность видеть изнутри, как работают конкуренты.
Эффекты от внедрения Типовой модели
  • Улучшение общих показателей KPI: рост продаж и клиентской базы, снижение издержек, операционных рисков (ошибки, дефекты, сбои), претензий клиентов.
  • Улучшение показателей KPI по каждому бизнес-процессу: время выполнения, качество, результативность, себестоимость.
  • Значительное сокращение затрат времени и финансов на реализацию проектов и задач организационного развития. Благодаря готовым материалам большую часть проектов и задач можно выполнить собственными силами.
  • Минимизация рисков при построении систем управления и реализации проектов за счёт уже апробированных и зарекомендовавших себя решений.

Источники информации:

  1. Модель агентства недвижимости: стратегия, бизнес-процессы, организационная структура.

Декабрь 2018 г.

Поделиться:

Рекомендуемые материалы по тематике