Как увеличить прибыль предприятия в 3 раза за счёт изменения бизнес-процессов продаж и закупок

Публикации
Поделиться:

Обсудить публикацию в сообществе Business Studio:

Евгений Журавлёв

Генеральный директор компании «Кормовит»

Ольга Васильева

Генеральный директор группы компаний «Формула»

Как перестроить бизнес-процессы в крупной торговой компании, чтобы в 3 раза увеличить её годовую прибыль? Как улучшить взаимодействие с клиентами, получить заметное конкурентное преимущество и при этом сократить затраты? В статье представлен опыт реинжиниринга и автоматизации ключевых бизнес-процессов компании «Кормовит», ведущего российского поставщика кормовых добавок для животных и птиц. В финале ежегодного конкурса «BPM-проект года 2022» этот кейс получил награду в номинации «Самый результативный проект».

ОТ РУЧНОГО УПРАВЛЕНИЯ К УПРАВЛЕНИЮ ПРОЦЕССАМИ

Компания «Кормовит», основанная в 2007 г., занимается оптовой поставкой витаминов, кормовых добавок и другой продукции для сельского хозяйства. «Кормовит» на протяжении почти 15 лет динамично развивается, расширяет ассортимент продуктов и направления работы, внедряя инновационные методы и предлагая новые препараты и технологии для улучшения продуктивности животных и повышения рентабельности предприятий сельского хозяйства России.

Значительный рост бизнеса «Кормовита» за последние годы привел к увеличению его клиентской базы, возросли количество звонков и заявок от потенциальных клиентов и нагрузка на менеджеров по продажам. При этом далеко не все обращения в компанию заканчивались успешной сделкой. Например, из-за своей загруженности менеджеры могли не дать вовремя ответ заказчику, который уходил к более оперативным конкурентам. Или сотрудник «Кормовита» мог зарезервировать товар для покупателя, но не контролировал сроки оплаты — в итоге, неоплаченные заказы могли надолго зависнуть в системе, и товары невозможно было продать другим желающим.

Ещё одна важная проблема возникла в связи с заметным увеличением количества контрактов от поставщиков и товаропотока. Речь идет о сотнях различных наименований продукции. В оперативном режиме стало трудно контролировать формирование коммерческих предложений для клиентов. Как показала практика, поставщики периодически повышали цены на тот или иной товар, но при закупках огромных партий в «Кормовите» могли узнавать об изменении цены поставщика уже тогда, когда товар прибыл на склад. В этом случае бухгалтерия, проводя оприходование, замечала, что на конкретный товар закупочная цена повысилась, и сообщала об этом руководству. Из‑за таких задержек пересмотр цен для клиентов «Кормовита» шёл с опозданием, что негативно влияло на прибыль предприятия.

В итоге руководство компании инициировало проект, целью которого стало увеличение прибыли за счёт повышения эффективности бизнес-процессов продаж и закупок. Команде проекта предстояло навести порядок в работе компании, перестроить неэффективные процессы, провести их регламентацию и автоматизацию. Помощь в реализации этих бизнес-задач оказали консультанты группы компаний «Формула».

НА ПУТИ К УСПЕХУ: В НАЧАЛЕ БЫЛА МОДЕЛЬ

Проект реинжиниринга процессов в «Кормовите» проходил по классической методологии: с самого начала команда проекта тщательно моделировала планируемые изменения в компании, чтобы обеспечить их непротиворечивость при внедрении в реальной жизни. Так за время реализации проекта с помощью системы Business Studio было описано около 30 основных бизнес-процессов (управление закупками, продажами, доставкой, складом и др.), была спроектирована обновленная организационная структура компании.

Модели бизнес-процессов формировались после проведения интервью с руководителями компании «Кормовит». В ходе таких бесед определялись требования к процессам, обсуждались рекомендации по оптимизации, затем бизнес-модели в формате «как должно быть» отображались в графическом виде. Именно в таком формате бизнес-процессы легче всего воспринимаются и проще согласовываются. Наглядность представления процессов позволяет обеим сторонам понять, что и пользователи, и аналитики говорят об одном и том же и могут прийти к согласованию бизнес-процесса.

В результате ещё на старте будущих изменений топ-менеджеры получили детальный проект «новой реальности» компании: что в бизнес-процессах стоит поменять, какие сотрудники участвуют в том или ином процессе, какие документы на каком этапе появляются, кто с кем коммуницирует.

Представления о проводимых изменениях в виде схем были доведены до каждого отдела и сотрудника «Кормовита», новые регламенты, сформированные на основе утвержденных моделей процессов, подробно разъясняли, как теперь стоит поступать в той или иной ситуации. Например, в регламенте «Условия отгрузки» чётко прописано, какие условия должен выполнить менеджер при отработке заявки, чтобы отправить ее на согласование или поставить в план отгрузок. Таким образом, благодаря стандартизации и регламентации процессов сотрудники получили четкое понимание об устройстве работы компании, бизнес-правилах, своих полномочиях и зонах ответственности.

НА ПУТИ К УСПЕХУ: РЕАЛИЗАЦИЯ ИЗМЕНЕНИЙ

Далее остановимся подробнее на том, как были решены три важнейшие бизнес-задачи, поставленные перед командой проекта.

1. Бизнес-задача: расширить клиентскую базу, увеличить продажи новых групп товаров и при этом снизить издержки на работу с заказчиками.

Для достижения данного результата в компании «Кормовит» было принято решение максимально автоматизировать работу с клиентами юридическими лицами с помощью создания системы личных кабинетов, чтобы обеспечить удобство совершения заказов, прозрачность выбора товаров и позволить покупателям отслеживать процесс доставки в онлайн-режиме. Потенциальные клиенты, получившие доступ в личный кабинет, становились почти в 100% случаев реальными клиентами — их подкупала полнота и оперативность информации о продуктах компании, условиях реализации и совершенных заказах. Как правило, юридические лица в поисках больших партий товаров обращаются в несколько компаний, чтобы понять, с каким поставщиком выгоднее и удобнее работать, поэтому наличие личных кабинетов и автоматизированного удобного процесса для заказа товаров у «Кормовита» по сравнению с остальными компаниями этого сектора стало его новым конкурентным преимуществом. Это оценили потенциальные клиенты, которые стали делать выбор именно в пользу «Кормовита».

Также личные кабинеты для юридических лиц способствовали увеличению продаж за счёт появления рекомендаций по дополнительным товарам в момент заказа. Благодаря такому информированию заказчик может ознакомиться с новыми позициями, их стоимостью и при желании добавить рекомендуемый товар в свою корзину. Это удобно клиенту и позитивно влияет на рост выручки «Кормовита». Важно отметить, что интерфейс личных кабинетов должен быть интуитивно понятен, не требует обучения по работе с ним, но при возникновении любых вопросов существует обратная связь — в чате клиент пишет сообщения, на которые оперативно отвечают консультанты «Кормовита».

Для того, чтобы клиент получил доступ в такой личный кабинет, он должен пройти процедуру заключения договора с компанией «Кормовит». Этот бизнес-процесс перед внедрением также был смоделирован и согласован со всеми заинтересованными сторонами.

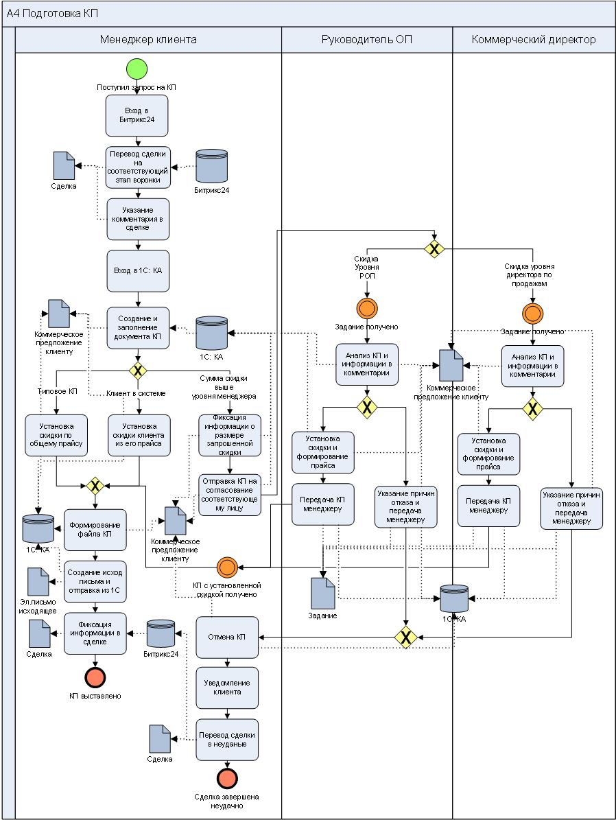
Рис. 1. Согласование договоров с покупателями

Бизнес-процесс оформления договорных отношений с заказчиком описывает и регламентирует все возможные варианты развития событий от обращения потенциального клиента в компанию «Кормовит» до момента, когда ему дают доступ в личный кабинет. Этот сценарий был формализован в графическом виде — последовательная цепочка выполнения определенных действий и наступления событий, при которых бизнес-процесс заключения договора завершается успешно, либо предусмотрены ситуации, когда необходима корректировка процесса по оформлению договорных условий.

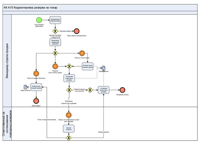
2. Бизнес-задача: устранить убытки, которые возникают при длительном резервировании товаров с ограниченными сроками годности, улучшить процесс резервированиятовара, регламентировать сроки оплаты и резерва.

Изучение процесса резервирования товаров в компании «Кормовит» показало, что периодически возникают следующие проблемы:

  • менеджеры резервируют товар для клиента, но не всегда при отмене резервирования или отсутствии предоплаты контролируют снятие резерва — в таких случаях заказ не может быть выполнен, при этом зарезервированный товар нельзя продать другим клиентам, и компания теряет прибыль;
  • наличие большого количества дефицитных для России товаров, что является конкурентным преимуществом компании — при этом любое резервирование и бесконтрольность выполнения условий по постановке заказов в план отгрузок приводит к задержкам с доставкой, из-за чего конкурентное преимущество дополняется негативом;
  • заказы отгружаются, но стихийно, нет никаких регламентов, которые устанавливали бы определенные сроки (например, 5 дней, чтобы отследить оплату товара, а при её отсутствии резерв отменяется, и товар вновь поступает в продажу);
  • группы товаров с ограниченными сроками годности (жиры, ферменты и пр.) — любая бесконтрольность по работе с таким товаром и нарушение сроков его реализации могут привести к порче продукции и прямым убыткам компании.

Команда проекта проанализировала эти проблемы и спроектировала бизнес-процесс резервирования товаров «как должно быть». Были введены четкие бизнес-правила — сроки, рамки для контроля. Благодаря внедрению данного бизнес-процесса в работу компании «Кормовит» с помощью автоматизации и личных кабинетов клиентов теперь резерв автоматически снимается в программе, если в течение пяти дней не получена оплата по заказу. Таким образом был устранен «человеческий фактор».

Рис. 2. Корректировка резерва товара

В результате изменения регламента бизнес-процесса резервирования товаров, включая дефицитные и с ограниченными сроками годности, в компании «Кормовит» были максимально снижены убытки из-за порчи товара, задержек с его доставкой и бесконтрольного неоплаченного резервирования. Данный процесс был автоматизирован специалистами ГК «Формула» с помощью программы «1С: Комплексная автоматизация».

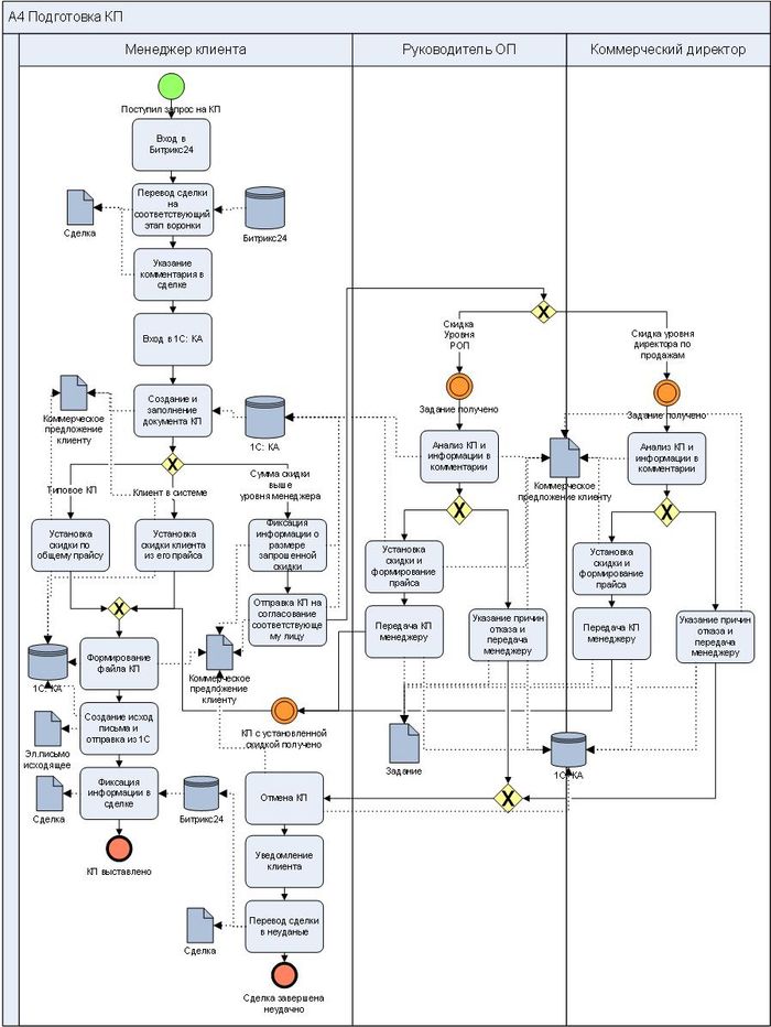
3. Бизнес-задача: улучшить процессы планирования закупки товаров и формирования коммерческих предложений, чтобы повысить рентабельность работы.

Перед руководством «Кормовита» также стояла задача обеспечить оперативный контроль над рентабельностью всех наименований своих товаров и в автоматизированном режиме управлять процессами закупок и реализации.

В качестве решения этой задачи был внедрен регламент процесса закупки товаров, который предусматривал контроль цен, по которым закупается товар у поставщиков, а также сравнение с ценами конкурентов (для понимания ситуации на рынке).

Был спроектирован бизнес-процесс по формированию коммерческих предложений, согласно которому менеджеры «Кормовита», отвечающие за закупки, должны регулярно осуществлять регламентный запрос по поставщику и оперативно фиксировать новые закупочные цены в своей системе. Также специалисты ГК «Формула» реализовали автоматизированный обмен между системами «1С: Комплексная автоматизация» и «1С: Бухгалтерия», благодаря чему менеджеры получили возможность контролировать рентабельность каждого наименования товара, его себестоимость, цену реализации и текущую рентабельность как за месяц, так и в разрезе дней.

Рис. 3. Подготовка коммерческого предложения

В итоге, если раньше у сотрудников компании не было чёткого понимания, как оперативно осуществлять процесс формирования прайс-листа, то сейчас есть регламент, чтобы предупредить проблемы с задержкой пересмотра цен, чтобы они всегда были актуальны. Теперь сотрудники «Кормовита» могут рассчитать новые цены по той партии, которая ещё в пути к ним. Чтобы обеспечить это требование, был разработан специальный бизнес-процесс, в котором коммерческий директор, продакт-менеджер и генеральный директор согласовывают в определённом порядке цены на свои товары.

НА ПУТИ К УСПЕХУ: СЛОЖНОСТИ ПРИ ВНЕДРЕНИИ ИЗМЕНЕНИЙ

Остановимся подробнее на трудностях, с которыми предстояло столкнуться команде проекта при внедрении новых процессов и их автоматизации.

Работа по автоматизации бизнес-процессов началась с создания демо-модели в автоматизированной системе управления и проверки её в опытной эксплуатации, когда пользователи уже взаимодействуют друг с другом согласно новым правилам работы.

В этот момент возникают трудности, связанные с процессом адаптации персонала компании под новую, меняющуюся систему работы — далеко не все сотрудники поначалу хотят изменений. Как же эффективно запустить этот процесс, чтобы персонал его не саботировал?

Вовлечение сотрудников в проект изменений. Ключевые моменты из опыта:

  1. Поддержка руководства.
    Главным условием для успешной реализации проекта была заинтересованность руководства компании «Кормовит» в процессе изменения бизнес-процессов.
  2. Точечная работа с лидерами мнений.
    Практика показала, что пока 15-20% активных сотрудников (лидеров мнений) в коллективе не начали погружаться в обучение, трудно было мотивировать всех остальных переходить «на новые рельсы». Сотрудники объясняли свою занятость текущей работой. Им «некогда» участвовать в обучающих онлайн или офлайн-мероприятиях — когда могут одни, не могут другие. Трудно собрать группу в подходящее всем время.
    Поэтому необходимо мотивировать не менее 15% наиболее активных сотрудников начать процесс обучения: разговаривать с ними, психологически их готовить к тому, что им будет удобнее работать в системе. Далее они вовлекут всех остальных.
  3. Индивидуальное обучение.
    Обучение проводили не в группах, а индивидуально и в удобное каждому сотруднику время с помощью записи обучающих видеороликов. Для этого консультанты создали видеотеку роликов по каждому новому бизнес-процессу — они записали ролики, озвучивая обучающий текст и показывая запись экрана: какие кнопки нажимать, как формировать в программе отчеты и пр. — всё наглядно демонстрируется. Для просмотра видеоролика и заполнения протокола сотрудникам выделялось 2 недели.
  4. Гибкий контроль знаний.
    Для контроля полученных знаний о новых процессах были подготовлены анкеты, которые каждый пользователь должен был заполнить после просмотра роликов, согласно его функциональным обязанностям, а также дать обратную связь. Если возникал вопрос, то с сотрудником созванивался специалист ГК «Формула», чтобы провести дополнительные разъяснения.

ИТОГИ ПРОЕКТА

С 2019 по 2021 гг. в результате изменения, регламентации и автоматизации бизнес-процессов продаж и закупок, годовая прибыль компании «Кормовит» выросла в 3 раза — с 70 млн до 210 млн рублей. При этом значительный прирост выручки произошел не за счёт набора сотрудников в отделе продаж (их количество увеличилось всего лишь с 14 до 17 человек), а за счёт улучшения эффективности управления бизнес-процессами и принимаемых руководством компании решений на основе информации в автоматизированной системе управления.

В компании «Кормовит» улучшилось финансовое планирование и контроль — автоматически создаётся финансовый план на заданный период времени. Это позволяет контролировать сроки оплаты от покупателей и поставщикам. Также был пересмотрен и автоматизирован бизнес-процесс резервирования товаров, введены регламенты — сроки и рамки для контроля. Получен оперативный контроль над рентабельностью всех наименований товаров в «Кормовите» и проведена автоматизация управления процессами закупок и реализации.

Внедрение личных кабинетов и автоматизация процедуры управления заказами привела:

  • к заметному сокращению трудозатрат менеджеров, которые сейчас видят в системе наличие товара на складе и ближайшие доставки;
  • к удобству для логистических компаний по заполнению разделов товарно-транспортных документов в личном кабинете;
  • к возможностям для покупателей отслеживать статус своих заказов в онлайн-режиме и заказывать доставку на доступное в системе время;
  • к интеграции с системой «Кормовита», что значительно сокращает время всех пользователей на оформление документов.

Внедрение такого онлайн-сервиса стало новым конкурентным преимуществом «Кормовита», которое выгодно отличает его на рынке витаминов и кормовых добавок для сельского хозяйства от других компаний данного сектора, а также обеспечивает удобство работы с системой для сотрудников, клиентов и партнеров по логистике.

Опубликовано по материалам:

https://kachestvo.pro/kachestvo-upravleniya/protsessnoe-upravlenie/ot-ruchnogo-upravleniya-k-tsifrov...

Июнь 2022 г.

Поделиться:

Рекомендуемые материалы по тематике