«Если вы хотите понять систему и быть в состоянии предсказать ее поведение, необходимо изучить ее в целом. При разделении её на части могут разрушиться связи и, следовательно, сама система».
Денис Шервуд

Вроде бы предельно простая и бесконечно мудрая мысль от автора бестселлера «Видеть лес за деревьями»! Но, как это часто бывает с простыми и мудрыми мыслями, практического применения по
Не стоит думать, однако, что мы призываем к отказу от разделения целого на части. Напротив! Речь лишь о том, что исследование сложных систем должно включать не только разделение на элементы, но и анализ связей, соединяющих эти элементы в единое целое. Вообще мысль о необходимости комплексного изучения деятельности любой системы (в том числе бизнеса) активно проповедуют системные аналитики. И одним из инструментов, которые применяются для этого, является диаграмма процесса. Это ни что иное, как моделирование системы через исследование её элементов (процессы) и их связей (взаимосвязей между собой и элементами окружения). Моделирование процессов — отличный инструмент, но часто воспринимаемый менеджерами как нечто сложное, долгое и дорогое. Сегодняшний день требует от управленцев моментальной реакции в принятии управленческих решений. Требование к высочайшей скорости принятия управленческих решений — это полбеды. Управленческие решения должны быть качественными, то есть основываться на глубоком понимании системы. Даст ли такое понимание процессный подход? Безусловно да, даст. Даст ли процессный подход такое понимание быстро? Нет, не даст. Таким образом, возникает потребность в дополнительном инструментарии, именно в дополнительном, а не альтернативном, по отношению к диаграммам процесса, который позволил бы быстро разобраться в функционировании любой системы. Такой инструмент и предлагает Денис Шервуд. Имя этому инструменту — диаграммы цикличной причинности. Давайте разберемся, как этот инструмент работает.
Наглядное представление этого инструмента продемонстрируем в среде моделирования бизнеса «Business Studio». Все диаграммы, представленные в данной статье, построены именно в этой среде.
Итак, у диаграммы цикличной причинности всего три составляющие. Первая составляющая — это элемент системы (переменная). На диаграмме он обозначается просто словами, надписью. Я в своей практике переменную обозначаю текстом, заключенным в овал. Вторая составляющая — это связи между элементами. Связи описываются при помощи стрелок:

Третья составляющая — тип связи. Типов связи бывает всего два: усиливающая (положительная) и уравновешивающая (отрицательная).
Усиливающая связь используется тогда, когда изменение одной переменной изменяет связанную с ней переменную в том же направлении. Например, при увеличении количества клиентов увеличивается и объем продаж. Переменные «Количество клиентов» и «Объем продаж» связаны между собой усиливающей связью. Усиливающая связь идентифицируется на диаграмме либо текстовой меткой («+" или «п»), либо цветовой кодировкой (цвет стрелки «зеленый»).

Уравновешивающая связь соответственно используется тогда, когда изменения переменных направлены в разные стороны. Например, при сокращении времени отклика на запрос клиента увеличивается его удовлетворенность.

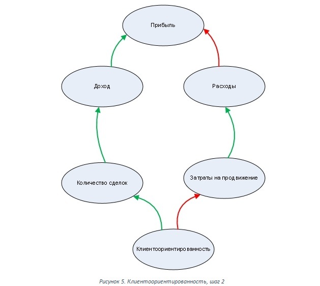
Далее предлагаем разобрать применение данного инструмента на практике. Зачастую в рамках проводимых тренингов и консалтинговых проектов перед нами стоит задача объяснить слушателям значимость клиентоориентированности. Казалось бы, чего тут объяснять. Однако удручающая статистика говорит сама за себя: «99% компаний заявляют о том, что они клиентоориентированы и только о клиентоориентированности 1% компаний говорят сами клиенты». Истинное понимание клиентоориентированности может прийти только после глубокого исследования ключевых связей клиентоориентированности с другими элементами, составляющими бизнес. И тут диаграммы цикличной причинности могут быть весьма и весьма полезны. Давайте, составим такую диаграмму вместе.
Рост клиентоориентированности стимулирует рост количества заключенных сделок. Это и повторные сделки от существующих клиентов, которым с Вами становится работать все комфортнее и комфортнее, и сделки, заключаемые впервые новыми клиентами, пришедшими к Вам по рекомендации. Соответственно связываем эти два фактора усиливающей связью. Также рост клиентоориентированности стимулирует падение расходов на продвижение: работает сарафанное радио!

Рост количества сделок (при сохранении среднего чека конечно) повышает доходы бизнеса (усиливающая связь). Затраты на продвижение сокращаются, уменьшаются и расходы (усиливающая связь). Снижение расходов ведет к росту прибыли (уравновешивающая связь). Увеличиваются доходы — увеличивается прибыль (усиливающая связь).

Рост прибыли в свою очередь стимулирует увеличение резервного фонда (усиливающая связь), инвестиционного фонда, необходимого для финансирования программ развития предприятия (усиливающая связь). Растет прибыль — растут дивиденды (усиливающая связь). Растут дивиденды — повышается удовлетворенность акционеров от созданного ими бизнеса (усиливающая связь). Повышение удовлетворенности бизнесом в свою очередь положительно влияет на инвестиционную привлекательность бизнеса (усиливающая связь).

Увеличение резервного фонда стимулирует уверенность в завтрашнем дне (усиливающая связь).

Увеличение инвестиционного фонда предоставляет возможности для развития персонала, процессов и инфраструктуры (усиливающие связи). Удобное, хорошо оснащенное рабочее место (инвестиции в инфраструктуру), четкие понятные правила работы (инвестиции в

То, что здесь описано — это результаты нескольких моделирующих сессий, проведенных в ходе нескольких тренингов и в разных компаниях. Обратите внимание — фактор «зарплата» не прозвучал ни разу! Нет его! Я хочу быть счастливым! И для этого я буду клиентоориентированным! Продолжая исследование связей дальше, мы придем к выводу, что только счастливый сотрудник может быть

Обычно, на тренингах мы с участниками разбиваем клиентоориентированность на два фактора: внутренняя клиентоориентированность и внешняя клиентоориентированность. В таком виде клиентоориентированность приобретает законченный вид.

Таким образом, используя диаграмму цикличной причинности, мы смогли рассмотреть клиентоориентированность в составе единой системы «бизнес», разобраться на что она влияет и как ей управлять, сделать её ближе и дороже для каждого сотрудника компании. Именно так клиентоориентированность перестает быть декларацией и превращается в культуру.
Приведенный пример является лишь частным случаем применения такого инструмента как диаграммы цикличной причинности. Как вы понимаете, его использование эффективно для решения достаточно широкого круга задач. Надеемся, что диаграммы цикличной причинности займут достойное место в Вашем арсенале инструментов развития бизнеса.
А лучшим завершением этой статьи, на наш взгляд, станут напутственные слова автора рассматриваемого в статье метода. С искренним уважением передаем слово Денису Шервуду.
Примечание: в статье использованы бесплатные изображения, предоставленные автору статьи ресурсом https://pixabay.com/ru/, а также фотографии из личного архива автора.
Август 2016 г.
* Поля, обязательные для заполнения.
* Поля, обязательные для заполнения.
* Поля, обязательные для заполнения.
* Поля, обязательные для заполнения.
* Поля, обязательные для заполнения.
* Поля, обязательные для заполнения.
* Поля, обязательные для заполнения.
* Поля, обязательные для заполнения.
* Поля, обязательные для заполнения.
Введите поисковый запрос:
Сообщение успешно отправлено