Карта клиентского пути (CJM) и карта потребностей как инструменты организационного развития

Публикации
Поделиться:

Обсудить публикацию в сообществе Business Studio:

Равиль Басыров

Управляющий директор ООО «БиПиэМ мастер»

Карта клиентского пути (CJM) и карта потребностей как инструменты организационного развития

Карта клиентского пути (CJM) и карта потребностей как инструменты организационного развития

В фокусе статьи:
  • Какие популярные инструменты используются для анализа клиентских потребностей и опыта? В помощь владельцам продукта, маркетологам, аналитикам.
  • Как увязать клиентский опыт со стратегией и операционной моделью организации? Каждая точка контакта = конкретные исполнители, процессы, ИТ-системы, интерфейсы.
  • Как создать детальный план изменений в бизнесе на основе карты потребностей и CJM? Решения на основе аналитики, а не ощущений.
  • Как обеспечить системное развитие продуктовой линейки организации? Автоматизация работы по проектированию и анализу клиентского опыта.

Проектирование и анализ клиентских потребностей и опыта: для чего? для кого?

Любая бизнес-модель требует регулярного переосмысления и корректировки, при этом необходимо учесть множество факторов - как внутренних, так и внешних. Для большинства организаций актуальными являются вопросы, связанные с удовлетворением потребностей клиентов:

  • Как повысить удовлетворенность клиентов и добиться их лояльности?

  • Какие потребности клиентского сегмента закрывают продукты компании, а какие еще не охвачены?

  • Какие боли и барьеры возникают у клиента на его пути?

  • Какие решения необходимо принять в части операционной модели, чтобы улучшить клиентский опыт и не потерять в эффективности?

В связи с этим пристальное внимание уделяется соотношению клиентских потребностей и продуктов компании. Практика показывает, что системный анализ такого соответствия происходит далеко не во всех компаниях, и это может привести к упущенным возможностям или потере доли рынка.

В данной статье мы рассмотрим методику  применения Карты потребностей и Карты клиентского пути (customer journey map, далее CJM) при разработке требований к бизнесу. В качестве  программного инструмента использовалась система бизнес-моделирования Business Studio.

Основными пользователями методологии CJM наряду с руководителями компании являются маркетологи, владельцы продуктов\процессов, бизнес-архитекторы, бизнес-аналитики, ИТ-специалисты. Вот некоторые из потребностей, которые могут быть закрыты с помощью CJM:

  • анализ удобства поиска и потребления продукта;
  • определение причин низкого уровня продаж;
  • выявление барьеров, которые встречает клиент;
  • выявление замечаний к продукту;
  • формирование идей об улучшении процесса потребления продукта или самого продукта;
  • подготовка требований к бизнес-архитектуре;
  • назначение ответственных за клиентский опыт в каждой точке контакта;
  • формирование требований к ИТ-системам.

С учетом этих потребностей у стейкходеров могут быть следующие требования к инструменту:

  • возможность принятия управленческих решений на основе аналитики;
  • возможность визуализации Карты потребностей и CJM;
  • создание, хранение и анализ данных в одном месте: клиентские сегменты, жизненные ситуации, потребности, продукты, точки контакта, требований к бизнесу;
  • интеграция с картой CJM существующих моделей процессов, орг. единиц (сотрудники, подразделения, роли), ИТ систем, объектов данных и прочих объектов цифровой бизнес-модели компании.

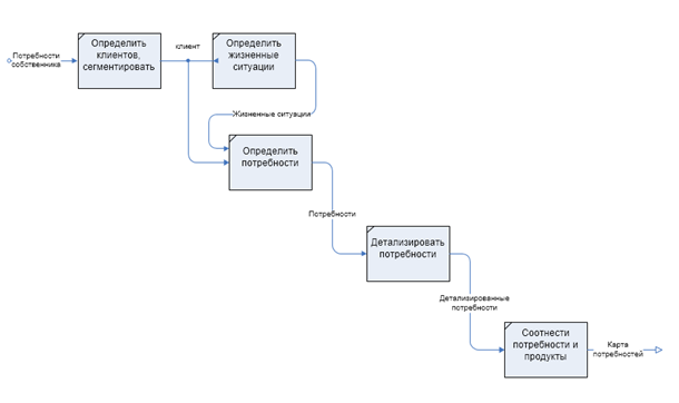
Карта потребностей

Основной целью создания Карты потребности является выявление и формализация  связей между целевым сегментом клиентов, его потребностями и продуктами, которые предлагает организация. Данная карта наглядно демонстрирует незакрытые потребности клиентов. 

Построение Карты потребностей состоит из поэтапного описания объектов (клиенты, жизненные ситуации, потребности, продукты) и связей между ними.

Рис 1. Схема построения Карты потребностей.

Первым шагом построения Карты потребностей является выявление целевых сегментов, определение их ключевых параметров и занесения соответствующих данных в справочник клиентов. 

Рис 2. Клиентские сегменты и их возможные параметры (Business Studio).

Далее проводим исследования в части определения жизненных ситуаций и потребностей клиентов. 

Жизненная ситуация - это отрезок времени, в рамках которого возникает потребность и/или необходимость в получении ценностей, предоставляемых компанией. Как вариант это может быть и событие, например: рождение ребенка. Выделение жизненной ситуации позволяет структурировать информацию и упрощает выявление потребностей. 

Потребность - недостаточность/нехватка чего-либо, возникающая у клиента в зависимости от жизненной ситуации и контекста, которая может быть закрыта/ удовлетворена предлагаемой ценностью.

В статье мы не будем описывать порядок проведения маркетинговых исследований, а лишь ограничимся перечислением некоторых из них: этнография, анализ жалоб, опросы, интервьюирование, гемба, тайный покупатель. Также важно отметить, что наиболее ценным исследованием будут те, которые смогут выявить скрытые или неосознанные потребности клиентов. Именно выявление таких типов потребностей и позволяет в дальнейшем получить существенное конкурентное преимущество. Яркий пример приводит Питер Друкер в книге «Практика менеджмента»:

«
Наша компания – производитель плавких предохранителей и распределительных коробок – поставила перед собой этот вопрос еще в 1943 году, принимая решение, чем заняться после окончания Второй мировой войны. Она дала один правильный ответ: клиенту требуются предохранители и переключатели, выдерживающие гораздо более высокие электрические нагрузки тока, соединяющие больше цепей, чем существовавшее в то время оборудование, которое разрабатывалось главным образом еще до начала массового выпуска бытовых электроприборов.

При этом стоимость такого оборудования, выдерживающего в два раза большую нагрузку, после установки должна была бы оказаться гораздо ниже, чем стоимость двух новых предохранителей, но ненамного выше, чем одного старого, чтобы домовладельцу было проще и выгоднее попросить электрика заменить старую панель новой, с более высокой нагрузкой, вместо того чтобы монтировать вторую стандартную панель.

Анализ этой проблемы и найденное решение, то есть разработка панели с повышенной нагрузкой, были вторым важным фактором в стремительном прогрессе компании. Но неспособность увидеть еще одну неудовлетворенную потребность клиента привела ее к неудачам в будущем.

Руководство не обратило внимания, что клиенту нужен был также автоматический переключатель, который заменил бы громоздкие плавкие предохранители, которые после перегорания нужно было еще проверить и заменить. Просчет оказался тем более серьезным потому, что, выявив существующую потребность, руководство решило, что клиент не знает, чего хочет, и потому не готов к столь радикальной перемене, вместо того чтобы поинтересоваться мнением клиента на этот счет.

Когда же в 1950 году два конкурента вышли на рынок с собственными вариантами автоматического переключателя, наш производитель был не готов к такому повороту событий; а клиент, «не готовый к радикальной перемене», охотно начал покупать новый продукт конкурентов.

»

И в заключении построения Карты потребности мы соотносим потребности клиента с продуктами, которые предоставляем, а также строим гипотезы о продуктах, которые могли быть интересны нашему целевому сегменту.

В обязательном порядке мы должны определить владельца продукта (в системе Business Studio фиксируется   в карточке  продукта). Владелец продукта несет ответственность за его развитие на протяжении всего жизненного цикла, а соответствующие изменения жизненного цикла мы можем отражать в версиях продукта.

Рис 3. Продукт и параметры (Business Studio).

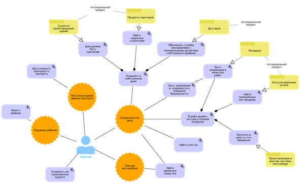
На прилагаемом примере Карты потребности (рис 4) можно увидеть, что не все потребности закрываются продуктами компании. На практике это труднодостижимое состояние. Вместе с тем, выявлен ряд потребностей, которые могут быть закрыты потенциальными продуктами компании или ее партнеров. Кроме существующего продукта «Проектирование и монтаж вентиляции» компания может, оказывать консультационные услуги, услуги по проектированию, доставке, техническому надзору. Эта информация может помочь принять обоснованное решение о корректировке бизнес-модели компании.

Рис 4. Карта потребностей, пример (Business Studio).

Таким образом решения, направленные на изменения продуктовой линейки, процессов, ИТ-систем и т.д. будут приняты не на основе ощущений, а на базе объективных данных.

Проектирование и анализ потребностей клиентов позволяет организации:

  • опередить конкурентов, реализовать потребности собственника, удовлетворяя потребности клиентов, в «голубом» рынке, с наименьшими затратами и потерями;
  • создавать новые ценностные предложения за счет формирования пакета из нескольких продуктов.

Карта CJM

В дальнейшем рассмотрим работу с клиентскими потребностями с применением Карты клиентского пути (CJM).

Клиентский путь – это упорядоченная совокупность действий и решений клиента, направленных на удовлетворение потребностей в рамках одной или нескольких жизненных ситуаций и получения ценностей, предоставляемых компанией.

CJM - Карта взаимодействия клиента и компании. Путь начинается с момента, когда клиент только почувствовал потребность в продукте, и длится до тех пор, пока он покупает повторно и даже когда уже перестал быть клиентом. CJM помогает визуализировать этот путь и наглядно увидеть, что происходит с клиентом в каждой точке. Также как и при построении Карты потребностей формирование CJM требует клиентских исследований, но они уже проводятся относительно конкретного продукта компании и клиента.

Карта может быть создана и представлена в виде таблицы, схемы или инфографики. Помимо всех точек контакта с клиентом, customer journey map содержит описание переживаний и впечатлений потенциального покупателя. В дальнейшем CJM можно использовать для построения воронки продаж.

Визуализация  клиентского пути помогает:

  • увидеть основные точки касания;
  • понять, что влияет на принятие решение о покупке;
  • узнать, какие трудности возникают на пути клиента;
  • улучшить пользовательский опыт;
  • увидеть преимущества и недостатки маркетинговой стратегии;
  • улучшить понимание своей целевой аудитории;
  • повысить количество продаж и повторных покупок;
  • найти пути увеличения уровня конверсии;
  • сократить цикл продаж в воронке;
  • улучшить качество обслуживания;
  • устранить ненужные точки касания;
  • выявить триггеры для запуска сарафанного радио.

Карта пути клиента даёт всем участникам команды целостное понимание взаимодействия пользователя и продукта. Визуальный формат упрощает восприятие информации и помогает её легко запоминать. Пример карты в Business Studio представлен на следующей странице:

Рис 5. Пример карты CJM (Business Studio)

Карта CJM представляет собой таблицу, в которой в столбцах отражаются этапы пути клиента, в строках - анализируемые аспекты. 

Этапами CJM могут быть: осознание потребности, поиск информации, заключение договора, предоставление услуги, постпродажное обслуживание. Чем шире будут границы, тем больше будет информации о клиентском пути и как следствие повысится качество принимаемых управленческих решений.

Примеры аспектов - потребность клиента, шаг клиента, боль клиента, эмоция клиента, канал взаимодействия, процесс, ИТ система, барьер, решение. В системе Business Studio возможно дополнение либо удаление аспектов, исходя из потребностей пользователя.

Потребность

На каждом из этапов у клиента могут быть абсолютно разные потребности. Выявление их может является трудоемкой процедурой, требующей проведение качественных, количественных исследований.  Вместе с тем это наиболее важный этап, от которого зависит качество всей карты. Методики проведения исследований достаточно хорошо описаны в литературе, и мы ограничимся лишь упоминанием о них. 

Шаги клиента

Удобной особенностью Business Studio является возможность отразить операции клиента на диаграммах процессов, а в дальнейшем и вынести их на карту CJM, в аспект “шаги клиента”.

Важное методическое замечание: в стандартной практике работы бизнес-аналитиков при моделировании процессов рекомендуется применять конкретные стартовые события: поступила, заявка, наступило 8:00 пятницы, наступила дата квартального отчета и т.д. Особенностью моделирования процессов, где клиент – участник процесса, является начальное событие «возникновение потребности». Событие «наступила потребность» позволят расширить границы процесса и увидеть, что предпринимает клиент в целях удовлетворения своей потребности еще до того, как первый раз обратится в компанию. Анализ данного этапа позволяет   выявить боли клиента, предложить более качественный сервис, соответственно, увеличить воронку продаж еще в самом начале.

Например: у клиента появилась потребность, он нашел информацию о продукте и готов направить заявку. Для запроса нужно направить письмо в адрес компании, но адрес указан с ошибкой, соответственно письмо просто не доходит. Если же посмотреть на процесс продаж в этой компании, то мы видим, что он начинается с события «поступила заявка». А так как компания не анализирует процесс с момента возникновения потребности, то информации о причинах низкого количества заявок нет.

Другой пример, распространенный при технической поддержке программного обеспечения. Процесс технической поддержки стартует с момента получения письма о проблеме, но зачастую пользователь испытывает ряд затруднений при подготовке заявки. Это может проблема с поиском адреса, шаблона, формулировок и т.д. Игнорирование проблем пользователя на данном этапе может привести как минимум к неудовлетворенности пользователей, а как максимум смене службы технической поддержки или программного обеспечения.

Пример процесса клиента, связанного с потребностью «возить ребенка в коляске» и его связь с процессами компании может быть как на прилагаемой схеме.

Рис 6. Пример связей процесса клиента с процессами компании (Business Studio)

Прочие аспекты (боли, эмоции, каналы взаимодействия, процесс, ИТ система, барьер, решение)

Следующие аспекты CJM для анализа - это боли и эмоции. Боли - это дискомфорт, проблемы, страхи, с которыми сталкиваются реальные или потенциальные покупатели продукта или услуги. Боли помогают выявить потребности и в дальнейшем при необходимости удовлетворить.

Эмоции - это положительные, нейтральные, отрицательные ощущения клиента. Линия показывает, где и чем пользователь доволен, а где разочарован. Эмоции помогают не только визуализировать удовлетворенность клиента, но помогают провести статистическую оценку за определенный период. Их числовые значения (параметр «уровень эмоции») могут быть использованы как одни из показателей процесса. Наличие измеримого уровня эмоций, хранящегося в единой базе данных позволяет также проводить сравнение удовлетворенности до внедрения оптимизационных решений и после. Таким образом, получая обратную связь об эффективности принятых решений.

Канал взаимодействия — это все места, ситуации и интерфейсы, когда клиент сталкивается с продуктом. Например: email, веб сайт, офис, телефон. Выделение канала взаимодействия помогает конкретизировать точки, в которых у клиента возникают проблемы.

Аспекты «процесс» и «ИТ система» — это стандартные элементы модели процессов. Привязка потребностей и болей клиента указывает на конкретный шаг в процессе, конкретную ИТ-систему, которая требует внимания. Учитывая то, что за процессами закреплены ответственные лица, то соотношение болей, потребностей и прочих данных с процессом существенно повышает вероятность внедрения изменений. Связь элементов CJM в Business Studio дает расширенные возможности при анализе моделей процессов как в текущих проектах, так и в ретроспективе. И здесь на передний план выходит возможности системы хранить и обрабатывать цифровые модели процессов. Если мы обратим внимание, то увидим, что в распространенных онлайн-инструментах для моделирования CJM нет не только связи с процессной моделью, но и возможности обрабатывать аналитические данные по CJM. Это приводит к высоким затратам на ручную обработку данных, в т.ч. при переносе информации из системы в систему. 

Важным аспектом CJM является «Барьер». Предварительно собранные материалы позволяют определить причины, по которым клиент может не перейти на следующий этап. Например, на этап заключения сделки клиент может не перейти из-за нежелания ехать в офис и заключения договора в бумажной форме.

По итогам построения карты вырабатываются решения, которые могут быть отнесены к любому объекту бизнес-модели: продукт, процесс, шаг процесса, ИТ-система. При выработке решений можно использовать доступные данные цифровой бизнес-модели организации, строить необходимые аналитические выкладки. Например:

Рис 7. Примеры отчетов CJM (Business Studio)

Таким образом и появляются требования в клиенто-ориентированной компании. И самое главное, что такие требования не повисают в воздухе. Ставится конкретная задача конкретному исполнителю.

Рис 8. Пример постановки задачи (Business Studio)

Вместо заключения. Когда нужна автоматизация работы по проектированию и анализу клиентских потребностей и CJM?

Опыт многих владельцев продукта и аналитиков подсказывает, что для проектирования клиентского пути и его анализа вполне подойдут стикеры на стене, карандаш, «онлайн-моделеры», которые позволяют быстро визуализировать CJM или карту потребностей. Безусловно, использование того или иного инструмента может быть оптимально под конкретную задачу. Однако порой все же удобнее использовать аналитические инcтрументы для работы со структурированными данными. Например, когда «плоской» картинки недостаточно и нужно проблему в точке контакта с клиентом «разобрать до винтика», принять решения об изменении процесса, ИТ-системы, проведения инcтруктажа сотрудников и т.д. 

Когда когда использование таких инструментов, в частности Business Studio, целесообразно? Перечислим основные условия:

1. В организации необходимо обеспечить системную, регулярную практику по работе с потребностями и опытом клиентов. Продуктов и клиентских сегментов достаточно много;

2. Есть запрос на определение приоритетных изменений в организации (доработка ИТ-систем, оптимизация процессов, разработка продуктовой линейки …) на основе объективных данных - анализа связей между точками CJM и элементами операционной модели организации;

3. В организации есть процессная модель, выделены владельцы процессов. Есть возможность «пробросить мостик» от точки контакта с клиентом до конкретного процесса и его владельца внутри организации; 

4. Необходимо поставить на поток работу по проектированию сценариев изменений операционной модели с учетом клиенncких потребностей. Нужно запускать изменения в работу, оценивать их динамику и эффективность.

5. Руководство заинтересовано в автоматизации анализа клиентского опыта за счет ведения репозитория продуктов, карт потребностей, клиентских путей, повторного использования созданных артефактов в работе продуктовых команд.

Опубликовано по материалам:
https://vc.ru/marketing/1106601-karta-klientskogo-puti-cjm-i-karta-potrebnostey-kak-instrumenty-organizacionnogo-razvitiya

Апрель 2024 г.

Поделиться:

Рекомендуемые материалы по тематике