Управление проектами разработки и вывода новых продуктов на рынок в условиях высокой неопределенности: от методологии до инструментария

Публикации
Поделиться:

Обсудить публикацию в сообществе Business Studio:

Вячеслав Кормилицин

Директор по инновационному и технологическому развитию Холдинг «Швабе»

Статья опубликована на основе доклада Вячеслава Кормилицина на II Рабочей встрече экспертов по организационному развитию (27-28 июля, Самара). Представленные материалы и разработки, подготовлены с учетом обсуждений и обратной связи от профильных специалистов ведущих производственных предприятий.

Вопросы повышения эффективности процессов НИОКР, обеспечение требуемого уровня коммерциализации разработок являются крайне актуальными для компаний, занимающихся созданием и выводом на рынок новых продуктов. Директор по инновационному и технологическому развитию Холдинга «Швабе» Вячеслав Кормилицин поделится практическим опытом компании по управлению проектами НИОКР. В фокусе статьи:

  • Как правильно трансформировать запросы рынка в требования к новым продуктам?
  • Как управлять проектами в условиях высокой неопределенности?
  • Как организовать эффективную работу служб НИОКР?

О компании

Холдинг «Швабе» является одним из лидеров оптико-электронной отрасли России и специализируется на разработке и производстве высокотехнологичной оптико-электронной продукции. Входит в государственную корпорацию «Ростех».

Холдинг «Швабе» активно работает над увеличением доли и объемов инновационной продукции в своем ассортименте. Это включает в себя разработку новых технологий, улучшение качества продукции и расширение рынков сбыта.

Чтобы достичь этих целей, холдинг реализовал проект по повышению эффективности разработок и обеспечению их коммерциализации.

Предпосылки, цели и ключевые вехи проекта

Анализ проектов НИОКР, реализованных предприятиями Холдинга за последние 5 лет, обозначил основные проблемы, связанные с:

  • длительными сроками разработок,
  • управлением бюджетами проектов,
  • качеством полученных результатов,
  • недостаточным уровнем коммерциализации проектов.

Для решения данных проблем был запущен проект по созданию системы управления разработками, направленный на повышение эффективности научно-исследовательских и опытно-конструкторских работ (НИОКР), улучшение процесса коммерциализации инноваций и создание условий для вывода на рынок конкурентоспособных и востребованных продуктов.

Основные задачи проекта – оптимизация ресурсов, затрачиваемых на разработку новых продуктов, сокращение сроков вывода новинок на рынок и увеличение прибыли от коммерциализации результатов интеллектуальной деятельности.

Старт проекту был дан в 2021 году. Начали с анализа систем управления НИОКР крупных международных и российских корпораций, в результате которого были выявлены новые подходы к запуску и реализации проектов НИОКР. Также нами были определены ключевые факторы, влияющие на достижение результата:

  • кадры;
  • процесс разработки;
  • взаимодействие смежных структурных подразделений (разработчики, производство, маркетинг и продажи).

Все обозначенные факторы лежат в плоскости организационных изменений, которые предстояло реализовать команде проекта. Ключевые вехи по запуску новой системы приведены на рисунке 1.

Рис. 1. Ключевые вехи запуска новой системы управления проектами НИОКР

Новые подходы к управлению проектами НИОКР

Создание экспертного совета

Для решения ряда задач научно-методологического, информационно-аналитического и экспертного обеспечения, в рамках отбора и сопровождения проектов было предложено создание «Экспертного совета». Кроме научных экспертов (эксперты, осуществляющие научную экспертизу, ведущие ученые – лидеры по своим научным тематикам), в состав включаются технологические эксперты (эксперты, осуществляющие технологическую экспертизу, руководители с опытом работы в отрасли и внедрения разработок в производство) и бизнес-эксперты (эксперты, осуществляющие экспертизу инвестиционных проектов портфеля холдинга, специалисты с опытом коммерциализации научных разработок).

В соответствии с утвержденной стратегией, запросами со стороны служб стратегического и продуктового маркетинга, а также ключевыми компетенциями холдинга экспертным советом ежегодно утверждается перечень приоритетных тематических направлений. Это позволило:

  • обеспечить решение актуальных научно-технических задач;
  • сконцентрировать ресурсы на ключевых направлениях деятельности;
  • стимулировать развитие ключевых компетенций.

Внедрение новой процессной модели управления НИОКР

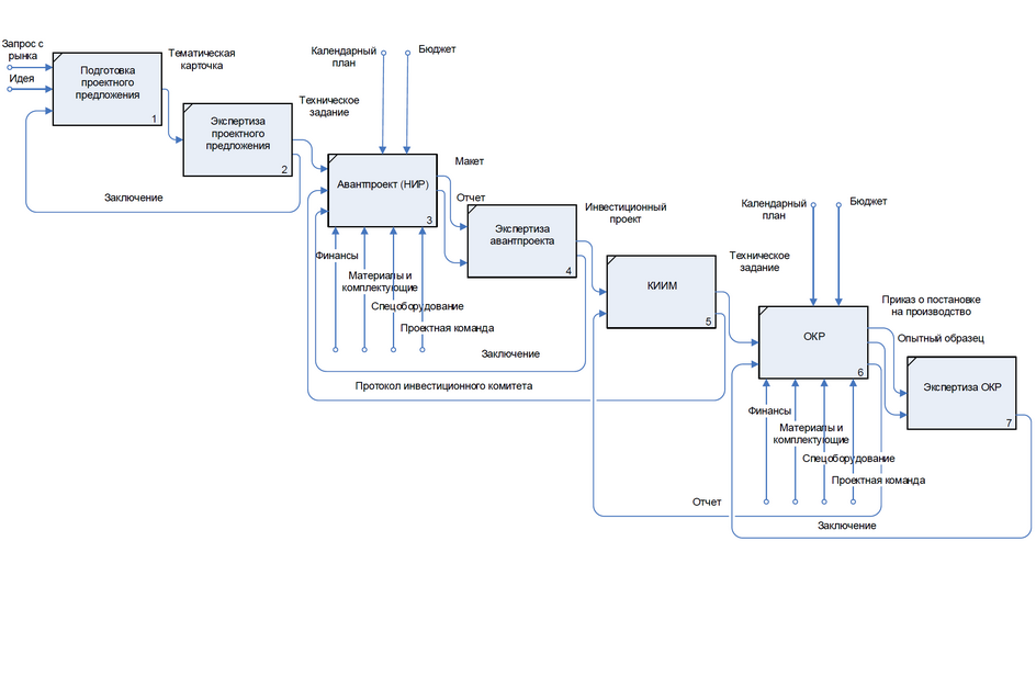
В ходе проекта был предложен ряд мер по улучшению системы управления инновационной деятельностью, включая концепцию новой процессной модели НИОКР.

С целью повышения качества проработки проектов, а также снижения рисков их коммерциализации предложено также ввести предпроектную стадию в формате аванпроекта

Рис. 2. Предложенная процессная модель управления НИОКР

Инициатор предложения заполняет и загружает проектную инициативу на официальном сайте Швабе: https://shvabe.com/about/okno-otkrytykh-innovatsiy/ (для внешних инициаторов) или через корпоративную систему электронного документа оборота (для внутренних инициаторов).

После заполнения автором проектной инициативы и предоставления необходимых данных на операционном процессе «Подготовка проектной инициативы» проводится формальная проверка представленных материалов. Далее происходит экспертиза проектной инициативы. В случае принятия положительного решения организуется заседание экспертного совета в формате НТС, где происходит рассмотрение проектной инициативы, принимается решение о старте аванпроекта, утверждается бюджет и определяется площадка (предприятие Холдинга) с профильными компетенциями для его реализации. Со стороны Холдинга назначается куратор проекта. Он осуществляет контроль хода реализации проекта (сопровождение по ключевым вехам), оказывает административную поддержку. Оценка и принятие результатов проводится экспертным советом.

Аванпроект – научно-исследовательская работа, направленная на обоснование оптимального решения научно-технической проблемы или обоснование технического облика продукта и подготовку проекта технического задания на выполнение ОКР, результаты которого принимает экспертный совет. Результаты аванпроекта содержат:

  • описание проблемы потребителя и ее решение;
  • выводы о технических и технологических преимуществах и их влиянии на ключевой параметр конкурентоспособности конечного продукта;
  • детальный анализ рынка;
  • описание бизнес-модели;
  • анализ технической реализуемости проекта;
  • ключевые риски проекта;
  • оценка стоимости реализации проекта;
  • описание технологии и научно-технической новизны;
  • результаты патентного и научно-технического поиска;
  • демонстратор (MVP).

Одним из важных результатов аванпроекта является проработка тематики. Это означает, что команда проекта должна глубоко изучить тему, чтобы понять, что уже существует на рынке, какие есть возможности для инноваций и какие могут быть проблемы или препятствия для реализации проекта. Обеспечение базы для успешного старта проекта – это еще один важный результат аванпроекта. Это включает определение целей и задач проекта, разработку стратегии и тактики реализации проекта, а также определение ресурсов, которые потребуются для его выполнения.

Например, поиск информации в международных патентных и научно-технических базах может дать много полезных данных. Анализ этих данных позволяет оценить уровень планируемых технических решений и определить, насколько они новы и уникальны. Это также может помочь найти лучший вариант реализации проекта, учитывая существующие аналоги и решения на рынке.

На рисунке 3 представлен бизнес-процесс управления аванпроектом.

Рис. 3. Бизнес-процесс управления аванпроектом

В случае успешного завершения аванпроекта и подтверждения заявленных показателей проект рассматривается на комиссии по инвестициям и инновациям и переходит в стадию ОКР. На рисунке 4 отражена диаграмма процесса управления ОКР.

Рис. 4. Диаграмма процесса управления ОКР

Управление проектом ОКР осуществляется на тех же принципах и с использованием тех же подходов, что и при управлении аванпроектом. Руководитель проекта заносит данные в отчетную форму (форму импорта в формате Excel) и вместе с подтверждающими документами по корпоративной системе электронного документооборота отправляет куратору проекта. Куратор проводит рассмотрение материалов и загружает их в систему. На основе загруженных данных формируются соответствующие отчеты. Аналитика позволяет куратору контролировать:

  • отклонения по срокам;
  • отклонения по бюджету;
  • сбалансированность проекта;
  • риски проекта;
  • результаты проекта (этапа проекта).

При прохождении ключевых КТ проводится заслушивание проекта на экспертном совете. Принятие результатов и оценку эффективности реализованного проекта также осуществляет экспертный совет.

Использование методик управления проектами по контрольным точкам и TPRL

Командой была определена новая проектная модель. Ключевой особенностью данной модели является фокусировка на результат (а не на процесс) через управление проектом по контрольным точкам (КТ).

Выделяются 3 уровня (КТ):

Уровень 1. Ключевые точки важные для Куратора (ответственный за проект на уровне холдинга) и ключевых заинтересованных лиц.

Уровень 2. Важные промежуточные результаты значимые для Руководителя проекта (на уровне предприятия).

Уровень 3. Промежуточные результаты значимые для рабочей группы (на уровне проектной команды).

Контрольные точки разных уровней связаны между собой формируя «систему раннего оповещения» о возникших проблемах.

Для всех КТ за предыдущий период – подтверждение факта прохождения.

Для всех КТ на ближайшую перспективу (3, 6 мес.) один из 3-х статусов:

  • Зеленый – получение результата по КТ гарантировано в запланированный период.
  • Желтый – есть несущественные риски получения результата, помощь не требуется.
  • Красный – получение результата под угрозой, требуется вмешательство.

Оценка хода реализации аванпроекта (проекта) осуществляется через уровни готовности (TPRL).

Набор из 6-ти обобщенных базовых параметров, которые характеризуют ценность/уровень проекта:

  • Технологическая готовность (TRL).
  • Производственная готовность (MRL).
  • Инженерная готовность (ERL).
  • Организационная готовность (ORL).
  • Преимущества и риски (BRL).
  • Рыночная готовность (CRL).

Ключевым параметром является уровень технологической готовности. TRL – это методика оценки технической зрелости проекта. Методика TRL была разработана в НАСА в 1970-х годах. Министерство обороны США использовало шкалу для закупок с начала 2000-х годов. К 2008 году шкала использовалась также в Европейском космическом агентстве. В 2013 году шкала TRL была дополнительно канонизирована Международной организацией по стандартизации (ISO) с публикацией стандарта ISO 16290:2013.

Поскольку методология TRL имеет ограничения, т.к. оценивает готовность только технологии, что не всегда совпадает с степенью зрелости проекта в целом, должны быть приняты во внимание и другие факторы – инженерные, производственные, организационные, рыночные, а также внешние риски.

Подход реализуется через построение матрицы TPRL, которая служит инструментом оценки степени готовности проекта и сбалансированности его развития по основным параметрам (Рис. 5).

Рис. 5. Матрица TPRL

Для определения комплексной оценки проекта НИОКР используются контрольные точки первого уровня, которые сопоставляются с уровнями технологической готовности (TRL) с помощью матрицы TPRL (Рис. 6).

Рис. 6. Матрица TPRL с контрольными точками

Автоматизация управления портфелем проектов НИОКР

В качестве платформы для автоматизации системы управления инновационными проектами мы решили использовать систему Business Studio (Рис. 7). Данный продукт применяется в холдинге для управления бизнес-архитектурой с 2017 года. Его возможности обеспечивают весь необходимый функционал для построения системы управления.

Автоматизированная система управления разработками включает следующие компоненты:

  • управление проектами НИОКР по контрольным точкам;
  • планирование и контроль бюджетов проектов;
  • оценка и управление рисками через уровни TPRL;
  • мониторинг и анализ результатов;
  • интеграция с корпоративной системой.

Рис. 7. Система управления проектами НИОКР на базе Business Studio

В рамках проекта в Business Studio были созданы регламенты бизнес-процессов, справочники, отчетные формы и инструменты сбора и импорта данных. Также была проведена доработка системы для обеспечения автоматизации управления инновационными проектами.

Рис. 8. Система включает регламенты, справочники, отчетные формы, инструменты сбора и импорта данных

Информация о проекте может быть введена двумя способами: вручную через создание объектов и внесение данных в соответствующие разделы или через форму импорта в формате Excel.

Справочные и отчетные документы по проектам НИОКР загружаются через систему навигации, раздел "Функциональные объекты / Документы". Информация о проектных ролях и составе участников вносится через систему навигации "Оргединицы / Организационные структуры, ролевые структуры".

Форма импорта содержит основную информацию о проекте, включая плановые и фактические показатели (Приложение 1).

Инструмент сбора и импорта данных создает необходимые объекты, вносит информацию о проектах и используется для сбора данных о прохождении контрольных точек.

Рис. 9. Навигатор по проектам

Проект представляет собой единую сущность, статус которой меняется в зависимости от этапа:

  1. Запланирован – проекты находящиеся на стадии рассмотрения.
  2. Активен – проекты находящиеся в стадии реализации.
  3. Приостановлен – проекты, остановленные по каким-либо причинам.
  4. Завершен – завершенные проекты, данные по которым используются в базе знаний.

Аналитика проектной деятельности

Полностью заполненные данные о проекте позволяют создавать аналитические отчеты для комплексной оценки хода проекта.

Рис. 10. Система Business Studio позволяет создавать аналитические отчеты для комплексной оценки хода проекта

Примеры отчетов представлены на рисунке 11.

Рис. 11. Паспорт проекта

Рис. 12. Ландшафт TPRL

Сводный показатель TPRL используется в основном реестре проектов. Для наглядности применена модель "светофора" (Рис. 13).

Рис. 13. Основной реестр проектов

Информация о проектной деятельности НИОКР размещается на внутрикорпоративном ресурсе. Это реализовано с помощью инструмента Business Studio - HTML-публикация. HTML-публикация в Business Studio позволяет публиковать информацию в виде веб-страниц, что обеспечивает удобный доступ к данным с любого устройства, подключенного к сети.

HTML-публикация в Business Studio представляет собой веб-страницу, создаваемую автоматически на основе данных из системы. Страница содержит древовидную структуру со справочниками Business Studio. Каждый элемент в дереве связан с одним или несколькими отчетами, предназначенными для отображения в HTML-публикации.

Соответствующий доступ к ресурсам страницы имеют руководство холдинга, руководители предприятий, кураторы проектов, руководители и участники проектных команд.

Руководство холдинга имеет полную картину проектной деятельности в области НИОКР на предприятиях. Руководство предприятий имеет возможность получать независимую и объективную оценку эффективности и результатов проектов. Куратор проекта может осуществлять контроль за ходом реализации проекта и управлять рисками. Проектная команда имеет единые и понятные “правила игры” и критерии оценки результатов проекта.

Аудит проектов

Отдельно стоит отметить инструмент для проведения аудита проектов, реализованный в системе Business Studio с использованием модуля «CMК/Аудит». В случае значительных отклонений по проекту куратор проекта инициирует его аудит.

Рис. 14. Аудит проектов в системе Business Studio

По результатам аудита в системе формируются сообщения о несоответствии. Там же можно провести анализ построить Диаграмму Исикавы. Диаграмма Исикавы – это инструмент качества, который помогает определить причины возникших несоответствий или проблем в процессе.

Контакты автора для предложений и замечаний по представленным разработкам, обмену опытом: Вячеслав Владимирович Кормилицин, Директор по инновационному и технологическому развитию АО «Швабе», e-mail: v.kormilitsin2018@yandex.ru

Источники:

  1. ПАВЕЛ АЛФЕРОВ: РИМ-III. КОГДА НУЖЕН РЕЗУЛЬТАТ
  2. АССОЦИАЦИЯ БРОКЕРОВ ИННОВАЦИЙ И ТЕХНОЛОГИЙ.
  3. ГОСТ Р 58048-2017 ТРАНСФЕР ТЕХНОЛОГИЙ. МЕТОДИЧЕСКИЕ УКАЗАНИЯ ПО ОЦЕНКЕ УРОВНЯ ЗРЕЛОСТИ ТЕХНОЛОГИЙ

Приложение 1

Рис. 15. Форма, содержащая информацию о проекте


Опубликовано по материалам:
https://up-pro.ru/library/innovations/niokr/ot-metodologii-do-instrumentariya/

Ноябрь 2023 г.

Поделиться:

Рекомендуемые материалы по тематике