В последние несколько лет в России наметился бум в области сертификации систем менеджмента качества (СМК) промышленных предприятий на соответствие требованиям международным стандартам (МС) качества и, в частности, МС ИСО 9001:2008. Для этого есть веские причины.
В большинстве случаев предприятия создают, а затем сертифицируют СМК, ставя перед собой следующие цели:
С уверенностью можно предположить, что уже сегодня СМК превратился из элемента конкурентного преимущества предприятия в обязательный фактор его существования на рынке.
В свою очередь, государственные и коммерческие высшие учебные заведения также не остались в стороне от этого процесса, и этому также есть объяснение.
И,
В сегодняшней ситуации одним из эффективных инструментов повышения конкурентного преимущества ВУЗа на рынке образовательных услуг, повышения качества подготовки выпускников и эффективности управления самим образовательным учреждением видится внедрение не формальной СМК, требуемой при аккредитации ВУЗа, а реализация модели системы менеджмента качествавнедрение, соответствующей требованиям международного стандарта ИСО 9001.
В конечном итоге, зачем же нужно внедрять систему качества, соответствующую требованиям международного стандарта (МС) ИСО 9001 в ВУЗе и в частности на кафедре?
На что же в большей мере влияют создание и эффективное функционирование СМК в ВУЗе и на кафедре?
Для более эффективной организации разработки и внедрения СМК в ВУЗе необходимо двигаться сверху вниз. Однако в силу сложности объекта рассмотрения, высокой инерционности процессов в ВУЗе и высокой длительности внедрения (более 3–5 лет) видится целесообразным вести разработку модели системы менеджмента качества параллельно как на верхнем уровне управления, так и в основных структурных подразделениях — кафедрах. Это очевидно,
Наличие СМК на кафедре, как и в ВУЗе, имеет в основном те же положительные моменты, однако хотелось бы выделить некоторые особенности создания СМК на примере кафедры экономики и финансов ГОУ ВПО «Ивановский государственный
В 2006 г. руководство кафедры вышло с инициативой по разработке СМК к коллективу кафедры и руководству ИГХТУ и нашло поддержку на всех уровнях.
Для ознакомления с основными положениями стандартов серии ИСО и спецификой разработки модели системы менеджмента качества в образовательном учреждении было проведено обучение всех сотрудников кафедры (44 человека), как с привлечением сторонних организаций, так и собственными силами. По результатам обучения всеми сотрудниками были получены сертификаты и дипломы, а трое из них прошли дополнительное обучение в учебном центре ООО ССУ «ДЭКУЭС» —
Для разработки и сертификации СМК на кафедре была создана проектная рабочая группа «Сертификация», в которую вошли десять сотрудников кафедры экономики и финансов. Основу группы составили преподаватели, ответственные за научную, профориентационную и
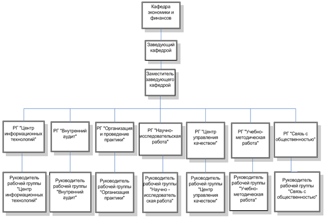
Для реализации выделенных положений политики и целей в области качества была оформлена организационная структура кафедры, в рамках которой созданы 9 постоянных рабочих групп по всем основным направлениям деятельности (рис. 1). Каждая рабочая группа имеет положение, регламентирующее их деятельность, в котором описаны цели, задачи, функции, права и обязанности, руководство и организация, информационные связи с другими рабочими группами и подразделениями ИГХТУ. Мотивации сотрудников рабочих групп к более активной и качественной работе по выделенным направлениям деятельности осуществляется на основе положения о стимулировании
Рис. 1. Организационная структура управления кафедрой экономики и финансов
На этапе разработки СМК руководством кафедры был проведен комплексный
Для эффективного управления кафедрой был применен процессный подход, что позволило определить механизмы качественного управления выделенными процессами: основной процесс —
По всем выделенным процессам были разработаны паспорта процессов, а также обязательные и дополнительные стандарты. С целью установления однозначной ответственности за показатели результативности и эффективности процессов была разработана матрица ответственности.
Рис. 2. Карта процессов
Заключительным этапом разработки документации явилось разработка руководства по качеству, которое представляет собой основополагающий документ в СМК.
Для контроля результативности деятельности рабочих групп руководителями рабочих групп ежегодно, в начале учебного года, составляются планы, которые на заседании кафедры доводятся до сотрудников и утверждаются заведующим кафедрой.
Все должностные инструкции сотрудников были пересмотрены с учетом специфики кафедры. В новых инструкциях, доведенных до сотрудников, четко обозначены их права и обязанности.
Для рациональной организации документооборота кафедры, авторизации доступа сотрудников к информации, устранения избыточности данных и унификации представления документации была внедрена система электронного документооборота на базе системы «Евфрат».
С целью получения информации от потребителей о качестве выпускников, образовательных услуг и научных разработок ведется периодический мониторинг через опросы и анкетирование работодателей и студентов.
Проводимый ежегодно анализ результативности СМК дает руководству кафедры объективную информацию о качестве функционирования всех процессов в отдельности и работы СМК в целом. Вся получаемая первичная и вторичная информация постоянно анализируется руководством кафедры и используется для формирования политики и целей в области качества на будущие периоды времени.
В 2007 г. СМК кафедры была сертифицировала по требованиям МС ИСО 9001:2000 и эффективно поддерживается до настоящего времени. По результатам проделанной коллективом кафедры работы были получены три сертификата: МС ИСО 9001:2000, ГОСТ Р ИСО 9001–2001 и международной сертификационной сети IQNet.
Наличие сертифицированной СМК по требованиям МС ИСО 9001 позволило кафедре занять лидирующие позиции в университете по многим направлениям деятельности и повысить свою конкурентоспособность на рынке образовательных услуг г. Иваново. В настоящее время рейтинг ИГХТУ на основе минимальных баллов ЕГЭ по основному направлению набора студентов «МЕНЕДЖМЕНТ» 32–35 в России (edu.ru/abitur/act.61/), а реализуемая на кафедре Образовательная программа 080502.65 — Экономика и управление на предприятии (химической промышленности) вошла в
Таким образом, видна эффективная реализация СМК на отдельной кафедре университета. На основе нашего опыта внедрения, разработанной методики и пакета документов возможна реальная адаптация созданной модели СМК к специфике и других структурных подразделений университета. Это позволит,
Внедрение СМК, с одной стороны, сделало прозрачным и четко управляемыми основные процессы кафедры, но, с другой стороны, усложнило механизм их контроля, анализа и оценки результативности. Эта ситуация обусловлена возросшим внутренним документооборотом, возникающими несоответствиями и множеством контрольных точек, разнесенных в течение учебного года. Используемая на кафедре система электронного документооборота «Евфрат» не позволяет вести контроль запланированных мероприятий по процессам, формировать сводные структурированные отчеты по заранее сформированным шаблонам, вести анализ выполнения запланированных показателей результативности и соотносить их целями, что является составной частью поддержки и развития СМК кафедры.
В 2010 г. руководством кафедры было принято решение о поддержке функционирования СМК при помощи системы
Для СМК кафедры полезными возможностями системы Business Studio являются:
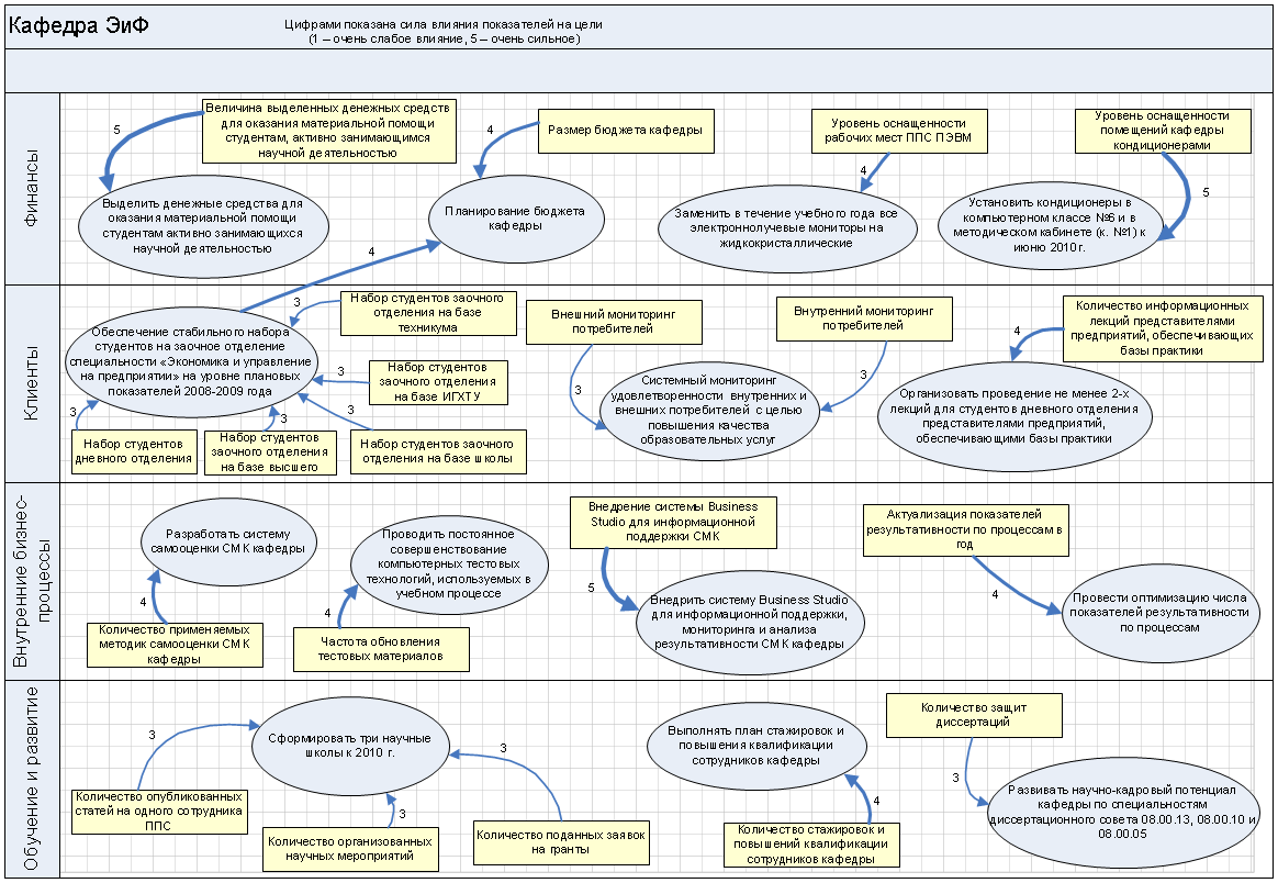
Создание стратегической карты и показателей достижения целей. Разрабатываемая политика и цели в области качества требует постоянной доработки в части конкретизации целей и разработки количественных показателей, описывающих эти цели. В большинстве случаев на предприятиях к этому вопросу подходят формально, что, в конечном счете, не дает полной картины о результативности и эффективности работы внедренной СМК за определенный период времени и формированию негативного отношения руководства организации. Чтобы избежать подобного развития событий, нами были выделены ответственные лица и проведена работа по определению целевых показателей, описывающих каждую из целей, и установлены следующие их параметры: плановое значение, минимальное и максимально допустимое, оптимальное и допустимый интервал изменения, дата выполнения. Такой подход позволяет в дальнейшем максимально адекватно вести анализ достижения запланированных целей. В результате проведенной работы была построена стратегическая карта, представленная на рис. 3.
Список целей сформирован на основании документа «Политика и цели в области качества». Все цели сгруппированы по категориям в соответствии с определенной политикой кафедры. Всего таких направлений 14.
В качестве перспектив стратегической карты были выбраны уже имеющиеся в системе:
На стратегическую карту были перенесены основные цели кафедры и показатели её достижения. Для большей информативности сила влияния показателя на достижение цели показана не только графически — толщиной стрелки от показателя к цели, но и численно — баллом от 1 до 5. Заполнять значения показателей планируется один раз в год (в конце учебного года) с использованием механизма рассылки писем ответственным лицам. По мере накопления информации руководство кафедры будет отслеживать динамику изменений, и вносить соответствующие коррективы.
Рис. 3. Стратегическая карта
Также были выделены показатели результативности для всех
Заполнение параметров рассмотрим на примере показателя «Процент студентов, сдавших экзаменационную сессию в срок» процесса «Проведение итогового контроля» (рис. 4). Как уже было сказано, периодичность ввода значения — год, измеряться показатель будет в процентах от 0 до 100. Целевым значением является 75% при допустимом отклонении 25%. Нижнее критическое значение составляет 34%, верхнее в данном случае отсутствует. При заполнении фактического значения мы видим индикаторную линейку, иллюстрирующую положение введенного значения относительно заданных параметров. Из рис. 4 видно, что показатель находится в пределах допустимого диапазона (зелёный цвет маркера).

Рис. 4. Ввод значений показателя
Проектирование
Кроме того, каждый из этих элементов добавлен в раздел «Объекты деятельности», в котором предусмотрены следующие категории: Документы, ТМЦ, Информация, Программные продукты, Базы данных, Термины, Прочее и Набор объектов.
Использование данных справочников позволило не только классифицировать все объекты, но и занести дополнительную информацию о них, необходимую для проведения ФСА (например, такие параметры, как «ставка в час», «количество рабочих часов в день»
Рис. 5. Контекстная диаграмма процесса «
Пример описания параметра стоимости для объекта «ПЭВМ» из раздела ТМЦ показан на рис. 6 и 7.

Рис. 6. Свойства объекта «ПЭВМ»

Рис. 7. Перечень параметров для ФСА
Далее каждый процесс был детализирован. При декомпозиции
Рис. 8. Фрагмент Процедуры
В соответствии с «Руководством по качеству» процессы были сгруппированы в 4 папки, отражающие их целевое назначение.
В дальнейшем планируется проведение
Проектирование оргструктуры. Сведения об организационной структуре были размещены в разделе «Субъекты». Сюда был занесён список всех должностей, имеющихся на кафедре, а также определены роли, выполняемые отдельными сотрудниками кафедры или группой сотрудников.
Руководителем является заведующий кафедрой. В качестве подразделений выступают рабочие группы (РГ). Всего имеется 7 РГ (после реорганизации в 2009 г.). В подразделе «Роли» были определены роли руководителей РГ.
Для каждой рабочей группы были созданы «Положения о подразделении». Их формирование проходило на основе уже имеющихся данных, но теперь все документы были приведены к единому шаблону, предоставляемому системой Business Studio. Подобным образом были созданы и «Должностные инструкции».
Также был заполнен справочник «Внешние субъекты», содержащий перечень взаимодействующих с кафедрой сторонних субъектов. К ним относятся ректорат, деканаты, внешние аудиторы, предприятия, предоставляющие места практики, и другие.
Системой Business Studio была автоматически сформирована диаграмма (рис. 9), наглядно демонстрирующая организационную структуру кафедры.
Рис. 9. Организационная структура кафедры Экономики и Финансов
В дальнейшем на основе информации о занятости должности в
Проведение анализа несоответствий. Одним из важных моментов в функционирующей СМК является оперативное выявление несоответствий, причин их возникновения, последствий и оценка влияния на процесс и СМК в целом. Применение системы Business Studio позволило ввести систему анализа выявленных несоответствий. В рамках этого анализа определяются последствия несоответствия, которым проставляется ранг значимости,
Если несоответствие высокозначимо, часто возникает вследствие данной причины и данную причину очень легко обнаружить, то эту причину необходимо устранить. Для того чтобы выделить такие причины, рассчитывается Приоритетное Число Риска (ПЧР), представляющее собой произведение трех рангов: значимости, возникновения и обнаружения. При этом под значимостью здесь понимается максимальный ранг значимости последствий рассматриваемого несоответствия. По результатам внедрения действий снова проводится оценка рангов возникновения и обнаружения и осуществляется расчет нового ПЧР. Если ПЧР после внедрения мероприятий снизится до предельного — мероприятия считаются успешными. Устанавливать связь причин и последствий с несоответствием можно в системе Business Studio при помощи Диаграммы Исикавы.
Вся информация по несоответствиям, хранившаяся в бумажном виде в документах «Журнал регистрации несоответствий» и «План корректирующих и предупреждающих действий» была занесена в справочники, имеющиеся в Business Studio в разделе «СМК». Всего мы заполняем 5 справочников:
Выявление причин и последствий несоответствий осуществляется путем построения диаграммы Исикавы. Она также строится с использованием средства «Microsoft Visio». Вариант этой диаграммы, реализованный в Business Studio, позволяет отражать на ней не только причины, но и последствия возникновения несоответствий, а также в количественной форме определять силу их влияния. Для этого мы определяем по десятибалльной шкале вероятность возникновения несоответствия вследствие данной причины, простоту обнаружения причины, а также значимость последствий. Такая количественная оценка позволяет сразу определить критические несоответствия, устранение которых имеет наивысший приоритет.
Рассмотрим процесс проведения анализа на конкретном примере. В журнале регистрации несоответствий имеется запись № 21 от
Произведение трех рангов представляет собой ПЧР — приоритетное число риска. Если этот показатель превышает величину предельного ПЧР (примем его равным 100), это означает что требуется срочное устранение причины возникновения несоответствия. В нашем случае оказалось, что имеется одно значение ПЧР>100. Следовательно, требуется проведение мероприятий для устранения несоответствия. По завершении анализа формируем отчет, содержащий все детали проделанной работы.
Отчеты по несоответствиям, предоставляемые Business Studio, содержат исчерпывающую информацию по каждому выявленному случаю возникновения несоответствия и позволяют руководству кафедры оценивать проделанную работу по их устранению.
Рис. 10. Модель анализа причин не предоставления студентам информации предприятиями из баз практики (диаграмма Исикавы)
Применение системы анализа несоответствий позволило повысить качество их анализа и оперативность устранения.
Таким образом, была формализована стратегия кафедры через выделение и фиксацию в стратегической карте дерева целей и выбор показателей достижения этих целей. Использование функциональных возможностей Business Studio позволило вести не только автоматизированную разработку, но и контроль достижения целей посредством сбора значений показателей с ответственных за их заполнение сотрудников через систему. В конечном счете, это позволило разработать сбалансированную систему показателей кафедры и повысить результативность СМК.
Опубликовано по материалам:
Журнал Методы менеджмента качества № 5–6, 2011
Июнь 2011 г.
* Поля, обязательные для заполнения.
* Поля, обязательные для заполнения.
* Поля, обязательные для заполнения.
* Поля, обязательные для заполнения.
* Поля, обязательные для заполнения.
* Поля, обязательные для заполнения.
* Поля, обязательные для заполнения.
* Поля, обязательные для заполнения.
* Поля, обязательные для заполнения.
Введите поисковый запрос:
Сообщение успешно отправлено