Ситуация
«Начала вручную разрабатывать и описывать
Анна Фуникова, Москва
Отвечает Дмитрий Пинаев, генеральный директор ГК «Современные технологии управления»:
Цель регламентации
Выбор типа регламента зависит прежде всего от того, кто будет его конечным «потребителем».
Текстовый регламент подходит для совсем неподготовленных или менее квалифицированных сотрудников (это традиционное и исторически первое описание
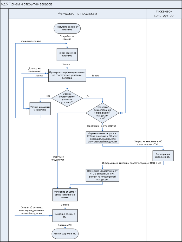
Общие положения
Настоящий документ является регламентом выполнения процедуры «А2.5 Прием и открытие заказов» процесса «А2 Продвижение и продажи» и разработан в целях:
Начало процесса — поступление заявки от клиента.
Основной результат процесса — сформированный заказ на продажу, внесенный в информационную систему (ИС).
Длительность процесса — 1 рабочий день.
Владелец процесса — начальник отдела продаж.
Исполнители процесса: основной исполнитель — отдел продаж; участвует конструкторский отдел.
При выполнении процесса следует руководствоваться следующей плановой и
Описание действий процесса:
Таблица 1. Текстовый регламент (фрагмент)
Стремление сделать текст более структурированным и, следовательно, более простым в восприятии, привело к появлению табличной формы. Приведем здесь тот же самый процесс (Таблица 2). Этот способ представления регламентирующей документации процесса экономит время — не надо вникать в текст, так как вся основная информация приводится в столбцах. Выбор ключевых параметров (заголовков столбцов) остается на усмотрение
| Процесс | Исполнители | Входы | Выходы | ||
|---|---|---|---|---|---|
| Объекты / условия | От кого поступают | Объекты / условия | Кому передаются/ сроки | ||
| A2.5.1 Прием заявки от заказчика | Менеджер по продажам | Заявка от заказчика | Договорной отдел Менеджер по продажам | Заявка | Менеджер по продажам |
| A2.5.2 Проверка спецификации заявки на соответствие условиям договора | Менеджер по продажам | Заявка | Договорной отдел Менеджер по продажам | Заявка | Менеджер по продажам В этот же день |
| A2.5.3 Заявка соответствует условиям договора? | Менеджер по продажам | Заявка | Менеджер по продажам | Да -> A2.5.5 | Менеджер по продажам |
| Нет -> A2.5.4 | Менеджер по продажам В этот же день |
||||
| A2.5.4 Уточнение заявки у заказчика | Менеджер по продажам | Заявка | Менеджер по продажам | Заявка | Менеджер по продажам |
| Нет -> A2.5.3 Заявка соответствует условиям договора? | Менеджер по продажам | Заявка | |||
| A2.5.5 Проверка существования заказываемой продукции в ИС | Менеджер по продажам | А2.5.3. — Да Заявка |
Менеджер по продажам | Продукция не существует -> A2.5.6 | Менеджер по продажам До 10 минут |
| Продукция существует -> A2.5.7 | |||||
| A2.5.6 Формирование запроса в КТО на внесение в ИС всех необходимых данных по отсутствующей продукции | Менеджер по продажам | А2.5.5. — Продукция не существует | Менеджер по продажам | Запрос на внесение в ИС отсутствующих ТМЦ | Конструкторско-технический отдел До 10 минут |
| A2.5.7 Регистрация изделия в ИС | Конструкторско-технический отдел | Запрос на внесение в ИС отсутствующих ТМЦ | Менеджер по продажам | Информация о внесении ТМЦ в ИС | Менеджер по продажам В этот же день |
| A2.5.8 Получение уведомления от КТО о внесенных в ИС данных по необходимой продукции | Менеджер по продажам | Информация о внесении ТМЦ в ИС | Конструкторско-технический отдел | Уведомление о внесении данных в ИС | Менеджер по продажам В этот же день |
| A2.5.9 Уточнение объема и срока исполнения заявки | Менеджер по продажам | A2.5.5. — Продукция существует | Менеджер по продажам | Заявка | Менеджер по продажам В этот же день |
| A2.5.10 Создание заявки в ИС | Менеджер по продажам | Заявка Отчеты об остатках на складе и движениях готовой продукции | Менеджер по продажам | Заявка в ИС | Отдел продаж Начальник отдела продаж Менеджер Конструкторско-технический отдел Экономист по финансовой работе |
Таблица 2. Табличный регламент
Решить эту проблему помогает использование графики —

Рисунок 1. Диаграмма
Для большего удобства коллективной работы с графикой разработаны специальные правила — системы условных обозначений для моделирования
Сегодня наиболее распространен способ комбинированного описания — с помощью
Следует отметить, что вне зависимости от выбранного способа описания, в дальнейшем регламенты должны оперативно обновляться, иначе уже в скором времени использовать их будет невозможно. К сожалению, этот существенный момент многие компании недооценивают.
Какой бы тип регламентации вы не выбрали, необходимо помнить, что процессы взаимосвязаны, поэтому актуализировать их как минимум в половине случаев придется не по одному процессу, а по нескольким. При этом имейте в виду, что чем менее структурирован регламент, тем больше времени вы потратите на его актуализацию.
По данным CNews, компании, которые внедряют процессный подход, повышают качество работы на 20–30%. Количество жалоб со стороны клиентов сокращается на треть, а время, потраченное на процесс, — на 10–30%.
Опубликовано по материалам:
Журнал «Коммерческий директор» № 11, 2012
Ноябрь 2012 г.
* Поля, обязательные для заполнения.
* Поля, обязательные для заполнения.
* Поля, обязательные для заполнения.
* Поля, обязательные для заполнения.
* Поля, обязательные для заполнения.
* Поля, обязательные для заполнения.
* Поля, обязательные для заполнения.
* Поля, обязательные для заполнения.
* Поля, обязательные для заполнения.
Введите поисковый запрос:
Сообщение успешно отправлено