Какое максимальное и оптимальное количество функций на BPMN моделях процессов?

Публикации
Поделиться:

Обсудить публикацию в сообществе Business Studio:

Роман Исаев

Эксперт по организационному развитию, процессному управлению, информационным технологиям в бизнесе

Партнёр ГК «Современные технологии управления»

Руководитель проектов, бизнес-тренер, сертифицированный специалист Business Studio

Автор 15 книг и 80 публикаций в научно-практических журналах

Автор и разработчик моделей и модулей для системы Business Studio, которые на протяжении многих лет активно используются в ведущих российских и международных организациях

Максимальное количество (технический лимит)

С технической точки зрения максимальное количество функций (задач, подпроцессов) на одной модели BPMN ограничено только:

  • Возможностями инструмента моделирования. Например, система Business Studio поддерживает более 1000 объектов на модели, а Visio или некоторые другие «моделировщики» для такого количества объектов будут сильно «подтормаживать».
  • Размером листа. Например, соглашение по моделированию или положение о бизнес-процессах в организации может строго фиксировать лист формата А4 для всех моделей. Модель со 100 функциями (задачами) на одном листе будет совершенно нечитаемой, непригодной для обсуждения и бесполезной для анализа. Такой подход противоречит самой цели моделирования.

Оптимальное количество

Оптимальное количество объектов зависит от уровня детализации модели, которых можно выделить три.

1. Концептуальный
Цель: общее понимание процесса руководством, выявление границ и основных этапов (подпроцессов).
Аудитория: топ-менеджеры, владельцы процессов. Пример: «Производство продукции: планирование производства, закупка комплектующих, подготовка оборудования, изготовление и сборка и т.д.». Оптимальное количество объектов: 5-10 этапов (подпроцессов).

2. Аналитический
Цель: общее описание процесса «как есть» или «как должно быть» для его анализа и оптимизации, регламентации (без глубокой детализации), а самое главное - для чёткого взаимодействия подразделений (сроки, правила, требования). Аудитория: бизнес-аналитики, руководители подразделений, исполнители процесса. Пример: «Закупка комплектующих: выбор поставщиков, оформление закупки, организация доставки и т.д.». Оптимальное количество объектов: до 12-15 процедур. Если больше - рекомендуется использовать механизм декомпозиции (см. ниже).

3. Исполнительный
Цель: описание процесса для автоматизации в BPM-системе, роботизации, или максимально детальной регламентации. Аудитория: бизнес-аналитики, системные аналитики, разработчики, тестировщики, исполнители процесса. Пример: «Выбор поставщиков: разослать запросы (ТЗ), собрать коммерческие предложения, проверить контрагентов, принять решение и т.д.» Оптимальное количество объектов: может быть много (30+), зависит от цели, указанной выше, и размера листа (модели).

Ключевой принцип: декомпозиция (иерархия)

BPMN поддерживает иерархию процессов. Это главный способ для соблюдения оптимального количества элементов на модели.
Процесс верхнего уровня декомпозируется на подпроцессы или этапы, подпроцессы декомпозируются на процедуры, а они затем раскладываются на мелкие шаги (функции). При этом подпроцессы и процедуры могут образовывать ещё несколько вложенных уровней в зависимости от размера и специфики организации.

Пример
На модели процесса «Выполнение заказов» содержится 6 процедур: принять заказ, собрать заказ, доставить заказ, выставить счет, проконтролировать и получить оплату, закрыть заказ. Если открываем «Собрать заказ», то будет модель с 10+ задачами: «Сформировать задание кладовщику», «Подобрать товар по списку», «Упаковать», «Провести контроль качества» и т.д. Таким образом, на каждой отдельной модели количество объектов в комфортном для восприятия диапазоне (правило "8 ± 2" для оперативной памяти человека).

Практические рекомендации

  1. Золотое правило: одна модель должна помещаться на экране или на листе формата А4 без необходимости скролла или масштабирования. Если не помещается, то требуется декомпозиция. Исключение - когда весь большой сквозной бизнес-процесс нужно показать на одном листе от начала до конца.
  2. Цель прежде всего! Спросите себя: «Для чего нужна эта модель, и что я хочу донести с её помощью?» Не включайте в модель шаги и информацию, которые не важны для достижения цели. Описание процессов только ради моделей недопустимо.
  3. Аудитория: модель для ИТ-специалистов всегда намного детальнее, чем модель для генерального директора.
  4. Красный флаг: если ваша модель выглядит как «лапша» из десятков пересекающихся потоков (стрелок) - вы переусердствовали. Разбивайте ее на части.
  5. Используйте процессы-ссылки. Например, в системе Business Studio процесс, который часто используется и задействован во многих других процессах организации («Проверка контрагента», «Оформление счёта» и т.п.), можно оформить как отдельный типовой процесс (в отдельной папке / ветке дерева) и ссылаться на него из других моделей.

Итог

  • Определённого единого максимального количества объектов на модели процесса не существует, но рекомендуется соблюдать правила, рассмотренные в данной статье.
  • Оптимальное количество объектов на модели определяется уровнем в дереве (иерархии) процессов. Примеры приведены на рисунках ниже.
  • Главный способ для моделирование больших сложных процессов - декомпозиция. Каждая модель должна быть удобной для понимания и наглядной.
  • Сосредоточьтесь не на подсчете количества функций (шагов, задач), а на том, чтобы ваша модель была принята целевой аудиторией и достигала поставленной цели.

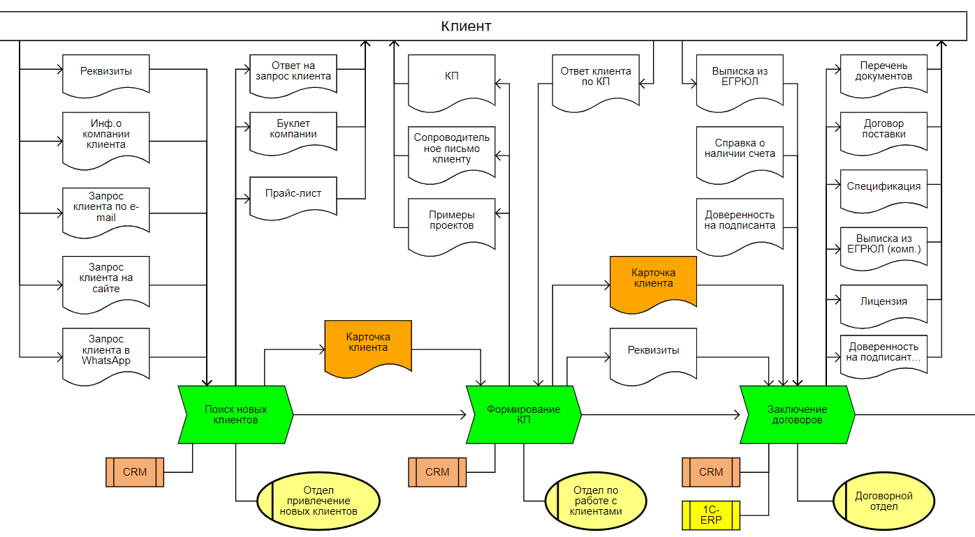
Рис. 1. Модель процесса BPMN

Рис. 2. Дерево обеспечивающих процессов (начало)

Рис. 3. Дерево обеспечивающих процессов (продолжение)

Рис. 4. Дерево управляющих процессов (начало)

Рис. 5. Дерево управляющих процессов (продолжение)

Октябрь 2025 г.

Поделиться:

Рекомендуемые материалы по тематике