Измеряй и властвуй! Или как оцифровать процессы и добиться повышения операционной эффективности?

Публикации

Станислав Кривых

Руководитель проекта отдела развития бизнес-процессов ПАО Банк «ФК Открытие»

  • Как выяснить, насколько продуктивно работают сотрудники офисов продаж и как эффективно они обслуживают клиентов?
  • Как отобрать наиболее эффективные тактики обслуживания клиентов из существующих, и как придумывать новые?
  • Как дать руководству единую панель управления сетью офисов розничных продаж?

В этой статье Банк «Открытие» делится опытом совместного применения систем бизнес-аналитики (Business Intelligence) и проектирования бизнес-архитектуры (Enterprise Architect) для грамотного распределения полезного времени сотрудников розничной сети, сокращения времени обслуживания клиентов и повышения эффективности принятия управленческих решений.

С марта 2016 по июнь 2017 года мы сумели создать эффективные сквозные процессы управления своей розничной сетью. Для этого мы, как обычно, сделали ставку на инновационные технологии — в частности, на использование информационных систем бизнес-аналитики и управления бизнес-процессами — и не прогадали.

По итогам первого общероссийского конкурса «BPM-проект года», организованного Ассоциацией профессионалов управления бизнес-процессами (ABPMP Russian Chapter) при поддержке ИТ-кластера Фонда «Сколково», наш проект был признан самым инновационным проектом 2017 года. Расскажем, что мы сделали и как нам это удалось.

Предпосылки к проекту

В первом квартале 2016 года наш бизнес находился в стадии бурного роста. Активно шло слияние более чем десятка банков в единую структуру банковской группы «Открытие». Только что завершилась интеграция с Ханты-Мансийским банком, полным ходом шли интеграционные процессы с НОМОС-Банком.

В процессе интеграции стало ясно, что в работе розничных сетей банков, присоединяющихся к группе, применяются различные подходы. Сотрудники следуют разным стандартам обслуживания клиентов, а также используют в работе совершенно разное программное обеспечение. Необходимо было пооперационно «расшить» деятельность персонала в розничных офисах, понять, насколько она эффективна, выделить лучшие практики и стандартизировать их.

Однако, решить эту задачу было гораздо сложнее, чем ее сформулировать:

  • во-первых, у нас отсутствовали описания бизнес-процессов, даже несмотря на то, что большинство из них уже имели 1–2 уровень зрелости;
  • во-вторых, отсутствовал и перечень операций, которые сотрудники производят в рамках процессов, и оценка трудозатрат по ним;
  • в-третьих, сотрудники применяли в работе более 20 ИТ-систем, фиксирующих данные о выполненных операциях, и нужно было как-то сводить их данные воедино;
  • в-четвертых, отсутствовали справочники сотрудников для разных ИТ-систем;
  • наконец, была очевидна необходимость экспертной оценки изменений и аллокации затрат по продуктам.

Нам нужно было в максимально короткие сроки наладить коммуникацию между участниками процессов и подготовить механизм изучения, оценки и контроля работы розничных офисов нашей сети.

План действий

Мы решили: процессы продаж и обслуживания клиентов розничной сети в офисах Банка, а также все внутренние процессы, выполняемые розничными сотрудниками офисов, нужно каким-то образом визуализировать. Кроме того, для каждого процесса надо было установить метрики и механизмы по контролю над соблюдением целевых значений метрик.

Таким образом, по розничным офисам стало бы возможным определить итоговую нагрузку сотрудников и распределение трудозатрат по процессам.

Наш план действий был следующим:

  1. Сначала мы создали рабочую группу, участниками которой стали представители розничного бизнеса.
  2. В рамках рабочей группы мы определили список операций, выполняемых сотрудниками розничных офисов, и разделили их на две группы: «Обслуживание» и «Продажи».
  3. Затем мы собрали информацию о том, как фиксируются результаты этих операций, из всех возможных источников: наших ИТ-систем, информационных систем наших партнеров, а также непосредственно из наблюдений в офисах.
  4. На основе полученных данных мы выявили этапы выполнения операций и сформировали нормативы по выполнению каждого из них.
  5. Получив подробный перечень операций и создав методологию оценки выполнения, мы приступили к реализации главной инновационной части проекта, а именно, созданию аналитических витрин. Был сформирован список витрин, которые нужны в первую очередь, и определены требования к ним, стартовала практическая часть проекта — о ней ниже.
  6. На основе полученных результатов:
    • была создана система мотивации сотрудников для сокращения времени обслуживания клиентов;
    • произведена оптимизация процессов;
    • созданы видеокурсы по ошибкам оформления по самым трудозатратным операциям;
    • сформирован план по дальнейшему развитию системы.

В качестве общих KPI по проекту были установлены:

  1. Средняя длительность выполнения клиентской операции: сократить на 15%.
  2. Полезная утилизация рабочего времени сотрудников: повысить на 10%.
  3. Доля операций, выносимых в удаленные каналы обслуживания: сократить на 25%.

На реализацию плана было отведено 15 месяцев. Из них 12 планировалось потратить на подготовку — определение источников данных о процессах, выгрузку данных, разработку алгоритмов анализа процессов, настройку визуализации аналитики — а за три оставшихся мы рассчитывали уже достичь целевых показателей.

Реализация проекта и наши инновации

В основу проекта была положена инновационная идея омниканальности. У нас было около двух десятков информационных систем, из которых можно было почерпнуть данные о взаимодействии между клиентами и сотрудниками розничной сети.

Было решено использовать данные из всех имеющихся источников, чтобы выяснить, как происходит это взаимодействие. Мы запросили у ИТ-департамента информацию о логировании операций в информационных системах, а также сформировали требования по организации логирования и выгрузки данных из систем, в которой их еще не было. Наконец, мы провели «полевые работы»: организовали выезды в офисы продаж и собрали информацию об операциях, которую в принципе невозможно было выгрузить из систем. Такой комплексный сбор информации позволяет выявить, какие рабочие паттерны являются успешными, а какие — нет, а также сформировать единое понимание процесса обслуживания клиента от консультации до завершения операции и по возможности его оптимизировать.

В реализации проекта были задействованы следующие инструменты:

  • аналитические витрины для визуализации статистики;
  • система бизнес-моделирования Business Studio для моделирования бизнес-процессов.

Инструменты были интегрированы со всеми основными ИТ-системами банка и его партнеров. В текущей версии подключено 18 источников данных, в том числе фронт-системы, CDI, справочники и прочее.

Интеграция используется следующим образом:

  1. Из информационных систем банка выгружаются данные о разрозненных операциях, фактически выполняемых розничными сотрудниками.
  2. Разрозненные операции анализируются и компонуются в единый бизнес-процесс. Процесс моделируется в системе Business Studio.

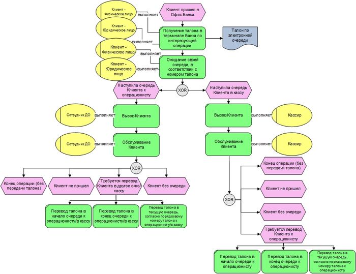
    Пример: процесс маршрутизации клиентов в рамках электронной очереди

  3. Для операций в рамках процесса устанавливаются нормативы — к примеру, нормированное время выполнения операции сотрудником.

    Пример: норма выполнения операции — время, за которое выполняются 90% операций такого рода

  4. Фактические данные по каждой операции в рамках процесса сравниваются с нормативами, результаты визуализируются и выводятся в виде отчета на аналитические витрины.

    Пример: детализированный отчет по времени выполнения операций

Первая очередь аналитических витрин, запущенная в рамках проекта, включала в себя следующие:

  1. Суммарные затраты времени. Данная витрина предназначена для анализа аллокации времени выполнения отдельных бизнес-операций в разрезе отделений, городов или филиалов по всей сети Банка.
  2. Доля бизнес-операций потенциально выносимых в УКД. Витрина была предназначена для анализа доли, количества, динамики бизнес-операций, которые потенциально могли быть вынесены в удаленные каналы доступа (банкоматы, интернет банк, мобильный банк).
  3. Фотография рабочего дня. Эта витрина отражает распределение рабочей нагрузки специалистов в течение рабочего дня в отделении. Фактически, она демонстрирует фотографии рабочего дня сотрудника, количество клиентов, обслуженных отделением и специалистами, суммарные затраты времени на выполнение операций, а также время операционной занятости специалистов.
  4. Отчет о выполнении нормативов операций. Витрина позволяет оценить соблюдение временных нормативов выполнения отдельных операций.

После этого мы сформировали требования к логированию и выгрузке информации для партнеров банка и произвели догрузку их информации на наши витрины. Таким образом, была запущена новая очередь витрин:

  1. Электронные очереди. Витрина позволяет оценить процент клиентов, ожидавших обслуживания не более установленного норматива, и количество клиентов, не дождавшихся своей очереди.
  2. Утилизация рабочего времени. Витрина позволяет оценить долю операционного времени сотрудников кассы и специалистов на обслуживание физических лиц.
  3. Клиентопоток. Витрина служит для оценки количества обслуженных клиентов за период.
  4. Аннулирование комиссии. Витрина служит для оценки эффективности заградительных мер.

Анализ данных из информационных систем ведется ежедневно (в сутки обрабатывается в среднем 1,2 Гбайт данных о примерно 28 тысячах операций). Полученные данные дают массу полезной информации для руководства розничной сети:

  1. Появляется возможность выявить наиболее эффективные и неэффективные паттерны взаимодействия с клиентами.
  2. Появляется возможность моделировать гипотезы по оптимизации взаимодействия с клиентами и быстро оценивать их эффективность на практике.
  3. Появляется возможность быстро выявлять узкие места в процессах и принимать меры по их устранению (вплоть до изменений одним днем).

Пример: витрина моментально показывает простой сотрудника в часы пиковой нагрузки

Применение аналитических данных на практике

Возможность визуализировать данные о работе сотрудников позволила нам создать механизм эффективного принятия управленческих решений для руководителей различных уровней розничной сети, а также систему мотивации и обучения сотрудников.

Применение инструментов визуализации аналитики позволило нашим руководителям:

  1. Получить наглядное представление о результатах влияния их решений на эффективность розничной сети.
  2. Получить четкое представление «проект — эффект»: не просто отражение метрик KPI, но и влияние изменений на состав розничного блока, численность, эффективность, клиентский опыт.

Для сотрудников, в свою очередь, наличие подобных данных на руках у руководства дало:

  1. Новую мотивационную схему на основе прозрачных показателей.
  2. Возможность оперативно получать рекомендации от руководства по повышению эффективности своей работы (вплоть до уровня одного отстающего сотрудника).
  3. Возможность обучаться нормативам — не просто знать о них, а участвовать в обучающих сессиях и демонстрациях на тему того, как правильно выполнять клиентские операции.

Результаты и перспективы развития

Что в итоге?

Мы не только добились поставленных целей за три месяца, но и получили результаты, даже несколько превышающие наши ожидания. Приведем показатели KPI по проекту, которые мы обозначили в начале статьи, и фактически достигнутые результаты.

  1. KPI — Средняя длительность выполнения клиентской операции:
    • Цель: сократить на 15%.
    • Факт: сокращение на 17%.
  2. KPI — Процент операций, выносимых в удаленные каналы:
    • Цель: сократить на 25%.
    • Факт: сокращение на 34,1%.
  3. KPI — Утилизация полезного рабочего времени сотрудников:
    • Цель: повысить на 10%.
    • Факт: повышение на 26,7%.

В целом, от реализации проекта выиграли обе стороны. С одной стороны, наш розничный бизнес выиграл за счет снижения прямых и аллоцированных затрат. Внедрение механизма анализа операционной эффективности сотрудников ежегодно приносит финансовый эффект в среднем в 140 000 000 рублей. С другой стороны — наши клиенты выиграли за счет ускорения процессов обслуживания.

В перспективе мы планируем и дальше улучшать систему моделирования и анализа эффективности бизнес процессов. Нам видятся три основных направления развития:

  1. Анализ геоданных для распределения отделений и сети банкоматов, в том числе построение модели распределения присутствия Банка в зависимости от активности клиентской базы в том или ином регионе, а также на основе онлайн-данных.
  2. Моделирование и планирование численности в реальном времени, в том числе составление и контроль индивидуальных планов продаж.
  3. Построение модели доходности продуктов: планирование жизненного цикла продукта и его своевременный вывод на рынок; оценка реальной стоимости продукта с учетом аллокаций от отдельных операций, а также оценка доходности продукта в разрезе точек присутствия Банка.

Таким образом, реализация проекта по анализу операционной эффективности и моделированию бизнес-процессов позволила руководству Банка не только визуализировать результаты операционной деятельности розничного бизнеса, но и гибко изменять процессы через оказание точечного воздействия на сеть на любом уровне управления, а также оперативно измерять эффективность этих изменений.


Банк «Открытие» — универсальный банк с диверсифицированной структурой бизнеса, входит в список системно значимых кредитных организаций, утвержденный Центральным Банком Российской Федерации. Банк развивает несколько ключевых направлений бизнеса: корпоративный, инвестиционный, розничный, малый бизнес и Private Banking. Особое внимание «Открытие» уделяет высокотехнологичным сервисам для обслуживания клиентов.


Ноябрь 2018 г.

Рекомендуемые материалы по тематике