Роман Исаев
Эксперт по организационному развитию, процессному управлению, информационным технологиям в бизнесе
Партнёр ГК «Современные технологии управления»
Руководитель проектов, бизнес-тренер, сертифицированный специалист Business Studio
Автор 15 книг и 80 публикаций в научно-практических журналах
Автор и разработчик моделей и модулей для системы Business Studio, которые на протяжении многих лет активно используются в ведущих российских и международных организациях
Данная статья посвящена бизнес-архитектуре (комплексной модели) современного банка. Приводится большое количество примеров содержания бизнес-модели, рассматриваются инструменты и рекомендации по её разработке.
Многие банки активно начинают применять в работе методики и технологии оптимизации и гибкого управления, которые позволяют:
- быстро разрабатывать новые продукты,
- быстро внедрять изменения в бизнес-процессах банка,
- организовать эффективное взаимодействие рабочих групп и подразделений.
Однако данные методики и технологии должны обязательно базироваться на «крепком фундаменте» — комплексной модели банка, в основе которой лежит система управления бизнес-процессами (СУБП). [1]
Бизнес-архитектура (комплексная модель) банка (далее, Бизнес-модель) — это представление деятельности банка в оцифрованном виде, т. е. в виде графических моделей, электронных документов и структурированной информации (справочников). Именно благодаря Бизнес-модели можно реализовать системный подход к управлению банком, а именно:
- отслеживать детальную взаимосвязь между всеми компонентами: бизнес-процессы, организационная структура, персонал, системная архитектура, программное обеспечение, продукты и услуги, операционные риски и т. д.;
- выполнять качественный анализ влияния всех проводимых изменений;
- иметь полную актуальную информацию о внутренней деятельности банка 24 часа в сутки с любого технического устройства и из любой точки мира.
Альтернативный вариант — это множество разрозненных моделей и документов, разработанных в разных программных продуктах (Visio, Word) и хранящихся в разных местах, без единой базы данных. Данный вариант имеет большое количество недостатков, значительно усложняет разработку, актуализацию и оптимизацию Бизнес-модели.
В средних и крупных банках Бизнес-модель включает:
- более 1000 графических моделей бизнес-процессов (формат А4);
- более 100 других графических моделей (организационная структура, системная архитектура, стратегические карты, аналитические диаграммы и т. д.);
- более 1000 многостраничных электронных документов Word;
- более 30 справочников в программном продукте бизнес-моделирования.
Поддержка такого объёма информации в постоянном актуальном состоянии возможна только при следующих условиях [2]:
- централизованный процессный офис (управление бизнес-процессов) с достаточным количеством квалифицированных специалистов;
- децентрализованные обученные бизнес-аналитики в подразделениях — ответственные за актуализацию каждый своего бизнес-процесса / справочника. Выделяют 10% из своего основного рабочего времени;
- профессиональный программный продукт бизнес-моделирования, который полностью автоматизирует все функции по разработке, актуализации и оптимизации Бизнес-модели.
Рассмотрим далее основные компоненты Бизнес-модели (Рис. 1 — 7), которые имеют формат графических моделей и справочников (иерархических списков). Предлагаем для самооценки банка заполнить следующий чек-лист (Табл. 1).
Шкала:
- 0: отсутствует / не разработано / не используется;
- 1: частично разработано / давно не актуализировалось / редко используется;
- 2: разработано и отвечает требованиям банка / активно используется.
Результаты согласно средней оценке:
- 0—0.66: низкий уровень зрелости;
- 0.66—1.33: средний уровень зрелости;
- 1.33—2: высокий уровень зрелости.
Табл. 1. Оценка уровня зрелости, детализации и проработки Бизнес-модели банка
№ |
Название модели / справочника |
Оценка |
1 |
Стратегические карты банка |
|
2 |
Дерево (реестр) бизнес-процессов банка |
|
3 |
Графические модели бизнес-процессов |
|
4 |
Показатели KPI бизнес-процессов |
|
5 |
Библиотека документов банка |
|
6 |
Организационная структура банка |
|
7 |
Системная архитектура банка |
|
| |
Средняя оценка (сумма оценок / 7) |
|
Рис. 1. Стратегическая карта банка (верхний уровень)
Рис. 2. Дерево (реестр) бизнес-процессов банка (верхний уровень)
Рис. 3. Дерево бизнес-процессов банка (детализация)

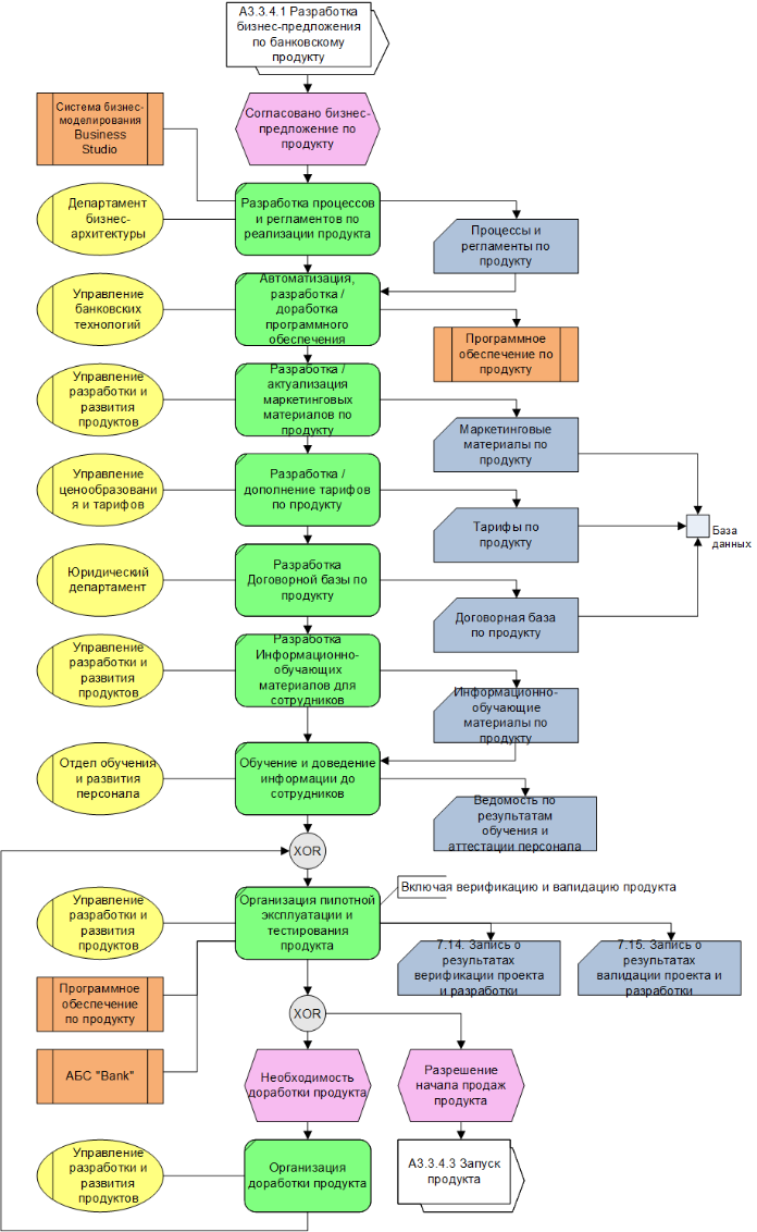
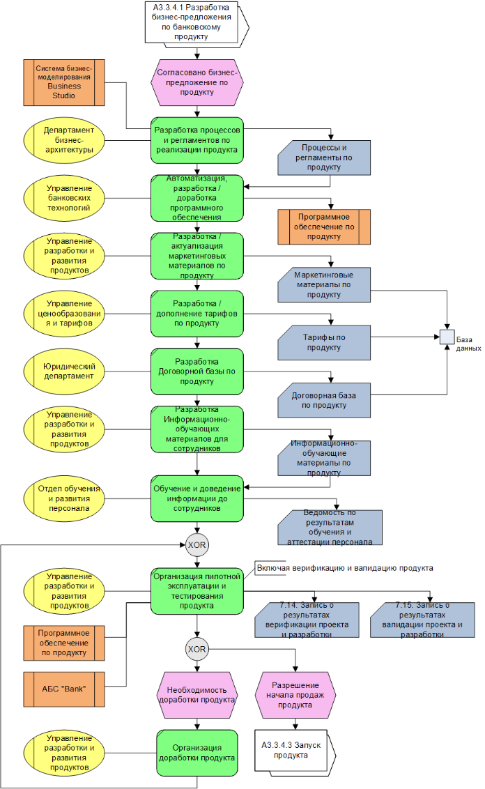
Рис. 4. Графические модели бизнес-процессов банка
Рис. 5. Показатели KPI бизнес-процесса банка (фрагмент)
Рис. 6. Организационная структура банка (фрагмент)
Рис. 7. Системная архитектура банка (фрагмент)
Инструменты для разработки Бизнес-модели
1. Система бизнес-моделирования
Наиболее распространённой в банковской отрасли России является система Business Studio (разработчик ГК «Современные технологии управления»). В процессе обучения студентов систему Business Studio используют более 150 ВУЗов и бизнес-школ.
Основная задача любой профессиональной системы бизнес-моделирования — это создание комплексной модели бизнеса (Enterprise Architecture) для обеспечения его эффективной работы и развития. Важно, чтобы система имела следующие технические возможности и функционал:
- возможность графического отображения информации в виде моделей и схем;
- возможность сетевой (групповой) работы;
- возможность гибкой настройки параметров;
- интеграция с другими приложениями;
- наличие средств защиты информации и управления правами пользователей;
- хранение данных Бизнес-модели с помощью системы управления базами данных (СУБД);
- генерация отчётов и регламентов на основе моделей;
- синхронизация объектов на моделях, интеграция моделей. Одна из важнейших функций, которая позволяет создать систему взаимосвязанных моделей и автоматизированно синхронизировать их;
- возможность декомпозиции моделей;
- аналитические функции (функционально-стоимостной анализ, имитационное моделирование и др.);
- управление изменениями;
- проверка моделей на целостность и ошибки;
- публикация Бизнес-модели в WEB (HTML) для доступа всех сотрудников организации;
- оперативное информирование сотрудников о достижении целей и показателей, об изменениях в содержании Бизнес-модели;
- конфигуратор (мета-редактор). Данная функция полезна в случаях, когда необходимо создать новый тип модели / справочника, новые параметры объектов существующих моделей / справочников, новые связи между ними и др.;
- импорт информации в Бизнес-модель, сбор и занесение показателей KPI.
Рис. 8. Задачи системы бизнес-моделирования
2. Комплексная типовая бизнес-модель банка [3]
(далее, Типовая бизнес-модель)
Это типовое решение, включающее опыт работы и успешные практики более 100 банков. Технически она реализована в системе Business Studio.
Типовая бизнес-модель является эффективным инструментом и информационно-практическим пособием по формализации и совершенствованию деятельности банка. Для многих банков она стала «настольной банковской энциклопедией» (электронной базой знаний), которая используется непрерывно в течение многих лет.
Типовая бизнес-модель может быть успешно использована как банками, которые только начинают формализацию своей деятельности с помощью современных технологий управления, так и банками, которые активно развивают и оптимизируют бизнес.
Использование Типовой бизнес-модели позволяет:
- значительно сократить временные и финансовые затраты на реализацию проектов и задач организационного развития. Например, разработка и реализация стратегии, описание и оптимизация бизнес-процессов, построение системы менеджмента качества, оптимизация организационной структуры и численности персонала, разработка новых продуктов (услуг) и т. д.;
- оптимизация бизнес-процессов, построение системы менеджмента качества, оптимизация организационной структуры и численности персонала, разработка новых продуктов (услуг) и т. д.;
- не разрабатывать с нуля необходимые модели, документы и базы данных, а использовать образцы, по примеру которых выполнять собственные разработки;
- благодаря Типовой бизнес-модели большую часть проектов и задач можно выполнить собственными силами, т. к. в ней содержатся простые и понятные методики для каждой области менеджмента, подкреплённые примерами;
- быстро и качественно обучить бизнес-аналитиков и методологов банка;
- минимизировать риски при построении систем управления и реализации проектов за счёт уже апробированных и зарекомендовавших себя на практике решений и материалов;
- возможность избежать ошибок и неточностей при создании собственной базы данных в системе Business Studio;
- внедрить в деятельность банка новые идеи, технологии и успешные практики из банковской отрасли.
Источники информации:
- Исаев Р. А. Секреты успешных банков. Бизнес-процессы и технологии. — М.: Инфра-М, 2017.
- Исаев Р. А. Банк 3.0: стратегии, бизнес-процессы, инновации. — М.: Инфра-М, 2018.
- Комплексная типовая бизнес-модель банка (финансовой организации).
Ноябрь 2018 г.
Рекомендуемые материалы по тематике