Внедрение Business Studio 6: создание системных справочников. Часть I

Публикации
Поделиться:

Обсудить публикацию в сообществе Business Studio:

Владимир Репин

Генеральный директор ООО «Владимир Репин Менеджмент»

Член ABPMP Russia

Доцент

Консультант по управлению

Бизнес-тренер

Кандидат технических наук

В своей статье Владимир Репин рассматривает системный подход к моделированию организации в Business Studio 6. Представлено краткое сравнение нотаций VAD и IDEF0. Рассматриваются практические аспекты создания основных справочников Business Studio 6: организационной и ролевой структуры, документов и статусов, программного обеспечения и хранилищ данных. Статья будет полезна для читателей, перед которыми поставлена задача создания и использования процессной модели организации на основе современных подходов.

Клиповый метод моделирования бизнес-процессов

Мой многолетний опыт продаж, настройки и использования Business Studio в проектах показывает следующее. Довольно много компаний, которые начинают использовать систему весьма спонтанно – приобретают, ставят, запускают в нее сотрудников для того, чтобы они «начали быстро описывать процессы». Предложения о необходимости разработки методик использования системы, обучения и аттестации сотрудников периодически игнорируются – многим нужно «быстро и бесплатно».

В последнее время некоторые клиенты в качестве одного из ключевых критериев выбора системы рассматривают «возможность быстро начать моделировать процессы» - открыл систему и «нарисовал», что нужно. Изучать нотации и методы построения архитектуры не обязательно, ошибки система должна выявлять сама, «токены должны красиво бегать по схеме» и т.п. Не хочется говорить о плохом, но это очень похоже на следствие фрагментированного, клипового мышления. В Интернете нашел такое определение: «Клиповое мышление — это вид сознания, при котором человек воспринимает информацию через короткие форматы и яркие образы и способен быстро переключаться с одной информации на другую из-за поверхностного погружения в её суть. Принято считать, что при клиповом мышлении мозг воспринимает информацию фрагментарно и небольшими порциями. Этому виду сознания приписывают самые разные симптомы и свойства — рассеянность внимания и концентрации, неспособность строить логические связи, неумение воспринимать большие объёмы данных…». Если у наших молодых процессных аналитиков будет преобладать такой тип мышления, то потребность в сложных, системных решениях постепенно будет сходить на нет.

Как проявляется такой подход при создании корпоративной процессной архитектуры? В справочнике процессов (в BS6 – это «Деятельность…») возникает куча папок по фамилиям сотрудников, в которых они создают модели процессов, например, в нотации BPMN. При этом единые справочники документов, событий и другие наполняются хаотично, бессистемно, как попало. Различные, ненормированные названия, множество дублирующих друг друга объектов. При этом, никакая архитектура бизнес-процессов (в нотации IDEF0 или VAD) не создается.

Однако, через какое-то время, руководители организации все-таки задают вопрос руководителю проекта (Процессного офиса, отделу орг.развития и т.п.): «А можно как-то в целом посмотреть на наши процессы? Где у вас общая модель (ландшафтная карта, архитектура) бизнес-процессов?». Появление этого вопроса свидетельствует о том, что руководство, в определенной степени, «дозрело» до реального использования процессной модели для целей управления и развития компании (например, для описания и оптимизации сквозного бизнес-процесса закупок и проч.). И тут начинаются проблемы. Собрать из огромного числа разрозненных, не связанных между собой общей архитектурой, процессов что-то стройное и понятное крайне сложно. Справочники забиты мусором, для расчистки которого нужно потратить титанические усилия и т.п. Через это проходят, практически, все, кто начал с «простого и быстрого рисования процессов». Поэтому я очень скептически отношусь к ситуации, когда клиент говорит, что хочет «быстро начать моделировать процессы в системе».

Есть ли альтернатива клиповому моделированию бизнес-процессов? Да, конечно. Во-первых, в организации должны быть процессный архитектор и процессный методолог – специалисты с опытом работы (если их нет, то нужно учить того, кто есть). Во-вторых, нужно разработать внутренний стандарт - «Соглашение по моделированию» и строго ему следовать. В-третьих, нужно обучить сотрудников нотациям моделирования, методам построения архитектуры и знанию функциональных возможностей Business Studio 6 (или любой другой выбранной системы класса Enterprise Architecture).

Ниже в статье я рассматриваю вопросы построения системных справочников для организации работы по моделированию в Business Studio 6. Частично будут затронуты вопросы использования нотаций VAD (Value Added Chain) и IDEF0. Что касается, применения нотации BPMN, то на сайте www.bpm3.ru много статей по этой теме, на основе которых вы можете даже разработать свое «Соглашение по моделированию».

Создание справочника бизнес-процессов

В Business Studio 6 справочник «Деятельность» («Деятельность Visio» - при одновременном использовании двух редакторов, «Деятельность» - при использовании только редактора MS Visio или только встроенного редактора) является основным – в нем создается процессная архитектура организации. Для создания моделей процессов верхнего уровня -, так называемых структурных моделей, - используются нотации VAD и IDEF0. Речь идет о разработке корпоративной процессной архитектуры. Для этого нужен определенный, четкий метод. Можно создавать архитектуру, основываясь на разных принципах:

  1. от структуры – структурно-функциональная модель;
  2. от функций – функциональная модель;
  3. на основе понимания цепочек создания ценности (базовых бизнес-компетенций).

В своих проектах мы используем третий подход, когда верхний уровень структурной модели формируется на основе видения бизнес-модели компании собственниками и топ-менеджерами. Это дает возможность построить архитектуру, которую можно использовать для стратегического развития бизнеса, обоснования перспективной организационно-ролевой структуры компании, разработки матрицы ответственности руководителей, выбора ключевых процессов для описания и оптимизации, создания гипертекстовой базы знаний по бизнес-процессам и др.

При декомпозиции используется информация о процессах, выполняемых в структурных подразделениях компании, как показано на рис. 1. Организационно-штатная структура компании – объективная реальность. Понимание процессов, выполняемых в структурных подразделениях («Экселька»), – исходные данные, «руда», сырье для процессной модели. Видение собственника «с высоты птичьего полета» - основа для понимания цепочек создания ценности (базовых бизнес-компетенций, бизнес-модели организации).

Рис.1. Построение архитектуры бизнес-процессов на основе цепочек создания ценности (базовых бизнес-компетенций).

Как правило, полученная модель довольно близка по сути к модели бизнес-компетенций (для многих компаний – это почти функциональная модель системы). Главное, чтобы у вас появилась полная базовая модель архитектуры бизнес-процессов. В дальнейшем, средствами Business Studio 6 вы сможете создавать любые архитектурные представления процессов в зависимости от необходимости и поставленных задач, например, модель кросс-функционального процесса годового интегрированного планирования или закупок.

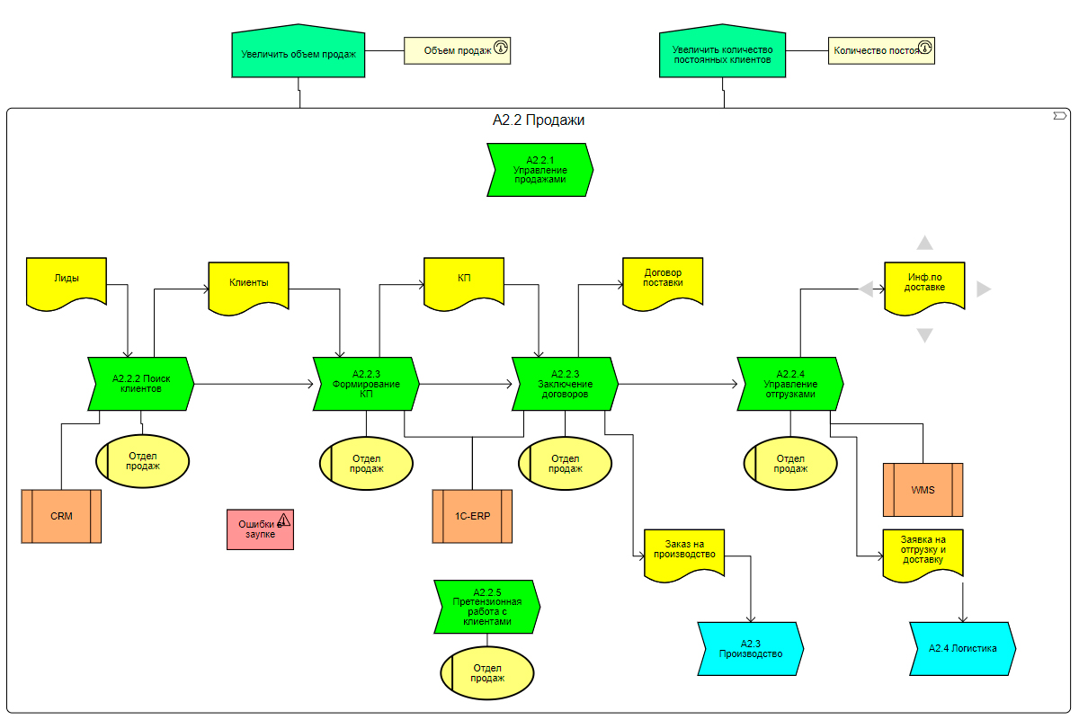
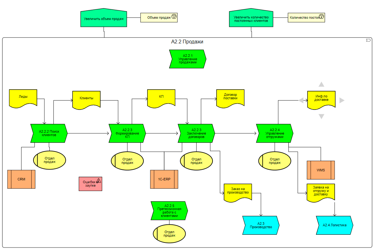
На рис. 2 показан пример, как выглядит справочник «Деятельность» при создании процессной архитектуры организации с использованием нотации VAD.

Рис.2. Справочник «Деятельность» при использовании нотации VAD.

VAD или IDEF0?

В версии 6 Business Studio представлены две нотации для проектирования процессов на верхнем уровне: VAD и IDEF0. Моделировать в VAD можно с использованием встроенного в систему редактора, в IDEF0 – при помощи MS Visio (подробно о методике моделирования в нотации IDEF0 можно прочитать в моей книге «Разработка архитектуры бизнес-процессов компании в Business Studio»).

На рис. 3 представлена модель архитектуры бизнес-процессов компании, выполненная в нотации VAD.

Рис.3. Архитектура бизнес-процессов в нотации VAD.

На самом верхнем уровне архитектурная модель в нотации VAD выглядит как плитка (реестр в графической форме), состоящая из категорий процессов («рыбок») без каких-либо визуальных связей в виде стрелок между ними (в самой же модели Business Studio 6 создается связь типа «Композиция» через вложение в родительскую фигуру). Если визуальная связь между объектами в виде стрелок есть (в Business Studio можно выбрать для этого связь «предшествует»), то она может рассматриваться в качестве «декоративной». Никакой осмысленной нагрузки, с точки зрения системной модели, связи такого типа на диаграмме верхнего уровня не несут, так как никакого потока работы (Work Flow), непосредственно запускающего один процесс строго после завершения другого, на верхнем уровне не бывает. Это диаграммы структурного типа, а не алгоритмов.

В Business Studio 6 можно создавать несколько представлений архитектуры, в том числе можно:

  1. строить диаграммы с использованием группы функций VAD (как показано на рис. 1, использован тип связи «Композиция»);
  2. строить дерево бизнес-процессов на одной диаграмме VAD с использованием типа связи «Композиция»;
  3. строить дерево бизнес-процессов в виде отдельной диаграммы (см. рис. 4) с использованием типа связи «Агрегация»; далее можно привязать эту диаграмму к существующему объекту справочника «Архитектура бизнес-процессов Компании».

Рис.4. Архитектура бизнес-процессов (фрагмент) в нотации VAD в виде дерева, построенная с использованием типа связи «Агрегация».

Наличие технической возможности создания различных представлений архитектуры бизнес-процессов и создания нескольких диаграмм для одного объекта иерархического справочника «Деятельность» дают широкие возможности и гибкость в представлении архитектуры и доведении ее до руководителей и работников компании.

Замечу, что при моделировании в нотации VAD на среднем уровне, на диаграмме можно показывать движение документов, исполнителей, информационные системы и прочие объекты, как показано на рис. 5.

Рис.5. Использование нотации VAD для моделирования бизнес-процессов на среднем уровне (учебный пример).

Если при работе в Business Studio 6 выбран редактор MS Visio, то можно моделировать бизнес-процессы верхнего уровня в нотации IDEF0. При этом функциональные возможности по настройке визуального вида модели (вывод на показ параметров, визуальные стили) будут работать так же, как было в версии 5. Нужно понимать, что при использовании встроенного редактора и нотации VAD визуальная настройка модели может быть выполнена с использованием совершенно других, новых функциональных возможностей Business Studio 6 – через стили, которые дают широкие и гибкие возможности по «кастомизации» визуального вида диаграмм.

На рис. 6 представлен учебный, незаконченный пример архитектуры бизнес-процессов в нотации IDEF0 (все «боевые» примеры являются конфиденциальными – в статью не поместить).

Рис.6. Архитектура бизнес-процессов в нотации IDEF0 (учебный пример).

С появлением в 6-й версии Business Studio нотации VAD многие задаются вопросом: «А какую нотацию лучше использовать для моделирования архитектуры бизнес-процессов компании?». С точки зрения профессионального процессного архитектора – разницы нет. Главное – иметь правильный методический подход к созданию архитектуры. Но, тем не менее, я приведу здесь таблицу сравнительного анализа этих двух нотаций.

Таблица 1. Сравнение нотаций VAD и IDEF0 в Business Studio 6

ВозможностиНотация VAD Нотация IDEF0
1 Создание иерархической модели бизнес-процессовДаДа
2 Отображение потоков (информации, документов, материальных объектов) на диаграммах Да. В виде значков. Неудобно, так как приводит к усложнению и потери визуальной наглядности схемы Да. В виде стрелок, к которым могут быть привязаны объекты из справочника «Функциональные объекты»
3 Визуальная наглядность Очень высокая, но ценой потери информации о границах процессов Высокая. Границы процессов понятны.
4 Трудоемкость моделирования Низкая при отсутствии документов. Определение границ и стыковка должна быть выполнена отдельно (например, в файле MS Excel)Высокая. Необходимо глубоко продумать границы процессов и отобразить их в модели при помощи стрелок и объектов
5 Возможность создания различных архитектурных представлений в Business Studio 6Да. При помощи связи «Агрегация»Да. При помощи процессов-ссылок («Создать связь с объектом»).
6 Возможность создания нескольких диаграмм для одного объекта в справочнике «Деятельность» в Business Studio 6ДаНет

Чем нотация VAD привлекает многих руководителей и бизнес-аналитиков? Схемы можно «нарисовать» быстро. Это, очевидно, ключевое преимущество. Но какой ценой достигается эта быстрота? «Плитку» из «рыбок» в VAD можно сделать, но обоснование структуры бизнес-процессов на каждом уровне остается, как бы, за кадром. Процессный архитектор обязан использовать четкую методику построения архитектуры, определить границы каждого процесса и увязать их между собой по входам и выходам. Эта информация может быть структурирована в виде таблицы MS Excel, например. Но также она может остаться только в голове архитектора модели, что крайне плохо. Кроме того, отсутствие информации о границах процессов на схеме в нотации VAD может привести к ненужным дискуссиям руководителей при обсуждении архитектурных моделей компании.

Использование нотации VAD на среднем уровне (см. рис. 5) также вызывает вопросы. Дело в том, что это почти BPMN, только без четкой логики – нет движения токенов, нет событий и шлюзов. Но зачем нужна такая «недонотация» - ни структурная, ни исполняемая?

Интересно разобраться, как вообще возникла нотация VAD? Концепция выявления и анализа цепочек создания ценности организации принадлежит Майклу Портеру. Это продуманная и практически полезная методология. Но вот нотация VAD, насколько я понимаю, - это детище профессора А.В. Шеера. Когда-то давно Шееру с его фирмой IDS Scheer нужно было (с маркетинговой точки зрения) отмежеваться от якобы «устаревшего метода функциональной декомпозиции IDEF0» и прикрыться красивой методологией цепочек создания ценности Майкла Портера. Только и всего… Какой-то глубокой методологии рисования «зеленых рыбок» у Шеера не было.

Продолжение материала представлено во второй части данной публикации.

Сентябрь 2024 г.

Поделиться:

Рекомендуемые материалы по тематике