Управление качеством: модель процесса и компетенций

Публикации
Поделиться:

Обсудить публикацию в сообществе Business Studio:

Дмитрий Могилко

К. т. н.

Бизнес-архитектор

Эксперт-консультант ВЭШ СПГЭУ

Асессор по модели EFQM

Партнёр ГК «Современные технологии управления» (г. Санкт-Петербург)

В статье представлен обзор функций и необходимых компетенций для управления качеством, а также авторская модель процесса управления качеством и структура паспорта аудита качества на основе требований и рекомендаций стандартов.


Одним из важнейших экономических параметров, определяющих рыночную стратегию позиционирования продукции, является отношение «цена/качество». При этом, нижняя граница цены реализации продукции обусловлена его себестоимостью и может быть определена на основе функционально-стоимостного анализа, рассмотренного автором в статье [1]. Для оценки параметра «качество» в данной статье рассматривается подход на основе «управления качеством».

Эволюция развития подхода от управления качеством продукции — до всеобщего управления качеством деятельности организации предполагает создание и обеспечение результативного функционирования системы качества, включающей необходимые организационную структуру, процедуры, процессы и ресурсы [2].

Общие требования к созданию системы менеджмента качества (СМК) описаны в стандарте [3], а рекомендации по ее развитию (для достижения устойчивого успеха деятельности) — в стандарте [4]. В соответствии с [5] СМК может быть определена как совокупность взаимосвязанных или взаимодействующих элементов организации для разработки политик и целей, а также процессов для достижения целей в области качества. Формализованная СМК создает основу для планирования, выполнения, мониторинга и улучшения деятельности по менеджменту качества.

Объектами управления качеством являются продукция и процессы, которые в [6] представлены следующей группировкой (рис. 1):

Рис. 1. Группы процессов СМК

Стандарты [3, 7] содержат требования и пояснения по их применению относительно следующих процессов СМК:

  1. Процессы жизненного цикла продукции (группа основных процессов):
    • определение требований к продукции и услугам (пункт 8.2 стандарта);
    • проектирование и разработка продукции и услуг (п.8.3);
    • управление процессами, продукцией и услугами, поставляемыми внешними поставщиками (п.8.4);
    • производство продукции и предоставление услуг (п.8.5);
    • верификация выпуска продукции и услуг (п.8.6);
    • управление несоответствующими результатами процессов (п.8.7).
  2. Менеджмент ресурсов (группа процессов ресурсного обеспечения):
    • определение и обеспечение наличия человеческих ресурсов (п.7.1.2);
    • определение, создание и поддержка инфраструктуры (п.7.1.3);
    • определение, создание и поддержка среды для функционирования процессов (п.7.1.4);
    • определение и предоставление ресурсов для мониторинга и измерения качества процессов, продукции и услуг (п.7.1.5);
    • определение, поддержка и предоставление знаний для функционирования процессов и достижения соответствия продукции и услуг (п.7.1.6);
    • определение и обеспечение необходимой компетентности (п.7.2);
    • обеспечение осведомленности персонала в области качества (п.7.3);
    • создание, актуализация и управление документированной информацией (п.7.5).
  3. Ответственность руководства (группа процессов управления):
    • определение области применения СМК и границ охватываемой деятельности (п.4.3);
    • определение процессов СМК и применение документированной информации для обеспечения их функционирования (п.4.4);
    • определение функций, полномочий и ответственности высшего руководства в отношении результативности СМК (п.5.1);
    • разработка и реализация Политики в области качества (п.5.2);
    • определение функций, полномочий и ответственности персонала организации (п.5.3);
    • планирование действий в отношении рисков и возможностей (п.6.1);
    • определение целей в области качества и планирование их достижений (п.6.2);
    • планирование изменений СМК с учетом факторов среды организации (п.6.3);
    • определение порядка внутреннего и внешнего обмена информацией (п.7.4);
    • планирование и управление деятельностью на стадиях жизненного цикла продукции и услуг (п.8.1).
  4. Измерение, анализ и улучшение (группа процессов информационно-аналитического обеспечения управления и развития):
    • определение, мониторинг и анализ факторов внешней и внутренней среды организации (п.4.1);
    • определение, мониторинг и анализ потребностей и ожиданий заинтересованных сторон (п.4.2);
    • мониторинг, измерение, анализ и оценка результатов деятельности (п.9.1);
    • внутренний аудит качества (п.9.2);
    • анализ СМК со стороны руководства (п.9.3);
    • определение возможностей для улучшения деятельности и результативности СМК (п.10.1);
    • устранение несоответствий и корректирующие действия (п.10.2);
    • постоянное улучшение деятельности (п.10.3).

В требованиях к СМК [3] явным образом не описаны действия, осуществляемые в рамках процесса управления качеством, поэтому для их определения целесообразно использовать следующие понятия [5]:

  • планирование качества — действия по установлению целей в области качества и определению необходимых процессов и ресурсов для достижения этих целей;
  • обеспечение качества — действия, направленные на создание уверенности, что требования к качеству будут выполнены;
  • контроль качества — действия, направленные на выполнение требований к качеству;
  • улучшение качества — действия, направленные на повышение способности выполнить требования к качеству.

Операционная структура процесса «Управление качеством на предприятии» представленная в универсальном классификаторе процессов для различных отраслей американского центра производительности и качества (APQC), включает следующие операции:

  1. Создание требований к качеству:
    • определение характеристик, критичных к качеству;
    • определение профилактических мер обеспечения качества;
    • проверка соответствия плану качества;
    • проверка возможностей обеспечения соответствия требованиям;
    • завершение плана качества.
  2. Оценка соблюдения требований:
    • проверка соответствия плану качества;
    • оценка результатов испытаний.
  3. Управление несоответствиями:
    • оценка потенциального воздействия;
    • определение немедленных мер;
    • определение причин;
    • устранение или принятие превентивных мер;
    • закрытие несоответствия.
  4. Внедрение и поддержка системы управления качеством на предприятии:
    • определение стратегии управления качеством;
    • планирование и развёртывание специализированного программного обеспечения для системы управления качеством (сфера действия, цели и задачи);
    • определение ключевых процессов системы управления качеством, органов управления и показателей;
    • разработка и документирование регламентов, процедур, стандартов и показателей управления качеством;
    • оценка производительности системы управления качеством;
    • создание окружения и компетенций для улучшения системы управления качеством.

В стандарте [8] представлено текстовое формализованное описание процесса управления качеством, включающее следующие параметры:

  • цель: соответствие продуктов, услуги и реализации процесса управления качеством организационным и проектным целям управления качеством и достижение удовлетворенности заказчика;
  • выход: определяются и реализуются организационные цели управления качеством, политика и процедуры; устанавливаются критерии и методы оценки качества; предоставляются ресурсы и информация для поддержки функционирования и контроля действий по обеспечению гарантии качества проекта; собираются и реализуются результаты оценки гарантии качества; улучшаются политика управления качеством и процедуры, основанные на проектных и организационных результатах;
  • действия и задачи: планируйте управление качеством; оценивайте управление качеством; выполняйте корректирующие и упреждающие действия по управлению качеством.

В стандарте [9] дополнительно к указанным параметрам приведены рабочие продукты (входы и выходы) процесса «Менеджмент качества».

С учетом представленных выше сведений автором предлагается следующее графическое представление IDEF0-модели процесса «Управление качеством» (рис. 2), при этом в стандарте [4] отмечается, что деятельность по улучшению может осуществляться в различных формах — от постоянных незначительных (локальных) улучшений до существенных улучшений (в масштабах всей организации). С учетом указанной возможности этап «Улучшение качества» представлен операцией «Устранение несоответствий» в составе процесса «Управление качеством» и отдельной операцией «Инициация улучшений» в составе группы процессов СМК «Измерение, анализ и улучшение».

Рис. 2. IDEF0-модель процесса управления качеством

В составе операции «Контроль качества» представленной модели для оценки результативности и уровня зрелости СМК осуществляются внутренний аудит и самооценка соответственно. При этом проведение аудита является требованием стандарта [3] и представляет собой систематический, независимый и документированный процесс получения и оценивания объективных свидетельств на соответствие критериям (требованиям) [5]. По результатам аудитов оценивается соответствие СМК [3]:

  • собственным требованиям организации к СМК;
  • требованиям стандарта ИСО 9001;
  • результативности ее внедрения и функционирования.

Также внутренние аудиты также могут быть нацелены [4] на:

  • выявление лучших практик (которые могут рассматриваться организацией для применения в других областях);
  • возможностей для улучшения.

Объектами аудита являются [10]:

  • ожидания и результаты функционирования процессов и продукции;
  • затраты на качество, результативное и эффективное использование ресурсов;
  • результативное и эффективное внедрение процессов, возможности процессов и деятельность по улучшению;
  • результативное и эффективное применение статистических методов и информационных технологий;
  • адекватность и точность измерения деятельности;
  • отношения с заинтересованными сторонами.

Методами (сбора свидетельств) аудита являются [11]:

  • опрос (проведения интервью, заполнения проверочных листов и вопросников);
  • анализ документов;
  • наблюдение за деятельностью.

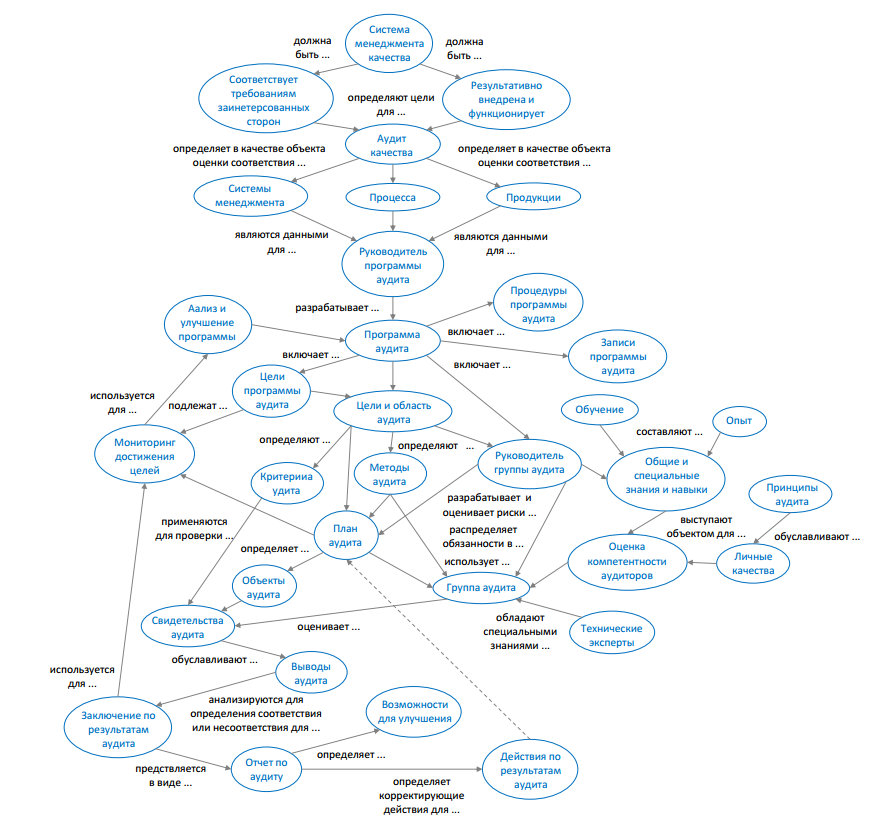
Для отражения взаимосвязей объектов и деятельности в рамках аудита качества автором предлагается их представление в виде семантической сети (рис. 3).

Рис. 3. Модель взаимосвязей основных элементов аудита качеств

Процесс аудита качества предъявляет определенные требования к компетенциям, которые включают личные качества и способность применять знания и навыки, приобретенные посредством обучения, производственного опыта, подготовки в качестве аудитора и опыта проведения аудита [12].

Аудитор должен [13]:

  • иметь широкий кругозор;
  • быть выдержанным и обладать твердостью воли;
  • обладать логическим мышлением и aнaлитическим складом ума;
  • обладать способностью реально оценивать ситуацию, понимать сложные процессы с точки зрения главной перспективы, а также понимать роль отдельных подразделений в организации в целом.

Аудиторы должны обладать знаниями и навыками в таких областях, как [12]:

  • принципы, процедуры и методы аудита;
  • система менеджмента и ссылочные документы;
  • специфика организационной деятельности;
  • законодательные, контрактные и другие требования, применяемые к проверяемой организации;
  • специальные знания в области дисциплины менеджмента, относящиеся к конкретной отрасли;
  • принципы, методы и технические приемы управления рисками, относящиеся к дисциплине менеджмента.

Аудиторы должны проявлять профессиональное отношение и личные качества во время проведения аудита, включающие [12]:

  • этичность — честность, правдивость, искренность и благоразумие;
  • открытость и непредубежденность — желание и готовность воспринимать альтернативные идеи или точки зрения;
  • дипломатичность — тактичность при обращении с людьми;
  • наблюдательность — активное наблюдение за окружающей обстановкой и видами деятельности;
  • восприимчивость — осведомленность и способность к пониманию ситуаций;
  • универсальность — возможность быстро адаптироваться к различным ситуациям;
  • упорство — настойчивость, направленность на достижение целей;
  • решительность — своевременное принятие решений на основе логических соображений и анализа;
  • самостоятельность — умение действовать и выполнять свои функции независимо, результативно взаимодействуя с другими;
  • принципиальность — готовность действовать ответственно и этично даже в тех случаях, когда эти действия могут не встречать одобрения или приводить к разногласиям или конфронтации;
  • готовность к самосовершенствованию — обучение в процессе работы, стремление к достижению наилучших результатов при проведении аудитов;
  • высокая культура поведения — соблюдение и уважительное отношение к культурным ценностям проверяемой организации;
  • умение сотрудничать и работать с людьми — результативное взаимодействие с другими, включая членов группы по аудиту и персонал проверяемой организации.

С целью развития компетентности участников процесса аудита качества автором предлагается параметрическая модель в форме Паспорта аудита (таблица 1), содержащая требования и рекомендации стандартов в области аудита качества.

Таблица 1. Основные параметры «Паспорта аудита»
Параметр Требования и рекомендации
1 Цели аудита

В основу каждого отдельного аудита должны быть положены документированные цели, область применения и критерии. Они должны определяться лицом, отвечающим за управление программой аудита, и согласовываться с общими целями этой программы [12].

Цели аудита включают в себя определение того, что должно быть сделано при его проведении, а также следующее:

  • определение степени соответствия проверяемой системы менеджмента или ее составных частей критериям аудита;
  • определение степени соответствия видов деятельности, процессов и продукции требованиям и процедурам системы менеджмента;
  • оценку способности системы менеджмента обеспечивать соответствие законодательным и контрактным требованиям, а также другим требованиям, которые организация обязана выполнять;
  • идентификацию областей потенциального улучшения системы менеджмента;
  • обращение с конфиденциальной информацией, включая степень ее раскрытия [12].
2 Область (объекты) аудита

Область каждого аудита должна согласовываться с программой аудита и его целями. Она включает в себя такие факторы, как структурные подразделения, подлежащие аудиту, их месторасположение, проверяемые виды деятельности и процессы, а также продолжительность и сроки аудита [12].

Объектами рассмотрения при внутреннем аудите являются:

  • результативное и эффективное внедрение процессов;
  • возможности постоянного улучшения;
  • возможности процессов;
  • результативное и эффективное применение статистических методов;
  • использование информационных технологий;
  • анализ данных о затратах на качество;
  • результативное и эффективное использование ресурсов;
  • ожидания и результаты функционирования процессов и продукции;
  • адекватность и точность измерения деятельности;
  • деятельность по улучшению;
  • отношения с заинтересованными сторонами [10].
3 Критерии аудита (нормативная база)

Критерии аудита используются в виде основы для сравнения, по которой определяют соответствие, и могут включать в себя применяемые политики, цели, процедуры, стандарты, законодательные требования, требования системы менеджмента, контрактные требования или своды правил, регулирующих деятельность в конкретном секторе или других запланированных мероприятий [12].

Требования к качеству — выражение определенных потребностей или их перевод в набор количественно или качественно установленных требований к характеристикам объекта, позволяющий осуществить их реализацию и проверку. Заданные количественные требования к характеристикам включают, например, номинальные значения, относительные значения, предельные отклонения и допуски [14].

4 Чек-лист (вопросы) аудита

Чек-лист системы менеджмента бережливого производства является рабочим инструментом аудитора. В чек-листе приводится следующая информация:

  • дата проведения аудита или самооценки;
  • участники оценки;
  • правила присвоения баллов;
  • проверяемые требования;
  • статус выполнения требований;
  • присваиваемые баллы;
  • комментарии к выставленным баллам.

Выполнение требований подтверждается документированной информацией [15].
Оценка соответствия СМК требованиям должна проводиться на основе процессного аудита, направленного в первую очередь на проверку процессов организации. Базой для проведения процессного аудита должна быть модель системы менеджмента качества, основанная на процессном подходе, включающая процессы из следующих четырех основных областей:

  • ответственность руководства;
  • менеджмент ресурсов;
  • жизненный цикл продукции;
  • измерение, анализ и улучшение.

Аудиторы должны применять разработанные специально для проверяемой области вопросники (чек-листы) [16].

5 Группа по аудиту (состав комиссии)

Лицу, ответственному за управление программой аудита, следует назначить членов группы по аудиту, включая руководителя группы и любых технических экспертов, требуемых для проведения конкретного аудита. Группа по аудиту должна формироваться с учетом компетентности, необходимой для достижения целей конкретного аудита, в рамках установленной для этого аудита области применения [12].

При определении численности и состава группы по аудиту для конкретного аудита необходимо учитывать следующие факторы:

  • общую компетентность группы по аудиту, требуемую для достижения целей, соответствующую области и критериям аудита;
  • сложность аудита, если он комбинированный или совместный;
  • выбранные методы аудита;
  • законодательные и другие требования, такие как требования контрактов, которые организация принимает на себя;
  • необходимость обеспечения независимости группы по аудиту от проверяемых видов деятельности и отсутствия конфликта интересов;
  • возможности членов группы по аудиту эффективно взаимодействовать с представителями проверяемой организации и работать совместно;
  • язык аудита и понимание специфических социальных и культурных ценностей проверяемой организации (с учетом собственного опыта аудиторов или при поддержке технического эксперта) [12].

Руководитель группы аудита в ходе консультаций с членами группы должен обозначить и распределить ответственность между каждым из них за аудит конкретных процессов, работ, функциональных подразделений или участков производственной деятельности [12].

6 План аудита

План аудита должен включать в себя или содержать ссылки на:

  • цели аудита;
  • область аудита, включая идентификацию организационных и функциональных подразделений и процессов, которые будут проверяться;
  • критерии аудита и ссылочные документы;
  • места проведения аудита, даты, ожидаемое время и продолжительность намеченных мероприятий по аудиту, включая совещания с руководством проверяемой организации, а также другие совещания;
  • используемые при проведении аудита методы, включая объем или степень выборочного контроля, необходимого для получения достаточных свидетельств аудита, и проект программы выборочного контроля, если она применяется;
  • роли и обязанности членов группы аудита, а также сопровождающих лиц и наблюдателей;
  • распределение соответствующих ресурсов по критически важным местам проведения аудита [12].

Форма плана аудита системы менеджмента качества включает:

  • цель и область аудита;
  • нормативную базу аудита;
  • сроки проведения аудита;
  • состав комиссии;
  • объекты аудита;
  • требования конфиденциальности [17].
7 Заинтересованные стороны аудита

Целью предварительного совещания являются:

  • подтверждение согласия всех сторон (например, проверяемой организации, группы аудита) относительно плана аудита;
  • представление членов группы аудита;
  • обеспечение уверенности в том, что все запланированные в рамках аудита мероприятия могут быть выполнены.

Предварительное совещание должно проходить под руководством руководителя группы аудита, в обязанности которого входит:

  • представить участников, включая наблюдателей и сопровождающих лиц, и объяснить их роль в аудите;
  • подтвердить цели, область и критерии аудита;
  • подтвердить с проверяемой организацией план аудита и другие необходимые условия, связанные с ним, такие как дата и время заключительного совещания, любые промежуточные совещания группы аудита и руководства проверяемой организации и все дальнейшие изменения;
  • ознакомить участников с методами, которые будут использоваться при проведении аудита, включая информирование проверяемой организации о том, что свидетельства аудита будут основаны на выборках доступных данных;
  • представить методы по управлению рисками, связанными с аудитом, которые могут возникать в организации вследствие присутствия на местах членов группы аудита;
  • подтвердить официальные каналы связи между группой аудита и проверяемой организацией;
  • подтвердить язык, используемый при аудите;
  • подтвердить, что во время аудита проверяемая организация будет информироваться о ходе его проведения;
  • подтвердить, что необходимые группе аудита ресурсы и средства будут доступны;
  • подтвердить обеспечение конфиденциальности и информационной безопасности;
  • подтвердить обеспечение безопасности работы и ознакомление участников с соответствующими процедурами по обеспечению безопасности, в том числе в случае возникновения чрезвычайной ситуации для группы аудита;
  • ознакомить участников с методом регистрации и составления отчетов о выявленных при проведении аудита фактах, включая их классификацию и любое ранжирование;
  • проинформировать участников об условиях, при которых аудит может быть прекращен;
  • проинформировать участников о заключительном совещании;
  • проинформировать участников о том, каким образом следует обращаться с теми фактами, которые могут быть выявлены во время аудита;
  • проинформировать участников о любой системе обратной связи с проверяемой организацией по рассмотрению выводов или заключений по результатам аудита, включая жалобы или апелляции [12].
8 Документация аудита

Необходимо проанализировать документацию соответствующей системы менеджмента проверяемой организации, с тем чтобы:

  • собрать информацию для подготовки мероприятий аудита и подходящие рабочие документы, например относящиеся к процессам, должностным обязанностям;
  • осуществить обзор документации системы для выявления возможных пробелов.
    Документация должна включать в себя, насколько это применимо, документы и записи системы менеджмента, а также отчеты о предыдущих аудитах [12].

Члены группы по аудиту должны собирать и анализировать информацию, относящуюся к зоне их ответственности, и осуществлять подготовку рабочих документов надлежащим образом для фиксации и протоколирования свидетельств аудита. Такие рабочие документы могут включать в себя:

  • контрольные листы;
  • планы выборок для аудита;
  • формы для регистрации данных, таких как подтверждающие свидетельства, выводы аудита и протоколы совещаний [12].

Во время проведения аудита информация, относящаяся к целям аудита, области и критериям аудита, включая информацию, касающуюся взаимодействия между подразделениями, деятельности и процессов, должна быть собрана путем необходимых выборок и верифицирована. В качестве свидетельства аудита следует принимать только ту информацию, которая может быть верифицирована. Свидетельства аудита должны быть зарегистрированы [12].

9 Заключение по результатам аудита

Заключения аудита могут содержать информацию, касающуюся:

  • степени соответствия критериям аудита и основательности системы менеджмента, включая эффективность системы менеджмента в достижении заявленных целей;
  • эффективности внедрения, поддержания и улучшения системы менеджмента;
  • возможностей процесса анализа со стороны руководства для обеспечения постоянной пригодности системы менеджмента, ее адекватности, эффективности и улучшения;
  • достижения целей аудита, степени охвата области аудита и выполнения критериев аудита;
  • корневых причин выявленных фактов (наблюдений), если это предусмотрено планом аудита [12].

Руководитель группы аудита несет ответственность за подготовку и содержание отчета об аудите. Отчет должен содержать полные, точные, четко сформулированные и понятные записи по аудиту и, в соответствии с процедурами аудита, должен включать в себя или содержать ссылку на:

  • цели аудита;
  • область аудита, в частности, идентификацию проверенных организационных и функциональных подразделений или процессов и охватываемый период времени;
  • идентификацию заказчика аудита;
  • идентификацию членов группы аудита и представителей проверяемой организации, принимавших участие в проведении аудита;
  • даты и места проведения аудита;
  • критерии аудита;
  • выводы аудита;
  • заключения по результатам аудита;
  • заявление о степени соответствия критериям аудита [12].
10 Действия по результатам аудита

Заключения по результатам аудита могут в зависимости от целей аудита указывать на необходимость выполнения корректирующих и предупреждающих действий или действий по улучшению. Такие действия, как правило, разрабатываются и выполняются проверяемой организацией в согласованные временные сроки. При необходимости, проверяемой организации следует информировать лицо, ответственное за управление программой аудита, и группу аудиторов о состоянии выполнения этих действий. Выполнение и результативность этих действий должны быть верифицированы. Такая верификация может быть частью последующего аудита [12].

11 Приложение: Выводы (несоответствия) аудита

Для получения выводов свидетельства аудита должны быть сопоставлены и оценены относительно критериев аудита. Выводы аудита могут указывать на соответствие или несоответствие критериям аудита. Несоответствия и подтверждающие их свидетельства аудита должны быть записаны. Несоответствия могут быть классифицированы (ранжированы) следующим образом [12]:

  • значительное несоответствие (категория 1) — несоответствие системы менеджмента качества, которое с большой вероятностью может повлечь невыполнение запросов потребителей и/или обязательных требований к продукции [17];
  • малозначительное несоответствие (категория 2) — отдельное несистематическое упущение, ошибка, недочет в функционировании системы менеджмента качества или в документации, которые могут привести к невыполнению запросов потребителя и/или обязательных требований к продукции, или к снижению результативности функционирования системы менеджмента качества [17];
  • уведомление — свидетельство аудита, не носящее характер несоответствия и фиксируемое в целях предотвращения возможного несоответствия [17].

Форма регистрации несоответствий включает:

  • номер акта;
  • дату;
  • номер несоответствия;
  • категорию несоответствия;
  • наименование проверяемого подразделения;
  • номер пункта ГОСТ Р ИСО 9001;
  • номер пункта и обозначение документа СМК организации;
  • описание несоответствия;
  • планируемые корректирующие действия;
  • срок выполнения;
  • оценку комиссией результативности корректирующих действий [17].

В таблице 1 представлен набор основных параметров аудита, однако для конкретных случаев этот перечень может быть модифицирован (исходя из потребностей заинтересованных сторон, среды организации и уровня компетентности участников).

Процесс подготовки, проведения и анализа результатов аудита может быть реализован посредством информационных технологий в системе бизнес-моделирования «Business Studio», для этих целей в системе на вкладке «СМК» применяются соответствующие справочники (рис. 4).

Рис. 4. Справочники раздела «СМК» системы «Business Studio»

Для заполненной карточки аудита (рис. 5) может быть сформирован типовой отчет «Отчет о результатах аудита» (рис. 6).

Рис. 5. Карточка аудита

Рис. 6. Отчет о результатах аудита

Также средствами «Business Studio» может быть реализован предложенный автором «Паспорт аудита» как документ системы (рис. 7), при этом:

  • названия параметров аудита заносятся в поле «Раздел» атрибутов документа;
  • содержание (значение) параметров аудита заносится в поле «Комментарий» атрибутов документа.

Рис. 7. Карточка документа «Паспорт аудита»

Требования к параметрам аудита заносятся в поле «Комментарий» раздела атрибутов объекта (рис. 8).

Рис. 8. Карточка раздела документа

Использование справочника «Разделы атрибутов объектов» является удобным — в результате однократного заполнения сведений (и последующего их пополнения) можно многократно (автоматически) их выводить в отчеты для различных Паспортов аудита.

Для унификацированного представления содержания (шаблона) документа «Паспорт аудита» можно использовать стандартные возможности системы «Business Studio» по настройке и формированию пользовательских отчетов [18] (рис. 9).

Рис. 9. Шаблон пользовательского отчета «Паспорт аудита»

В результате применения пользовательского отчета будет получен документ «Паспорт аудита» в унифицированной форме (рис. 10).

Рис. 10. Отчет «Паспорт аудита»

Для получения сводных данных по проведенным (зарегистрированным в системе «Business Studio») аудитам целесообразно воспользоваться средствами OLE-автоматизации, при этом автоматически построенный Excel-отчет включает следующие разделы:

  1. Лист «Аудиты» представляет собой хронологический реестр и содержит следующие сведения (рис. 11):
    • название аудита;
    • дата (фактического начала) аудита;
    • проверяемое подразделение;
    • заключение по свидетельствам аудита;
    • объект аудита;
    • требования стандарта (критерии аудита);
    • финиш (фактическая дата) выполнения мероприятия (устранения несоответствия);
    • срок (планововая дата) выполнения мероприятия (устранения несоответствия);
    • ответственный сотрудник за выполнение мероприятия (устранения несоответствия);
    • мероприятие (содержание задачи) по устранению соответствующего несоответствия.
  2. Рис. 11. Лист «Аудиты» отчета по аудитам

  3. Лист «Несоответствия» представляет собой группировку аудитов по видам несоответствий и содержит следующие сведения (рис. 12):

    • требование стандарта (критерий аудита);
    • проверяемое подразделение (с группировкой по виду несоответствия);
    • дата (фактического начала) аудита;
    • объект аудита;
    • несоответствие (описание);
    • финиш (фактическая дата) выполнения мероприятия (устранения несоответствия);
    • срок (планововая дата) выполнения мероприятия (устранения несоответствия);
    • ответственный сотрудник за выполнение мероприятия (устранения несоответствия);
    • мероприятие (содержание задачи) по устранению несоответствия.
  4. Рис. 12. Лист «Несоответствия» отчета по аудитам

  5. Лист «Паспорта» представляет собой реестр паспортов аудитов и содержит следующие сведения (рис. 13):

    • номер раздела (нормативно-справочного) документа;
    • содержание раздела (нормативно-справочного) документа;
    • наименование раздела (нормативно-справочного) документа и ссылка на описание (стандарт).
  6. Рис. 13. Лист «Паспорта» отчета по аудитам

  7. Лист «ГОСТы» представляет собой библиотеку требований стандартов и содержит следующие сведения (рис. 14):

    • тип документа;
    • документ (название стандарта, требования которого используются в качестве критериев аудитов);
    • раздел (наименование);
    • содержание (требований и рекомендаций раздела стандарта);
    • свидетельство (вид документа, являющегося свидетельством выполнения требований стандарта).
  8. Рис. 14. Лист «ГОСТы» отчета по аудитам

Для удобства навигации отчет содержит необходимые автоматические межстраничные ссылки.

Предложенные автором модель процесса «Управление качеством» и структура Паспорта аудита, содержащая требования и рекомендации стандартов по СМК, позволят определить и поддерживать необходимые компетенции участников процесса (аудита качества) и других заинтересованных сторон. Применение системы «Business Studio» позволит осуществлять регулярную деятельность по анализу и предупреждению несоответствий, поддержанию и развитию требуемых компетенции аудиторов качества, а также осуществлять регулярный мониторинг и оценку результативности выполнения мероприятий по устранению несоответствий и улучшению СМК.

Для того чтобы получить подробную инструкцию для самостоятельной разработки пользовательского отчета «Паспорт аудита» в системе бизнес-моделирования «Business Studio», необходимо заполнить форму обратной связи на сайте автора [19].

Источники информации:

  1. Могилко Д.Ю. «Функционально-стоимостной анализ бизнес-процессов». — «Менеджмент качества», Издательский дом «Гребенников». — № 2, 2019, с.90–102.
  2. ИСО 9004-1-94: «Управление качеством и элементы системы качества. Часть 1. Руководящие указания».
  3. ГОСТ Р ИСО 9001–2015: «Системы менеджмента качества. Требования».
  4. ГОСТ Р ИСО 9004–2019: «Менеджмент качества. Качество организации. Руководство по достижению устойчивого успеха организации».
  5. ГОСТ Р ИСО 9000–2015: «Системы менеджмента качества. Основные положения и словарь».
  6. ГОСТ ISO 9001–2011: «Системы менеджмента качества. Требования».
  7. ГОСТ Р 57189–2016: «Системы менеджмента качества. Руководство по применению ИСО 9001:2015».
  8. ГОСТ Р 57193–2016: «Системная и программная инженерия. Процессы жизненного цикла систем».
  9. ГОСТ Р ИСО/МЭК 15504-5-2016: «Информационые технологии. Оценка процессов. Образец модели оценки процессов жизненного цикла программного обеспечения».
  10. ИСО 9004–2000: «Системы менеджмента качества. Рекомендации по улучшению деятельности».
  11. ГОСТ Р ИСО 10011-1-93: «Руководящие указания по проверке систем качества. Проверка».
  12. ГОСТ Р ИСО 19011–2012: «Руководящие указания по аудиту систем менеджмента».
  13. ГОСТ Р ИСО 10011-2-93: «Руководящие указания по проверке систем качества. Квалификационные критерии для экспертов-аудиторов».
  14. ИСО 8402–1994: «Управление качеством и обеспечение качества — Словарь».
  15. ГОСТ Р 56406–2015: «Бережливое производство. Аудит. Вопросы для оценки системы менеджмента».
  16. ГОСТ Р 51814.7–2005: «Системы менеджмента качества в автомобилестроении. Оценка систем менеджмента качества».
  17. ГОСТ Р 40.003–2008: «Система сертификации ГОСТ Р. Порядок сертификации систем менеджмента качества на соответствие ГОСТ Р ИСО 9001–2008».
  18. Система бизнес-моделирования «Business Studio». «Создание пользовательских отчетов».
  19. https://bpmstart.bitrix24.site/.

Опубликовано по материалам:
Журнал «Менеджмент качества», 02/2020.

Май 2020 г.

Поделиться:

Рекомендуемые материалы по тематике