Оптимизация бизнес-процесса за три месяца, или как повысить операционную эффективность клиентского сервиса на 30%

Публикации
Поделиться:

Обсудить публикацию в сообществе Business Studio:

Людмила Щава

Помощник председателя правления АО БАНК «СНГБ»

Татьяна Зоренко

Начальник отдела банковских процессов АО БАНК «СНГБ»

Как использование бизнес-моделирования и методологии Scrum помогает совершенствовать внутренние процессы компании? Какие практики действительно работают при оптимизации деятельности? С какими сложностями может столкнуться проектная команда, внедряя изменения в организации? Об этом и не только — в описании проекта "Сургутнефтегазбанка" (АО БАНК «СНГБ»), направленного на повышение качества и операционной эффективности предоставляемого клиентского сервиса.

Процессная модель управления действует в Сургутнефтегазбанке с 2012 г. и включает в себя инструменты планирования, организации, выполнения и контроля деятельности банка, схемы бизнес-процессов, регламентов с выполнением действий и прочую нормативно-справочную документацию.

В банке внедрена система непрерывных улучшений. Ежегодно определяется перечень бизнес-процессов, приоритетных для оптимизации.

Одним из таких приоритетов в 2017 г. стал процесс оказания услуг торгового эквайринга (прием платежных карт для оплаты товаров и услуг). Он попал в перечень первоочередных для оптимизации по объективным причинам: потребность среди торгово-сервисных предприятий на подключение данной услуги неуклонно растет с каждым годом, увеличивается ее доля в продуктовой структуре доходов банка.

Цели проекта, команда, первые шаги

Проект по совершенствованию процесса начался с создания рабочей группы, разработки и согласования плана мероприятий в соответствии с методологией Scrum.

Product Owner (владелец продукта) определил основные задачи проекта: увеличение рентабельности сервиса «Торговый эквайринг» при повышении его качества с учетом следующих требований:

  • сокращение сроков установки терминала в торгово-сервисную точку клиента;
  • уменьшение затрат на выполнение процесса, а также времени на оформление и согласование документации;
  • сокращение документооборота в рамках процесса.

Ответственный за успех проекта Scrum Master (менеджер проекта), курирующий в банке процессную деятельность, определил состав рабочей группы: программисты, юристы, тестировщики, эксперты-консультанты. При формировании группы учитывались профессиональная квалификация сотрудника, знание банковских процессов, успешный опыт участия в аналогичных проектах. Немаловажным фактором была необходимость погружения в проект не менее чем на 70% рабочего времени. Использование концепции Scrum позволило достичь результата с наибольшей продуктивностью. В таких условиях группа работала с удовольствием и максимально результативно.

В первую очередь были проанализированы обращения клиентов — потребителей данного сервиса, учтены их замечания и предложения в рамках заключения договора и реализации услуги. Далее был проведен опрос участников процесса «Заключение договоров и реализация услуги «Торговый эквайринг» — представителей бизнес-подразделений, службы безопасности, юридической службы, сотрудников подразделений эквайринга и бухгалтерии. Цель опроса — сбор актуальной информации о текущей деятельности в формате «как есть», а также выработка пожеланий и идей по улучшению процесса в формате «как надо».

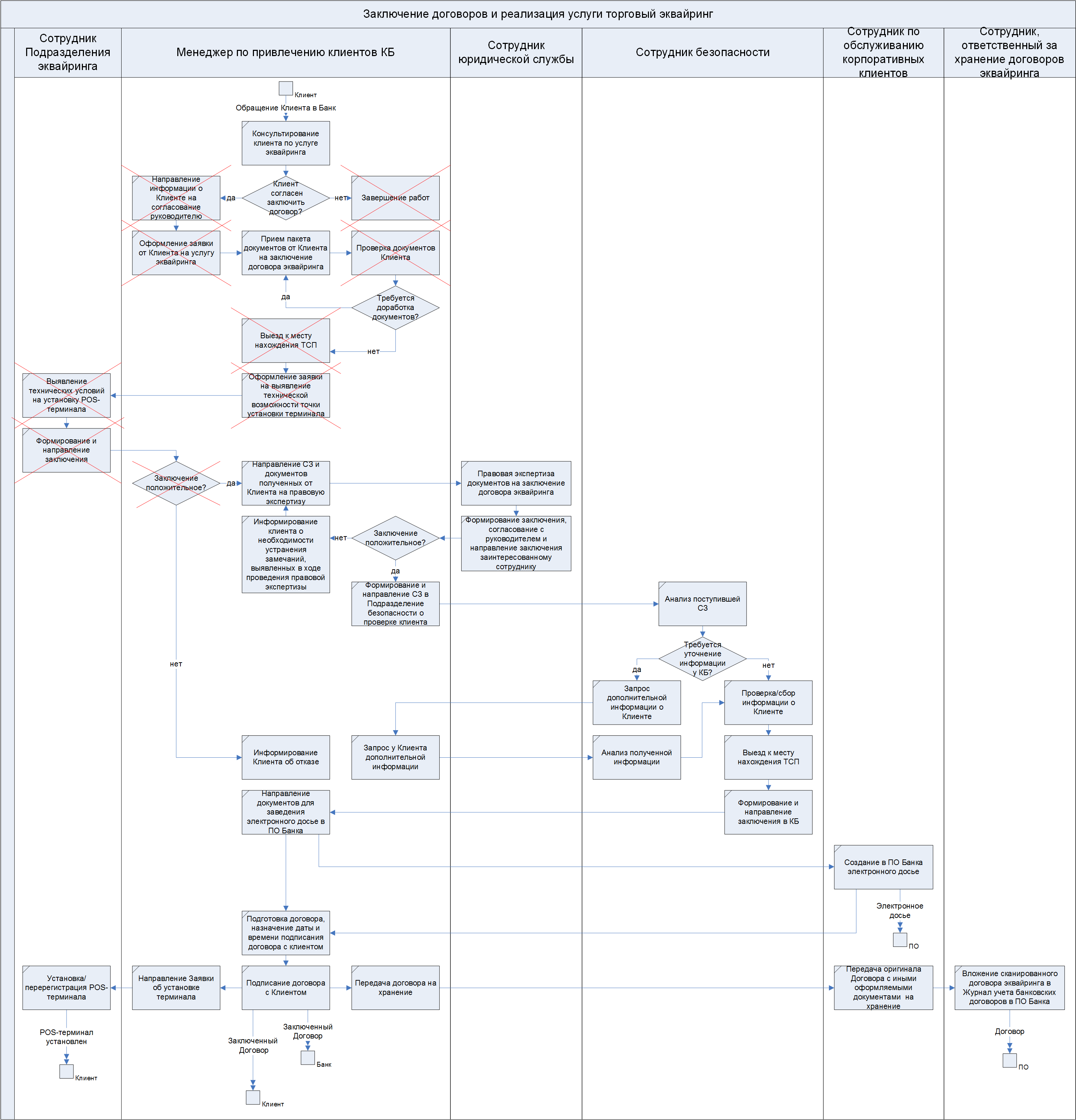
Для формализации процесса «как есть» члены рабочей группы провели наблюдение за всеми операциями процесса, хронометраж их выполнения и определение нормативов времени на каждую операцию.

В системе моделирования бизнес-процессов Business Studio была подготовлена схема процесса «как есть»:

  • детально описаны действия и их последовательность;
  • обозначены участники процесса;
  • указано время выполнения действий;
  • определена общая продолжительность процесса.

Рис. 1. Схема процесса «как есть»: «Заключение договоров и реализация услуги «Торговый эквайринг»

В результате анализа были выявлены следующие проблемы: пакет требуемых от клиента документов для заключения договора был увесистым, требования к их перечню постоянно росли, а сам перечень продолжительное время не пересматривался. Среди недостатков были названы переделки в процессе, дублирование операций, чрезмерный контроль со стороны руководителя.

Так, при поступлении в банк документов для заключения договора торгового эквайринга не осуществлялась их первичная проверка, и замечания сообщали в течение двух рабочих дней; сотрудники юридической службы и службы безопасности проверяли документацию последовательно; выезд в торгово-сервисную точку клиента осуществляли как сотрудник по привлечению клиентов, так и работник службы безопасности. Техническая оценка торгово-сервисной точки проводилась в течение двух дней. Документация клиента проходила согласование у руководителей подразделений — участников процесса, которые из-за специфики своей работы не могли принимать оперативные решения.

Проблематика процесса «как есть» влияла на его общую длительность и, соответственно, на сроки предоставления сервиса клиенту.

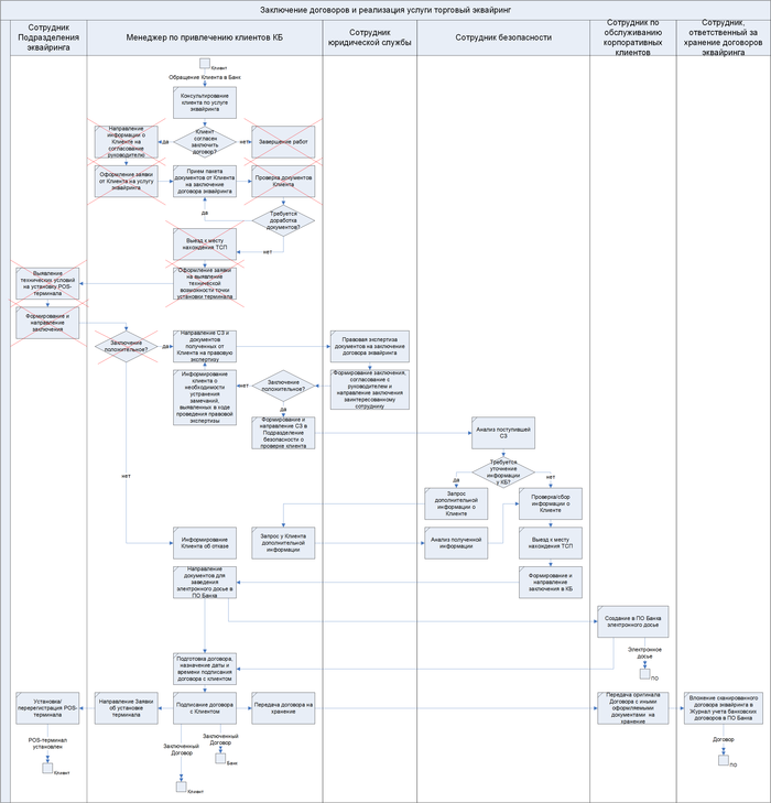
От анализа к действиям

По итогам анализа в системе моделирования была разработана схема целевого процесса, в которой исключались неэффективные действия: минимизированы возвраты из-за необходимости переделки, исключено дублирование операций, упразднен чрезмерный контроль руководителей, определено нормативное время операций, оптимизирован документооборот. В целом это привело к сокращению длительности процесса.

Рис. 2. Схема процесса «как надо»: «Заключение договоров и реализация услуги «Торговый эквайринг»

На основе этой схемы был подготовлен регламент процесса с указанием владельца, подробным описанием действий, четким определением участников, требований к срокам, указанием входов/выходов и документации.

Можно отметить следующие интересные практики, сложившиеся в ходе оптимизации:

  • для исключения возвратов в процессе (переделок в работе) пересмотрен и оптимизирован перечень документов, требуемых от клиента для заключения договора, и сокращена анкета клиента, что позволило представлять требуемые банком документы в кратчайшие сроки;
  • сотрудники, осуществляющие прием документов, прошли дополнительное обучение;
  • исключено дублирование выездов в торгово-сервисную точку клиента — данная функция упразднена у сотрудника по привлечению клиентов;
  • установлены нормативы времени операций процесса;
  • этапы процесса в программном продукте банка автоматизированы таким образом, чтобы документы клиента проходили четко заданный маршрут согласно нормативу времени для каждого участника, с учетом последовательности рассмотрения документов клиента и периодического замещения сотрудников определенной роли;
  • исключен чрезмерный контроль со стороны руководителей подразделений, которые получили возможность удаленного контроля, — внедрена практика использования соответствующих мобильных приложений;
  • исключена последовательная проверка документов клиента сотрудниками юридической службы и службы безопасности — введена практика параллельной проверки в рамках установленных нормативов выполнения операций;
  • исключена операция по технической оценке торгово-сервисной точки клиента — повысив компетенции в технической области, сотрудник по привлечению клиентов выявляет и оценивает технические возможности на этапе консультирования или приема документов;
  • в целях повышения эффективности разработаны KPI процесса (табл. 1).

Внедрение оптимизированных процессов было сопряжено с определенными трудностями. Так, подразделения-участники с трудом переходили на новые рельсы, поскольку у них выработалась привычка к длительным нормативам выполнения операций и постоянным согласованиям своих действий с руководителем. Они не могли оперативно перестраиваться, не ощущали своей ответственности за результат.

Чтобы исправить ситуацию, Scrum Master вместе с рабочей группой проекта организовал мозговой штурм, по результатам которого был разработан и реализован план действий по вовлечению сотрудников в процесс организационных изменений:

  • рабочая группа продемонстрировала реализованные наработки текущего проекта и успешно завершенные проекты по оптимизации бизнес-процессов банка;
  • рабочая группа провела обучение по новому процессу с презентацией внедренных изменений и KPI процесса, что, в свою очередь, явилось мотивирующим фактором для участников;
  • рабочая группа запустила пилот по новому процессу, в ходе которого постоянно поддерживала и консультировала участников, оперативно корректировала возникающие неточности, — таким образом, сотрудники лично ощутили эффект от оптимизации;
  • Scrum Master провел в неформальной обстановке встречи с сотрудниками, сопротивлявшимися внедрению.

Запуск проекта оптимизации процесса по предоставлению сервиса «Торговый эквайринг» поддерживало руководство банка, что позволило рабочей группе внедрить изменения и перейти на новый процесс, разработать и внедрить KPI, результаты выполнения которых теперь влияют на размер премии участников процесса. KPI актуализируются ежедневно в автоматическом режиме и размещаются на общедоступном ресурсе банка. Таким образом, руководство, владелец и участники процесса могут оперативно осуществлять мониторинг, своевременно реагировать на изменения KPI и предпринимать необходимые шаги в случае отклонения от плановых значений.

Таблица 1. Пример KPI для ролей, задействованных в процессе «Заключение договоров и реализация услуги «Торговый эквайринг»
Роль KPI

Руководитель

1. Обеспечить выполнение плана по комиссионному доходу, полученному от сервиса «Торговый эквайринг».

Менеджер по привлечению клиентов

2. Увеличить количество заключенных с клиентами договоров торгового эквайринга.

3. Увеличить количество установленных в торгово-сервисной точке (ТСТ) терминалов, выполняющих минимальный оборот по окупаемости.

Сотрудник эквайринга,
сотрудник юридической службы,
сотрудник службы безопасности,
сотрудник по обслуживанию корпоративных клиентов

4. Обеспечить выполнение операций процесса в установленные регламентом сроки.

Итоги в цифрах

Время оптимизации процесса «Торговый эквайринг» составило три месяца.

Полученный эффект для бизнеса:
  сокращение сроков установки терминала клиенту — более чем на 50%;
  повышение операционного дохода — более чем на 30%.

Кроме того, достигнут существенный результат в части высвобождения времени сотрудников на рассмотрение и согласование документации, сокращены документооборот и сопутствующие расходы (на бумагу и печать документов).

Таким образом, банк достиг повышения доходности сервиса «Торговый эквайринг» и укрепил свои конкурентные преимущества на рынке банковских услуг.

ГЛОССАРИЙ

Scrum

(англ. scrum — схватка)

Гибкая методология создания продукта. Работа ведется в рамках спринтов — отрезков времени, за которые Scrum-команда создает часть продукта, готовую к показу и ценную для клиента. Каждый спринт — это мини-проект, который состоит из цели, плана по ее достижению, работы и конечного продукта. В классическом Scrum существуют три базовые роли:

  • Product Owner (владелец продукта);
  • Scrum Master (менеджер проекта);
  • Development Team (команда разработки).
В контексте статьи продуктом является процесс «Заключение договоров и реализация услуги «Торговый эквайринг».

Scrum Master

Одна из основных ролей в методологии Scrum. Обеспечивает максимальную работоспособность и продуктивность команды, взаимодействие между всеми участниками проекта, своевременно решает проблемы, тормозящие или останавливающие работу любого члена команды, ограждает команду от всех внешних взаимодействий во время спринта. Каждый день проводит Daily Scrum Meeting — 15-минутное совещание с целью достижения понимания ситуации: что сделал вчера? что сделаешь сегодня? с какими проблемами столкнулся и каковы пути решения?

Отслеживает прогресс команды и отмечает статус всех задач в спринте. От сотрудника на этой позиции во многом зависят самостоятельность, инициативность членов команды, удовлетворенность от выполненной работы, результат деятельности и атмосфера в команде. Scrum Master не раздает задачи членам команды, команда является самоорганизующейся и самоуправляемой.

Опубликовано по материалам журнала Business Excellence №7, 2018.



АО БАНК «СНГБ» («Сургутнефтегазбанк») — это универсальный коммерческий банк, предоставляющий широкий спектр банковских услуг и действующий в интересах вкладчиков, клиентов и акционеров. АО БАНК «СНГБ» активно участвует в окружных и федеральных программах, сотрудничает с региональными и федеральными структурами, участвует в Ассоциации кредитных организаций Тюменской области, Ассоциации российских банков.
Входит в ТОП-50 российских банков по величине активов.


Июнь 2018 г.

Поделиться:

Рекомендуемые материалы по тематике