Описание бизнес-процесса СМК ИСО

Публикации
Поделиться:

Обсудить публикацию в сообществе Business Studio:

1. Общее описание процесса

1.1. Объект деятельности

То, на что направлена деятельность по достижению результата.

Например: Бизнес-процесс «Продажи», объект управления — деятельность по заключению договоров и отгрузке готовой продукции потребителям.

1.2. Инициирующее событие

Действие или событие, означающее начало выполнения процесса

Например: Бизнес-процесс «Аварийный ремонт», инициирующее событие — поломка технологического оборудования.

1.3. Входы бизнес-процесса

Материальные/финансовые/информационные/человеческие потоки, преобразующиеся в выходы процесса

1.4. Результат процесса

Событие (события), означающее окончание процесса (иначе — конечное состояние объекта управления (бизнес — системы)).

Например: Процесс «Проектные работы». Результат процесса — проектная документация у заказчика.

1.5. Выходы бизнес-процесса

Потоки, представляющие собой результат выполнения процесса

1.6. Собственник процесса

Должностное лицо, ответственное за выполнение процесса

Например: Процесс «Внутренний аудит системы менеджмента качества». Собственник процесса — заместитель директора по качеству.

1.7. Критерии оценки функционирования процесса

Показатели, показывающие степень результативности (эффективности) процесса в цифровом выражении

Например: Процесс «Оценка и выбор поставщиков». Критерии — количество поставщиков, имеющих систему менеджмента качества соответствующую ИСО 9001:2000 г. к общему количеству поставщиков; — количество забракованной, по результатам входного контроля, продукции к общему количеству поставленной продукции и пр.

1.8. Мониторинг процесса (требования к периодичности оценки процесса)

Периодичность проведения оценки результативности (эффективности) процесса

Например: Оценка процесса «Анализ системы менеджмента качества» проводится не позднее 1 ноября текущего года.

2. Перечень процедур бизнес-процесса

Наименование процедуры Начало Результат Ответственный
1.1. Производство
1.2. Материальная подготовка производства
1.2.1. Определение потребности в материалах
1.2.2. Закупка материалов

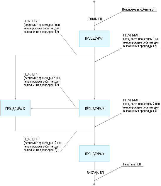
3. Карта процедур бизнес-процесса

Рис. 1. Карта процедур бизнес-процесса

4. Документооборот бизнес-процесса

Наимен. документа Подготовка или поступление документа Движение документа Хранение документа
Действия Ответственный Требования к срокам
Наимен. документа Работник, ответственный за создание внутреннего (исходящего) либо поступление внешнего документа Описание действий сотрудника с документом (проверить, передать, распечатать, изменить и т. п.) Должность Требования к срокам (периодичности) Должность сотрудника, ответственного за хранение документа

5. Информационные объекты, задействованные в бизнес-процессе

Документы
Наименование документа Ключевые свойства (реквизиты)
Нормативно-справочная информация
Наименование объекта Ключевые свойства
Показатели (регистры, отчеты)
Наименование объекта Ключевые свойства

Документ — то, с помощью чего осуществляется ввод данных (экранная форма) либо вывод (отчет).

Нормативно-справочная информация — справочники, перечисления, константы.

Показатель — хранилище промежуточных данных, используется для анализа информации в различных разрезах.

Май 2005 г.

Поделиться:

Рекомендуемые материалы по тематике