Нотации моделирования процессов в Business Studio: «Процедура», eEPC и BPMN. Что выбрать?

Публикации
Поделиться:

Обсудить публикацию в сообществе Business Studio:

Владимир Репин

Генеральный директор ООО «Владимир Репин Менеджмент»

Член ABPMP Russia

Доцент

Консультант по управлению

Бизнес-тренер

Кандидат технических наук

В статье Владимира Репина рассмотрены три нотации моделирования бизнес-процессов, при помощи которых можно создавать графические диаграммы с использованием продукта Business Studio: «Процедура», eEPC, BPMN.
Обсуждаются преимущества и недостатки каждой нотации. Приводится сравнительный анализ и рекомендации по выбору нотации для описания бизнес-процессов компании.

Введение

Многие компании используют программный продукт Business Studio для описания бизнес-процессов на операционном уровне с целью их последующего анализа и оптимизации, регламентации и автоматизации.

В Business Studio представлено три нотации, которые можно для этого использовать: «Процедура», eEPC, BPMN.

Цель статьи — кратко рассмотреть ключевые преимущества и недостатки каждой нотации, а также сравнить их между собой при помощи ряда критериев.

Такой анализ и сравнение может быть полезен при выборе нотации моделирования бизнес-процессов для использования в проекте построения системы управления бизнес-процессами компании.

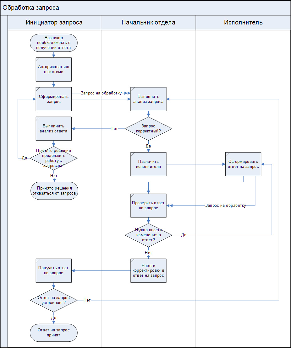
Нотация «Процедура»

На рис. 1 представлен пример диаграммы бизнес-процесса, сформированной в нотации «Процедура». В этой старой нотации (1974 г.) используется весьма ограниченный набор графических элементов, в том числе: стартовое и завершающее события — овал, операция процесса — четырехугольник, операция принятия решения или шлюз типа «исключающее «ИЛИ» (кто как использует) — ромб, стрелка с одним наконечником («Связь предшествования») — для отображения потока работы, стрелка с двумя наконечниками — для отображения потока объектов (в первую очередь, документов).

Рассмотрим ключевые преимущества и недостатки нотации «Процедура».

Преимущества:

  • внешняя простота;
  • интеграция с IDEF0 по потокам объектов;
  • возможность использования междиаграммных ссылок для интеграции моделей в архитектуре.

Недостатки:

  • морально устарела;
  • примитивная семантика, в т. ч. отсутствие нормального аппарата шлюзов и событий;
  • отсутствие визуальных значков для моделирования движения документов и статусов;
  • нельзя использовать промежуточные события;
  • некорректная работа имитации;
  • невозможность экспорта моделей в BPMS для автоматизации.

Рис. 1. Пример диаграммы бизнес-процесса в нотации «Процедура».

Одним из существенных преимуществ «Процедуры» является внешняя простота.
Если цель диаграммы процесса — передача информации только для людей (без имитации и автоматизации), то это является большим преимуществом. Другими словами, если вы создаете аналитическую диаграмму процесса, не предполагая делать из нее модель для расчетов или передавать на автоматизацию в BPMS, то «Процедура» вам подходит.

При использовании «Процедуры» весьма удобно, что стрелки с диаграммы в нотации IDEF0 мигрируют на диаграмму в «Процедуре» автоматически. Кроме того, на «Процедуре» можно использовать междиаграммные ссылки, напрямую увязывая процессы между собой по входам/выходам и условиям старта/завершения.
На этом преимущества «Процедуры» заканчиваются. Семантика этой морально устаревшей нотации не позволяет удобно моделировать сколько-нибудь сложные ситуации, которые возможны в реальных бизнес-процессах. В «Процедуре» нет логических операторов (кроме «ромба»). Нельзя использовать промежуточные события. Нет значков документов. Имитация в нотации «Процедура» работает некорректно. Это значит, что невозможно адекватно анализировать процесс и обосновывать решения по его оптимизации. Так же следует отметить, что из «Процедуры» невозможен корректный экспорт в BPM-системы для последующей автоматизации.

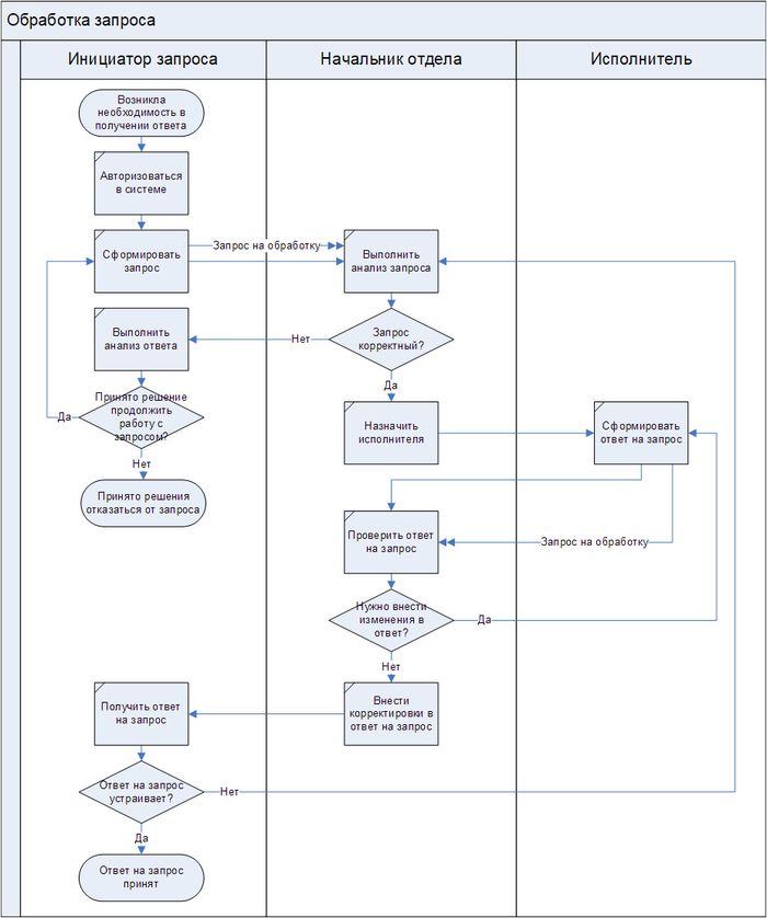
Нотация eEPC

На рис. 2. представлен пример диаграммы процесса в нотации eEPC. Это тот же процесс, который был описан в «Процедуре» выше.

Особенностью нотации eEPC является использование событий до и после каждой операции процесса, наличие логических операторов и визуальное представление потоков документов (информации) на схеме. Рассмотрим преимущества и недостатки нотации eEPC.

Преимущества:

  • простота и понятность для исполнителей;
  • возможность отображения потока объектов (документов) со статусами;
  • адекватное межпроцессное взаимодействие (процессные интерфейсы);
  • возможность корректной имитации.

Недостатки:

  • ресурсоемка при моделировании + размер диаграммы;
  • ограниченная семантика;
  • отсутствуют дорожки;
  • устарела с точки зрения автоматизации.

Диаграммы в нотации eEPC всегда занимают намного больше места, чем диаграммы в нотациях «Процедура» и BPMN. Кроме того, моделирование в eEPC занимает в несколько раз больше времени, чем в других нотациях.

Нотация eEPC имеет весьма ограниченную семантику. Это приводит к тому, что для сложных практических случаев приходится искать обходные пути для того, чтобы показать нужные аспекты на диаграмме.

В тоже время диаграмма в нотации eEPC является вполне понятной большинству сотрудников. На ней можно отобразить потоки документов, причем со статусами. Можно использовать значок процессного интерфейса для интеграции с другими диаграммами в рамках общей модели компании.

Важным плюсом нотации eEPC является возможность корректной имитации процессов. Полученные расчеты можно использовать для анализа процесса и обоснования действия по его оптимизации.

В целом, конечно, нотация eEPC, как и «Процедура», безнадежно устарела. Особенно с точки зрения использования моделей процессов для настройки BPM-систем.

Рис. 2. Пример диаграммы бизнес-процесса в нотации eEPC.

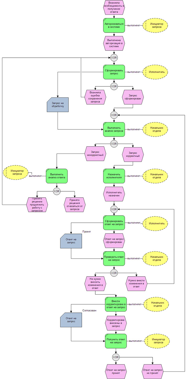
Нотация BPMN

На рис. 3 представлена схема процесса в нотации BPMN. Это тот же самый процесс, который был представлен выше в нотациях «Процедура» и eEPC.

Рис. 3. Пример диаграммы бизнес-процесса в нотации BPMN.

Рассмотрим преимущества и недостатки нотации BPMN вообще, и с точки зрения моделирования процессов в Business Studio, в частности.

Преимущества:

  • международный стандарт ISO с 2013 года;
  • «де-факто» принята всеми разработчиками BPMS;
  • семантика, позволяющая описывать сложные практические ситуации;
  • возможность отображения потока объектов (документов) со статусами;
  • возможность импорта диаграмм из MS Visio;
  • возможность экспорта для автоматизации в BPMS.

Недостатки:

  • сложная семантика;
  • неадекватное межпроцессное взаимодействие в части информационных потоков (задача решается);
  • не вся семантика BPMN поддерживается при имитационном моделировании.

Безусловно, нотация BPMN на сегодня обладает наиболее сложной и развитой семантикой, позволяющей описывать процессы с учетом их реальной специфики. Она является международным стандартом с 2013 года и «де-факто» принята большинством вендоров (разработчиков) систем автоматизации бизнес-процессов (BPMS).

На схеме в нотации BPMN можно использовать события и логические операторы (в т. ч. весьма сложные). С точки зрения использования человеком, схему можно сделать нагляднее за счет визуализации движения документов со статусами.

В Business Studio можно импортировать схемы процессов в нотации BPMN, разработанные в MS Visio. Из Business Studio возможен экспорт моделей для настройки исполняемых процессов в BPMS.

Недостатком нотации BPMN можно считать весьма сложную семантику, интуитивно непонятную сотрудникам подразделений без специального обучения. Однако, при использовании ограниченного количества маркеров (событий, шлюзов, операций) можно сделать диаграмму в нотации BPMN вполне читаемой и понятной.

В текущей версии Business Studio проблемой является интеграция моделей процессов в нотации BPMN между собой и с моделями вышестоящего уровня (в IDEF0). Стыковку моделей между собой по входам/выходам и синхронизацию по событиям приходится делать исключительно вручную без какой-либо автоматизации. Это ведет к риску потери важной информации и дезинтеграции модели. Возможно, в следующих версиях Business Studio эта проблема будет решена.

Отдельно стоит подчеркнуть, что нотация BPMN, реализованная в текущей версии Business Studio, позволяет достаточно корректно (с точки зрения реальных практических кейсов) выполнять имитацию процессов. Более того, можно использовать граничные события типа «Системная ошибка» и другие в рамках имитации. Так же можно имитировать прерывание операции процесса по граничному событию-таймеру (правда, для этого приходится пока создавать несколько искусственную конструкцию на схеме соответствующего подпроцесса).

Попробуем сравнить рассматриваемые нотации по набору критериев.

Сравнительный анализ нотаций

Сравнение нотаций можно сделать по трем группам критериев:

  1. Внешний вид диаграмм.
  2. Интеграция.
  3. Семантика и имитация.

В следующей таблице 1 представлено сравнение по группе критериев «Внешний вид диаграмм». Максимальный балл -10.

Таблица 1
«Процедура» eEPC BPMN
Простота и понятность диаграммы 6 7 10
Наличие дорожек на диаграмме 10 0 10
Компактность диаграммы 10 3 7
Ресурсоемкость при моделировании 10 4 8
36 14 35
В таблице 2 представлена оценка нотаций по критерию «Интеграция».
Таблица 2
«Процедура» eEPC BPMN
Интеграция с моделями верхнего уровня 10 3 0
Интеграция на горизонтальном уровне 10 4 4
Импорт диаграмм из MS Visio 0 0 10
Экспорт для автоматизации процесса 0 3 10
20 10 24

В таблице 3 представлено сравнение нотаций по группе критериев «Семантика и интеграция».

Таблица 3
«Процедура» eEPC BPMN
Международный стандарт 0 0 10
Семантика модели 2 5 10
Визуализация движения документов 1 8 10
Корректность и возможности для имитации 2 7 10
4 20 40

Выводы

Итоговая оценка нотаций в баллах представлена на следующей диаграмме:

Диаграмма. Итоговая оценка нотаций в баллах.

По совокупности критериев, я рекомендую использовать нотацию BPMN для описания, анализа и регламентации бизнес-процессов на операционном уровне. На сегодня — BPMN — лучшая нотация!

Если, всё-таки, по каким-то причинам вам придется делать выбор между «Процедурой» и eEPC, и если не нужна имитация, то лучшим выбором станет нотация «Процедура». Но если предполагается серьезно заниматься имитацией процессов, то лучше выбрать нотацию eEPC, чем «Процедуру».

Успехов вам при описании и оптимизации бизнес-процессов!

Опубликовано по материалам:
http://www.finexpert.ru/view/notatsii_modelirovaniya_protsessov_v_Business_Studio_protsedura_eEPC_i_BPMN_chto_vybrat/950

Февраль 2019 г.

Поделиться:

Рекомендуемые материалы по тематике