Необходимость и преимущества графического описания бизнес-процессов

Публикации
Поделиться:

Обсудить публикацию в сообществе Business Studio:

Роман Исаев

Эксперт по организационному развитию, процессному управлению, информационным технологиям в бизнесе

Партнёр ГК «Современные технологии управления»

Руководитель проектов, бизнес-тренер, сертифицированный специалист Business Studio

Автор 15 книг и 80 публикаций в научно-практических журналах

Автор и разработчик моделей и модулей для системы Business Studio, которые на протяжении многих лет активно используются в ведущих российских и международных организациях

В статье рассматриваются форматы описания бизнес-процессов с точки зрения оформления (формализации). Обосновываются преимущества графического описания по сравнению с другими форматами. Приводятся примеры моделей процедур в трех самых распространенных описаниях.

Графическое описание бизнес-процессов представляет собой разработку графических моделей. В некоторых организациях их называют диаграммами, схемами, технологическими картами, но суть от этого не меняется. На графической модели отображается логика выполнения бизнес-процесса с помощью специальных фигур (объектов) и стрелок в соответствии с выбранной нотацией (стандартом). Перечислим самые распространенные нотации бизнес-моделирования с примерами.

  • CFFC (Cross Functional Flow Chart. Кросс-функциональная модель, или «диаграмма дорожек») — см.  Рис. 1. По мнению многих экспертов, она наиболее проста для разработки и чтения. Данная нотация интуитивно понятна сотрудникам и имеет очень широкое распространение. Но есть два недостатка: ограничение по количеству «дорожек» (субъектов — исполнителей бизнес-процесса) на листе А4, недостаточный набор фигур для отображения всех необходимых сущностей и атрибутов (например, отсутствие фигур «базы данных» и «программный продукт»).

Рис. 1. Нотация «Cross Functional Flow Chart» — модель процедуры «Оформление и выдача кредита»

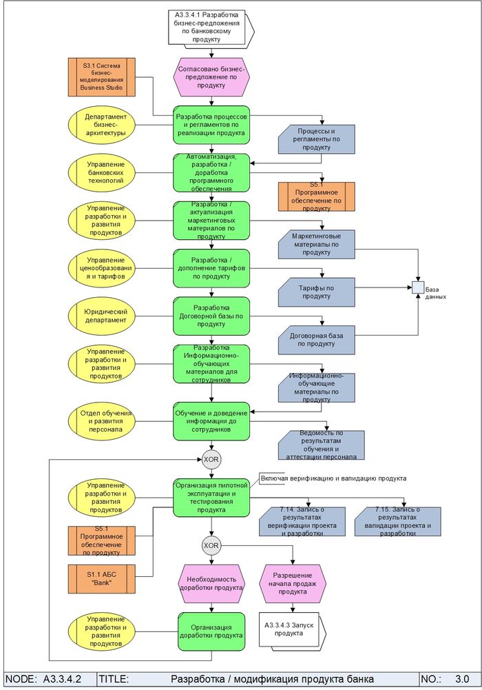
  • EPC (Event driven Process Chain. Цепочка процесса, управляемая событиями) — см. Рис. 2. Содержит большой набор фигур для отображения всех основных сущностей и атрибутов на моделях бизнес-процессов. Имеет хорошую визуализацию и цветовое оформление.

Рис. 2. Нотация «EPC» — модель процедуры «Разработка / модификация продукта банка»

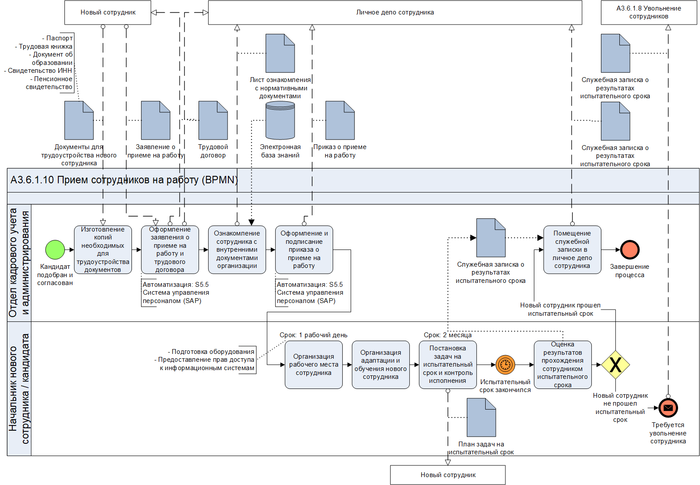
  • BPMN (Business Process Model Notation. Модель и нотация бизнес-процесса) — см. Рис. 3. Является наиболее сложной и многофункциональной нотацией. Есть организации, которые полностью описывают все свои бизнес-процессы в BPMN и имеют более 200 моделей в формате А4 с постоянной актуализацией.

Рис. 3. Нотация «BPMN» — модель процедуры «Прием сотрудников на работу»

  • Basic Flow Chart и IDEF0. Оисание этих двух нотаций не входит в задачу данной статьи.

Разработку графических моделей необходимо выполнять с помощью программных продуктов бизнес-моделирования (например, Business Studio или Microsoft Visio). Каждый программный продукт поддерживает разный набор нотаций. Подробное описание всех нотаций утверждается в документе «Соглашение по бизнес-моделированию». Для бизнес-аналитиков (методологов) это единые договорённости по разработке, а для сотрудников организации — памятка по правильному чтению (интерпретации) графических моделей.

Форматы описания бизнес-процессов по их оформлению (формализации)

Рассмотрим 3 основных формата.

  1. Текстовый формат. Для сложных бизнес-процессов это обычно несколько текстовых регламентов с общим объёмом более 100 страниц А4. У этого формата есть немало минусов и недостатков, тем не менее, он является самым распространённым на сегодняшний день.
  2. Табличный формат  — более формализованный (структурированный) и компактный. Бизнес-процесс представляется в виде таблицы со следующими столбцами: функции (действия), вход, источник входа, выход, потребитель выхода, требования к срокам, комментарии и др.
  3. Графический формат. В России уже известны организации (в первую очередь банки — см.  [1]), которые имеют все свои процессные регламенты в графическом формате (т. е. они состоят только из моделей). Такая практика с каждым годом получает всё более широкое распространение. На наш взгляд, все организации, которые ориентированы на долгосрочное и эффективное ведение бизнеса в условиях конкурентной среды, перейдут к графическому описанию бизнес-процессов.
    Однако следует отметить, что специализированные методики и правила (например, методику анализа финансового состояния клиента, правила юридической проверки клиента) не нужно описывать в виде моделей. Это технически сделать очень сложно и нецелесообразно. Поэтому подобные методики следует применять в качестве текстовых приложений к графическим моделям бизнес-процессов.

Есть ещё и четвёртый формат, редко встречающийся в организациях, но запоминающийся. Это описание бизнес-процесса в формате презентационных слайдов (например, MS Power Point), состоящих из «живых» картинок (Clipart), фотографий и текстовых пояснений. Данному формату нельзя придать юридическую силу (официально утвердить), но, как это ни странно, бизнес-процессы в течение многих лет работают на основе этого формата описания. Работают с ошибками, операционными рисками и проблемами, но руководители не понимают этого или не хотят менять подход.

Во многих организациях (особенно среднего и небольшого размера) бизнес-процессы, к сожалению, вообще не описаны. Нет ни моделей, ни регламентов, ни каких-либо официальных материалов. Есть только виртуальные знания и договорённости, которые находятся «в головах» сотрудников и руководителей организации. Подробные рекомендации и примеры того, как описать бизнес-процессы с минимальными инвестициями и рисками, рассмотрены в [2].

Почему важно именно графическое описание бизнес-процессов

Итак, почему важно графическое описание бизнес-процессов (в виде моделей), а не текстовые или табличные регламенты. Благодаря графическим моделям бизнес-процессов можно выполнить следующие практические задачи.

  • Визуализировать (представить наглядно) логику бизнес-процесса. Например, для коллективного обсуждения и анализа.
  • Быстро и точно выявить ошибки и операционные риски в бизнес-процессах. Также очень удобно на моделях отметить те места, в которых могут реализоваться операционные риски, и заранее принять необходимые меры.
  • Найти «узкие места» и причины неэффективности в бизнес-процессе.
  • Полноценно применить методы оптимизации, разработать модели «как надо» («TO-BE» или версию 2.0). Большое количество методов оптимизации основано на использовании графических моделей.
  • Провести имитационное моделирование (Simulation) и функционально-стоимостный анализ (ФСА) бизнес-процесса с помощью программных продуктов бизнес-моделирования.
  • Объяснить порядок выполнения бизнес-процесса сотрудникам, быстро вспомнить или понять основные моменты и детали. В некоторых организациях графические модели наиболее важных и сложных процедур постоянно находятся на рабочих столах сотрудников.
  • Отследить все взаимосвязи с другими бизнес-процессами и объектами в компании, что особенно актуально для крупных и территориально разделённых организаций.
  • Организовать качественный контроль бизнес-процесса (в том числе процедуры внутреннего аудита). Отметим, что в банках инициатором описания бизнес-процессов иногда выступает служба внутреннего контроля.
  • Построить комплексную электронную бизнес-модель организации (например, основанную на бизнес-процессах [3]). Именно системный подход, т. е. разработка системы взаимосвязанных моделей по всем областям работы и управления в организации, позволяет добиться максимальных результатов.
  • Обеспечить синхронизацию одинаковых объектов в разных бизнес-процессах. Например, если бизнес-аналитик изменил название должности (субъекта) в организационной структуре, то на моделях всех бизнес-процессов, в которых участвует данная должность (как исполнитель), должны автоматически измениться названия соответствующих фигур. При текстовом описании бизнес-процессов синхронизацию и актуализацию регламентов приходится выполнять вручную, поэтому при больших объёмах информации часто возникают неточности и даже противоречия.
  • Автоматически сгенерировать текстовые и табличные регламенты с помощью программных продуктов бизнес-моделирования (например, Business Studio).

Таким образом, графические модели являются первичными по отношению к текстовым и табличным регламентам. Любое изменение модели влечёт автоматическое обновление регламентов, при этом экономится время. Остается только добавить, что выполнить перечисленные задачи на основе текстового или табличного описания бизнес-процессов технически очень сложно, либо это потребует очень больших ресурсов и трудозатрат.

Источники информации

  1. Исаев Р.А. Секреты успешных банков. Бизнес-процессы и технологии. — М.: Инфра-М, 2017.
  2. Исаев Р. А. Описание и оптимизация бизнес-процессов с минимальными инвестициями и рисками.
  3. Комплексная типовая бизнес-модель банка (финансовой организации).

Опубликовано по материалам:
Журнал «Банковское дело» № 12/2017

Январь 2018 г.

Поделиться:

Рекомендуемые материалы по тематике