IDEF0 умер. Да здравствует VAD?

Публикации
Поделиться:

Обсудить публикацию в сообществе Business Studio:

Владимир Репин

Генеральный директор ООО «Владимир Репин Менеджмент»

Член ABPMP Russia

Доцент

Консультант по управлению

Бизнес-тренер

Кандидат технических наук

В статье Владимира Репина рассматриваются методические аспекты перехода с нотации IDEF0 на нотацию VAD. Каким образом показать потоки документов (информации) в модели VAD, не загромождая схему большим количество значков? В Business Studio версий 6-7 эта проблема может быть изящно решена с использованием новых функциональных возможностей системы.

IDEF0 умер…

Как я уже писал в статье «Про смысл стрелок в нотации IDEF0 и не только» в нотации IDEF0 стрелки могут и должны интерпретироваться как трубы, соединяющие между собой процессы. По этим трубам движутся документы, информация, материальные ресурсы. В Business Studio эти объекты модели создаются в справочнике «Функциональные объекты» и привязываются к стрелкам через свойства. Таким образом, можно избежать огромного количества стрелок на диаграмме и сделать ее наглядной и читаемой. При этом, информация о входах и выходах процессов легко может быть выведена в регламентирующие документы (паспорт процесса, регламент выполнения процесса и проч.).

Некоторые бизнес-аналитики при моделировании в нотации IDEF0 в Business Studio интерпретируют стрелки как документы. Это приводит к тому, что схемы становятся совершенно нечитаемыми и превращаются в кошмарный сон процессного архитектора. Кроме того, возникает почти полное дублирование объектов в «Словаре стрелок» и справочнике документов в «Функциональных объекта», что очень плохо.

Нотация IDEF0 в настоящее время поддерживается программными продуктами всё в меньшей степени. Это обусловлено несколькими факторами:

  1. Техническая сложность реализации полноценной модели IDEF0 в программном продукте;
  2. Визуальная сложность для восприятия схем в нотации IDEF0 для лиц принимающих решения (во многом, как следствие неадекватного методического подхода к моделированию);
  3. Развитие и практическое использование новых, комплексных подходов для проектирования корпоративной архитектуры компании, например, Archimate;
  4. Некоторая деградация уровня подготовки процессных архитекторов.

Как результат – найти систему, в которой полноценно реализована нотация IDEF0, становится все сложнее.

Но IDEF0 был очень удобен с точки зрения возможности агрегирования потоков документов с использованием стрелок, особенно в Business Studio. Можно ли как-то реализовать эту возможность с использованием нотации VAD, которую сейчас активно применяют многие бизнес-аналитики? Да, можно. Посмотрим, как это сделать.

Потоки документов в VAD

На рис. 1 показан фрагмент специально упрощенной «традиционной» модели в нотации VAD (на среднем уровне). Видно, что если моделировать все документы, которые поступают на вход процесса и выходят из процесса, то схема становится весьма загруженной и сложной для восприятия (хотя, возможно, кому-то такой формат нравится и вполне подходит).

Рис. 1. Фрагмент «традиционной» модели процесса в нотации VAD.

Что же делать? Отказаться от моделирования входов и выходов процессов? Если процессный архитектор принимает такое решение, то проектирование архитектуры сводится к «рисованию» рыбок, обоснованность выбора которых остается на его совести. Но руководители компании, в любом случае, рано или поздно зададут вопросы, на каком основании в модели выделены именно эти процессы, каковы их реальные границы?

Без четкого определения границ процессов по входам и выходам модель архитектуры является, скорее, объектом креативного, авторского дизайна («арт объект»), чем глубоко проработанной, системной моделью, которую можно использовать для управления компанией.

В Business Studio можно создавать типовые блоки документов, группируя их так, как требуется, с использованием типа связи «Агрегация». На рис. 2 показан фрагмент справочника «Функциональные объекты», в котором создано несколько таких типовых блоков документов для использования в модели.

Кстати, обратите внимание на типовой блок документов «Информация и документы, поступающие от клиента». Он собран при помощи связи «Агрегация» из других типовых блоков.

Рис. 2. Типовые блоки документов, созданные в справочнике «Функциональные объекты» с использованием связи «Агрегация».

Далее, с использованием типовых блоков документов для продаж можно создать модель в нотации VAD (см. рис. 3), которая выглядит существенно проще, чем исходная модель.

Рис. 3. Фрагмент модели процесса в нотации VAD с использованием типовых блоков документов.

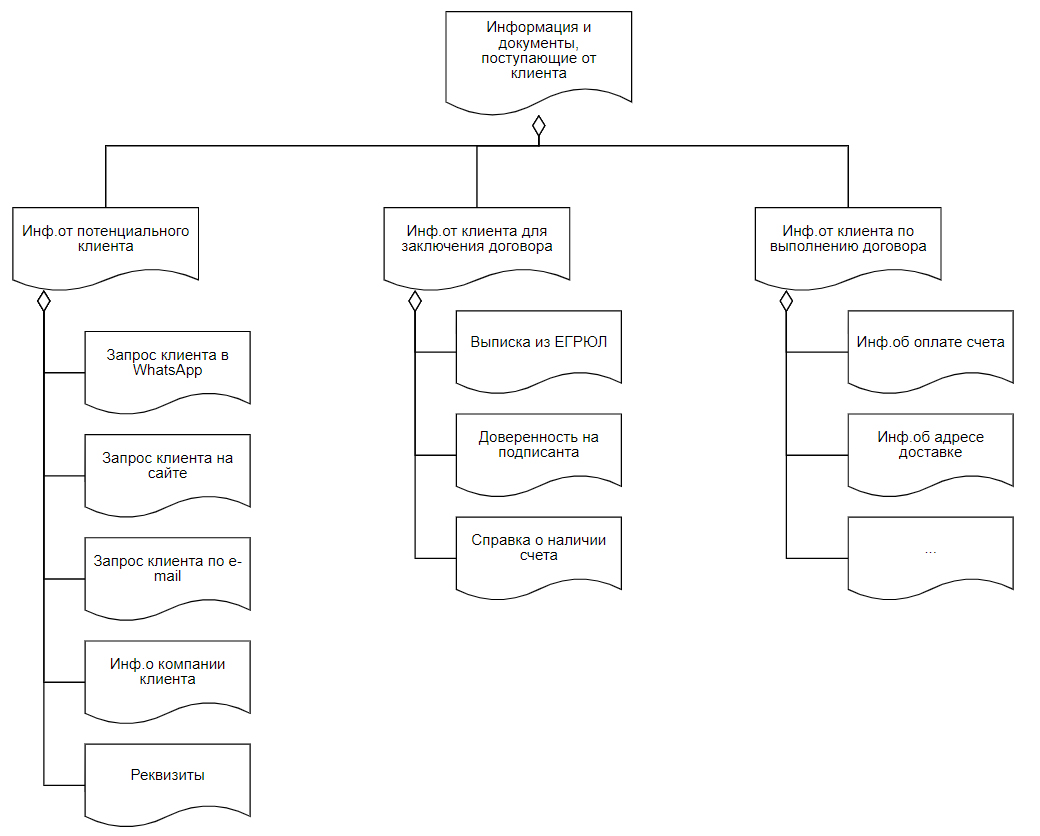
Отмечу, что в Business Studio легко можно сформировать модель документов, которые, например, поступают от клиента, как показано на рис. 4.

Рис. 4. Фрагмент модели документов, которые поступают от клиента.

Выводы

Если вы долгое время использовали нотацию IDEF0 для моделирования архитектуры, но вынуждены перейти на использование нотации VAD, то не стоит слишком переживать из-за этого. В последних версиях Business Studio есть замечательные возможности по созданию архитектурных процессных моделей.

Вы можете использовать функциональные возможности этой системы для создания иерархических моделей документов (информации) и упрощения схем процессов на верхнем уровне. При этом, вся необходимая информация о входах и выходах процессов может быть выгружена в регламентирующие документы.

Такой подход дает возможность создавать модели верхнего уровня без перегрузки информацией. Но в тоже время можно четко определять границы процессов по входам и выходам, что важно с точки зрения руководителей компании и, в целом, для успешного внедрения системы управления бизнес-процессами компании.

Опубликовано по материалам:
https://bpm3.ru/

Апрель 2025 г.

Поделиться:

Рекомендуемые материалы по тематике