BPM как способ узнать глубину кроличьей норы

Публикации
Поделиться:

Обсудить публикацию в сообществе Business Studio:

Юлия Рындина

Директор департамента ПАО Банк «ФК Открытие»

Проект по разработке витрин с текущими процессами розничного направления банка «Открытие» стал отправной точкой к разработке механизмов контроля, оценки и управления эффективностью розничной сети. По его итогам было сформировано единое пространство для коммуникаций руководителей различных уровней с использованием единого формата данных, доступных на витринах. Выполнение заявленных KPI позволило повысить эффективность сети на 17% и увеличить долю операций в удаленных каналах на 34%. Об этапах проекта, позволившего реализовать амбициозные планы высшего руководства компании, в этой статье.

Видеопрезентация проекта:

Смотреть на YouTube

Бизнес-контекст

Основными вызовами проекта являлись различия в изначальных подходах к управлению сетью и бизнес-процессах объединенных Банков. Соответственно различия в IT-ландшафте объединенных Банков, наличие большого количества источников данных, а также незавершенный процесс формирования общей целевой ИТ-архитектуры.
Предварительно необходимо было стандартизировать работу сети, оптимизировать архитектуру розничного направления для повышения операционной эффективности в целом (сокращение времени ожидания, сокращение времени обслуживания).
В этих условиях одной из задач являлось в максимально короткие сроки наладить коммуникацию между участниками процессов и развернуть не просто витрины, но подготовить механизм принятия управленческих решений для руководителей различных уровней розничной сети.
Для организации работы требовались ресурсы бизнес-подразделений банка для формирования бизнес-логики текущих процессов, разработчиков от каждого источника данных, что накладывало ряд ограничений на сроки этапов проекта.
Кроме того, на проект был приглашен внешний вендор (разработка аналитических витрин), что накладывало ограничения с точки зрения информационной безопасности Банка, а также требовало оказание постоянной экспертной поддержки со стороны розничного бизнеса.

С чем столкнулись в ходе проекта:

  • более 20 источников данных и необходимость «собирать» бизнес операции в различных системах банка (в текущей версии витрин подключено 18 источников данных — в некоторых системах отсутствует/дорабатывается логирование данных);
  • необходимость включать задачи на доработки в текущие планы Банка с учетом приоритета задач по интеграции;
  • планирование проекта с учетом временных ограничений разработчиков — параллельная подготовка и согласование ТЗ на большую часть источников данных;
  • стандартизация работы сети с учетом различного ландшафта и изначальных подходов к управлению сетью интегрированных банков;
  • отсутствие единых справочников сотрудников для разных IT систем и как следствие необходимость разработки уникальных алгоритмов точного определения сотрудников для каждого источника данных — формирование справочника поведенческих/процессных зависимостей для определения типа сотрудника в ролевой модели;
  • сопротивление изменениям.

Основные задачи проекта

Цель проекта «Операционная эффективность» - разработка и внедрение системы оценки и управления эффективностью розничной сети Банка на основе витрин, отражающих показатели текущих процессов.

Для оценки успешности проекта разработаны 3 KPI:

  1. Средняя длительность выполнения клиентской операции.
  2. Утилизация рабочего времени.
  3. Доля операций, потенциально выносимых в удаленные каналы обслуживания (Мобильный и интернет банк, банкоматы).

Особенности проекта:

  • восстановление параметров сквозного бизнес-процесса из разрозненных событий;
  • формирование сквозного дерева процессов;
  • 18 IT систем/источников данных, используемых для расчета количества и времени операции;
  • информация на витринах доступна за время T-1;
  • 10 аналитических витрин для возможности точечного управления.

Бизнес-процесс

В рамках проекта было необходимо визуализировать процессы продаж и обслуживания клиентов розничной сети в офисах Банка, а также все внутренние процессы, выполняемые розничными сотрудниками офисов. Для каждого процесса устанавливается метрика и механизмы по контролю над соблюдением целевых значений метрик. Таким образом, по розничным офисам должна быть сформирована итоговая нагрузка сотрудников по процессам и распределение трудозатрат по процессам.

Основные цели процессной команды:

  • декомпозиция процессов на атомарные (простые) операции,
  • задание ключевых точек для определения метрик процессов,
  • определение KPI по процессам/этапам процесса,
  • разработка механизмов по контролю выполнения целевых значений KPI.

Инновационность проекта

  1. Управление Омниканальностью — использование информации из различных источников для проведения аналитики и выработки гипотез о продажах и обслуживании в розничной сети:
    • сбор данных о взаимодействии клиентов с Банком по всем каналам продаж и обслуживания;
    • отбор неуспешных/неэффективных паттернов взаимодействия;
    • создание сквозного клиентского опыта взаимодействия с Банком.
  2. Формирование метрик к сквозным процессам — формирование единого понимания процесса от консультации до завершения операции, оценка трудозатрат и стоимости.
  3. Моделирование процессов обслуживания клиентов для проверки гипотез по оптимизации процессов обслуживания клиентов и повышения уровня удовлетворенности (сокращение времени ожидания, сокращение времени обслуживания).
  4. Проверка и оценка целесообразности изменения процессов через проведение функционально-стоимостного анализа и моделирование изменений в системе Business Studio.

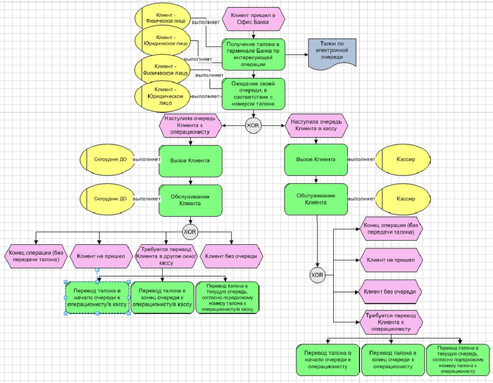
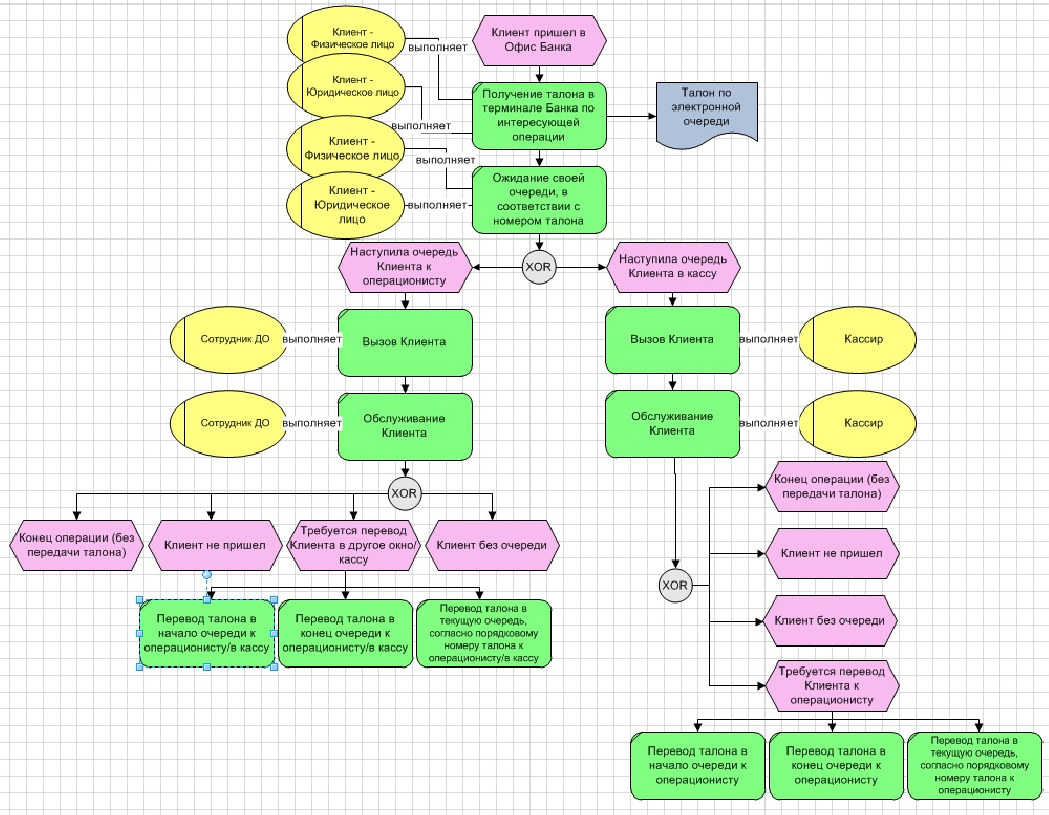
По результатам применения этих инструментов была выработана индивидуальная логика маршрутизации клиентов в отделении для создания алгоритмов работы электронных очередей и алгоритмов управления клиентопотоками в офисах без электронных очередей — оптимальная маршрутизация клиентопотока для каждого офиса (на основании типологии операций/процессов/клиентов)

Пример. Моделирование процессов обслуживания клиентов

Моделирование электронной очереди

Стандартизация продаж — продажа как единая типовая операция. Переход от оценки и нормирования сотрудников фронта только от объемов продаж к модели нормирования с учетом выделения отдельных типовых операций и трудозатрат по ним.

Пример. Установка нормативов на типовые операции и контроль выполнения

Проверка выполнения нормативов на любом уровне системы управления Банка — Дирекция/Точка сети

Гибкие процессы — быстрое изменение процессов на основании детального разбора времени выполнения операции, вплоть до изменений одним днем. Выявления операций с худшими показателями и декомпозиция операции на основании собираемых данных для поиска узкого места процесса, анализ возможности быстрого изменения процесса или доработки системы.

Пример. Анализ типовых операций в разрезе атомарных действий

Анализ операций и отслеживание динамики изменения длительности этапов

Фотография рабочего дня сотрудника для определения пиковых нагрузок и распределения функционала между сотрудниками точки сети.

Пример. Выявление простоев в часы пиковых нагрузок

Маркировка типов активностей сотрудников и проверка простоев

Работа с противовесами — использование показателей, противоположных по смыслу и собираемых разными подходами для точной проверки гипотез. При оптимизации операций отслеживать общую нагрузку на сотрудника и пересматривать функционал в зависимости от высвобождаемого времени.

Трудности

Очевидная, но не используемая в проекте деталь — всегда точно определять бюджет проекта. Проект стартовал как общебанковский проект без IT составляющей, и только при начале проработки ТЗ была выявлена необходимость в поиске IT бюджета.

Доверяй, но проверяй:

  • вендора — контролируй каждый пункт плана — несвоевременная эскалация вопроса может приводить к срывам сроков внедрения;
  • разработчиков Банка — проверять каждую выгрузку на соответствие ТЗ;
  • сотрудников Банка — с каждой «ошибкой» разбирай живой кейс — в большинстве своем «ошибкой» является непонимание процессов. Выявление происходило в ходе анализа данных на витринах и рабочей активности сотрудников. Проводилось обучение по тем местам процесса, где выявлялись ошибки вплоть до одного сотрудника.

Поддержка руководства и персонала обеспечивались следующим образом.
Для руководства:

  • визуализация результатов влияния изменений на эффективность розничной сети;
  • четкое представление «проект — эффект», отражение не просто метрик KPI, но и влияние изменений на состав розничного блока, численность, эффективность, клиентский опыт;
  • контроль показателей осуществлялся ежедневно. Ускорение работы через месяц после вывода первых операций на витрины благодаря четкому разделению команды на аналитику и разработку и оперативному взаимодействию с руководителями сети.

Пример. Отчет о выполнении нормативов

Возможен переход на уровень до сотрудника точки сети

Для сотрудников:

  1. Разработка новой мотивационной системы на основании показателей на витринах, возможность для руководителей сети видеть «за вчера» проблемные места и оперативно воздействовать для выполнения показателей точки сети вплоть до уровня одного отстающего сотрудника.
  2. Обучение нормативам — не просто установка обезличенных нормативов, а проведение сессий и демонстраций как правильно выполнять операции. Оценка текущих метрик при выполнении операции и запись эталонного выполнения операции с комментариями о возможных ошибках и потерях.

Результаты

KPI Средняя длительность выполнения клиентской операции
Цель: сократить на 15%
Факт: сокращение на 17%

KPI Процент операций потенциально выносимых в удаленные каналы
Цель: сократить на 25%
Факт: сокращение на 34,1%

KPI Утилизация полезного рабочего времени сотрудников
Цель: повысить на 10%
Факт: повышение на 26,7%

Главное достижение проекта — формирование единого пространства для взаимодействия руководителей розничной сети — возможность быстрых изменений процессов через оказание точечного воздействия на сеть на любом уровне управления и измеримость таких изменений.


Банк «Открытие» — крупнейший частный банк в России и четвертый по размеру активов среди всех российских банковских групп. Работает на финансовом рынке с 1993 года. Сформирован в результате интеграции более чем 10 банков различного масштаба, в том числе таких крупных федеральных, как НОМОС-БАНК, Ханты-Мансийский банк и банк «Петрокоммерц». Надежность подтверждена рейтингами международных агентств S&P Global (ВВ-) и Moody’s Investors Service (Ba3).


Февраль 2018 г.

Поделиться:

Рекомендуемые материалы по тематике