В Business Studio поддерживается импорт моделей и объектов из ARIS1). В поставке Business Studio доступен следующий пакет импорта:
Пакет может быть импортирован в любую базу данных Business Studio при помощи пакета импорта ИмпортИмпорта (подробнее см. Импорт пакетов импорта).
Файл в формате xml, выгруженный из ARIS при помощи команды «Экспортировать → Как файл XML…».
Импортируемые классы объектов приведены в Таблице 1.
| Класс ARIS | Класс Business Studio | Особенности импорта |
|---|---|---|
| Событие | Событие | |
| Функция | Единица деятельности | |
| Правило | Тип оператора ЕРС | |
| Оргединица | Оргединица | Для оргединицы устанавливается тип "Подразделение". |
| Должность | Оргединица | Для оргединицы устанавливается тип "Должность". |
| Местоположение | Оргединица | Для оргединицы устанавливается тип "Подразделение". |
| Тип лица | Оргединица | Для оргединицы устанавливается тип "Роль". |
| Сотрудник | Физическое лицо | В зависимости от символа объекта в модели ARIS (внутренний сотрудник или внешний сотрудник) объект импортируется в Business Studio либо в справочник "Физические лица", либо в справочник "Оргединицы" соответственно. Для оргединицы устанавливается тип "Внешняя оргединица". |
| Оргединица | ||
| Группа | Оргединица | Для оргединицы устанавливается тип "Роль". |
| Кластер/Модель данных | Прочее | |
| Технический термин | Термин | |
| Носитель информации | Бумажный документ | В зависимости от символа объекта в модели ARIS объект импортируется в Business Studio в один из справочников: Бумажные документы, Электронные документы, Базы данных, Материальные объекты или Прочее (см. Таблицу 2). |
| Электронный документ | ||
| База данных | ||
| Материальный объект | ||
| Прочее | ||
| Список | Бумажный документ | |
| Тип прикладной системы | Программный продукт | Для объекта устанавливается тип "Информационная система". |
| Прикладная система | Программный продукт | Для объекта устанавливается тип "Информационная система". |
| Тип модуля | Программный продукт | Для объекта устанавливается тип "Модуль ИС". |
| Модуль | Программный продукт | Для объекта устанавливается тип "Модуль ИС". |
| Тип функции ИТ | Программный продукт | Для объекта устанавливается тип "Функция ИС". |
| Функция ИТ | Программный продукт | Для объекта устанавливается тип "Функция ИС". |
| Цель | Цель | |
| Ключевой показатель результативности (KPI) | Показатель | |
| Продукт/услуга | Материальный объект | |
| Общий ресурс | Материальный объект | |
| Тип операционного ресурса | Материальный объект | |
| Операционный ресурс | Материальный объект | |
| Тип складского оборудования | Материальный объект | |
| Складское оборудование | Материальный объект | |
| Тип транспортной системы | Материальный объект | |
| Транспортная система | Материальный объект | |
| Тип вспомогательных технических средств | Материальный объект | |
| Вспомогательные технические средства | Материальный объект | |
| Тип материала | Материальный объект | |
| Тип упаковочного материала | Материальный объект |
Импортируемые модели ARIS:
Модель "Диаграмма цепочки добавленной ценности", разработанная в ARIS, импортируется в Business Studio как диаграмма IDEF0. Перечень импортируемых символов модели приведен в Таблице 2.
| Наименование символа в ARIS | Символ в ARIS | Наименование символа в Business Studio | Символ в Business Studio | Особенности импорта |
|---|---|---|---|---|
| Цепь создания добавленной стоимости | | Функция | | |
| Связь | | Стрелка | | Тип связи "подчиняет по единице деятельности" используется для построения иерархии объектов справочника "Деятельность" в Business Studio. Связи остальных типов при импорте не обрабатываются и не импортируются. |
Модель ЕРС, разработанная в ARIS, импортируется в Business Studio как диаграмма ЕРС. Перечень импортируемых символов модели приведен в Таблице 3.
| Наименование символа в ARIS | Символ в ARIS | Наименование символа в Business Studio | Символ в Business Studio | Особенности импорта |
|---|---|---|---|---|
| Функция | | Функция | | Все символы, используемые в ARIS для отображения объекта класса "Функция" в модели ЕРС, импортируются в символ "Функция" в Business Studio. Модель ЕРС, детализирующая объект класса "Функция" в ARIS, импортируется в Business Studio как диаграмма декомпозиции соответствующего объекта справочника "Деятельность". Если несколько объектов класса "Функция" в ARIS в качестве модели детализации используют одну и ту же модель, то в Business Studio эта модель импортируется один раз как диаграмма декомпозиции одного из объектов справочника "Деятельность". Все остальные объекты справочника "Деятельность" преобразуются в ссылку на единицу деятельности на этот объект. |
| Событие | | Событие | | |
| Интерфейс процесса | | Интерфейс процесса | | |
| Оператор «И» | | Оператор AND («И») | | |
| Оператор «ИЛИ» | | Оператор OR («ИЛИ») | | |
| Оператор «Исключающее ИЛИ» | | Оператор XOR («Исключающее ИЛИ») | | |
| Оргединица | | Подразделение | | |
| Должность | | Должность | | |
| Тип лица | | Роль | | |
| Внутренний сотрудник | | В Business Studio не предусмотрен символ для отображения объекта справочника "Физические лица" на диаграмме ЕРС. | ||
| Внешний сотрудник | | Внешняя оргединица | | |
| Группа | | Роль | | |
| Местоположение | | Подразделение | | |
| Кластер | | Прочее | | |
| Носитель информации | | Прочее | | |
| Файл | | База данных | | |
| Документ | | Бумажный документ | | |
| Электронный документ | | Электронный документ | | |
| Папка | | Прочее | | |
| Экспертная оценка | | Прочее | | |
| Телефон | | Материальный объект | | |
| Факс | | Материальный объект | | |
| Список | | Бумажный документ | | |
| Цель | | В Business Studio не предусмотрен символ для отображения объекта справочника "Цели" на диаграмме ЕРС. | ||
| Ключевой показатель результативности (KPI) | | В Business Studio не предусмотрен символ для отображения объекта справочника "Показатели" на диаграмме ЕРС. | ||
| Продукт/услуга | | Материальный объект | | |
| Общий ресурс | | Материальный объект | | |
| Тип операционного ресурса | | Материальный объект | | |
| Операционный ресурс | | Материальный объект | | |
| Тип складского оборудования | | Материальный объект | | |
| Складское оборудование | | Материальный объект | | |
| Тип транспортной системы | | Материальный объект | | |
| Транспортная система | | Материальный объект | | |
| Тип вспомогательных технических средств | | Материальный объект | | |
| Вспомогательные технические средства | | Материальный объект | | |
| Тип материала | | Материальный объект | | |
| Тип упаковочного материала | | Материальный объект | | |
| Связь | | Стрелка | | Импортируются только те связи между объектами, которые могут быть наведены между этими объектами в Business Studio. Наименование типа связи в ARIS и в Business Studio могут отличаться. |
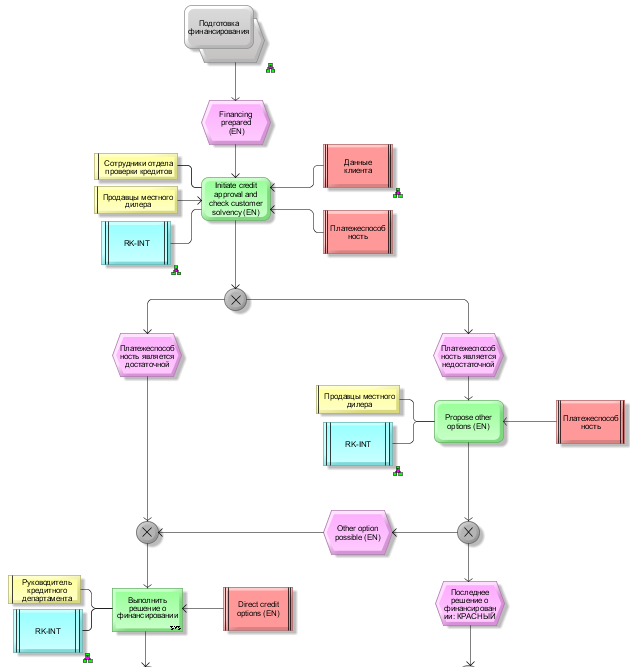
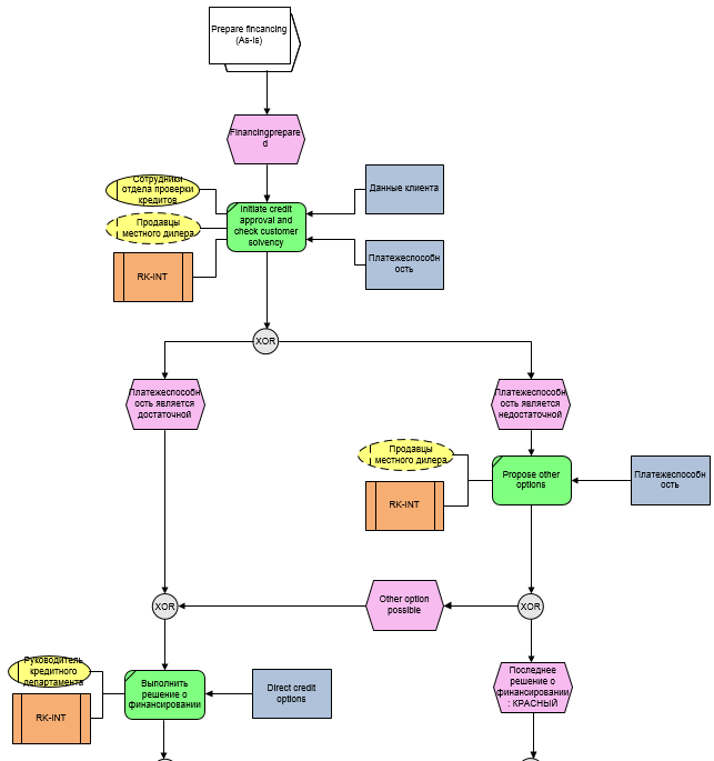
На Рис. 1 приведен пример диаграммы ЕРС, разработанной в ARIS, которая может быть импортирована в Business Studio. Результат импорта приведен на Рис. 2.


Организационная структура, сформированная в ARIS с использованием модели "Организационная схема", импортируется в Business Studio в справочник "Оргединицы" в виде иерархического дерева объектов. Помимо связей прямого подчинения импортируются связи функционального подчинения и вспомогательные связи, а также связи ролей и оргединиц, входящих в их состав. Формирование организационной диаграммы в Business Studio производится пользователем по правилам Business Studio.
В справочник "Программные продукты" в Business Studio импортируются объекты следующих классов ARIS:
В Business Studio объекты выстраиваются в виде иерархического дерева, если в ARIS между соответствующими объектами установлена связь типа "объединяет".
При необходимости пакет импорта можно доработать, изменив перечень импортируемых объектов и/или соответствия между классами ARIS и Business Studio. Также есть возможность разработать пользовательские пакеты импорта.