Нотации Flowchart используются для представления алгоритма (сценария) выполнения процесса и позволяют задать причинно-следственные связи и временную последовательность выполнения действий процесса. Нотации поддерживают декомпозицию на подпроцессы.
Различие между нотациями "Basic Flowchart" и "Cross-functional Flowchart" состоит в том, что дополнительно к графическим символам, применяемым в нотации "Basic Flowchart", в нотации "Cross-functional Flowchart" используются дорожки (Swim Lanes), обозначающие оргединицы - исполнителей действий процесса. Это позволяет повысить наглядность диаграммы. Также в нотации "Cross-functional Flowchart" на панели инструментов окна диаграммы есть дополнительные кнопки с закрашенным треугольником на иконке – у таких кнопок есть выпадающий список для выбора типа фигуры (см. Рис.1). Они используются для добавления на диаграмму объектов деятельности.

Нотации Flowchart можно применять для моделирования отдельных процессов компании, а также на нижнем уровне модели бизнес-процессов, созданной в нотации IDEF0.
Описание назначения графических символов, используемых в нотациях Flowchart, приведено в Таблице 1.
| Название | Кнопка | Графический символ | Описание |
|---|---|---|---|
| Действие | | | Действие обозначается с помощью прямоугольного блока. Внутри блока помещается название действия. Временная последовательность выполнения действий задается расположением действий на диаграмме в нотации "Basic Flowchart"/"Cross-functional Flowchart" сверху вниз (слева направо на горизонтальной диаграмме в нотации "Cross-functional Flowchart"). |
| Решение | | | Символ "Решение" обозначает ветвление, после которого процесс может пойти по одному и только одному альтернативному направлению в зависимости от некоторого условия. Символ "Решение" может иметь один или несколько входов и ряд альтернативных выходов. Символ "Решение" используется в двух вариантах: для обозначения действия, результат которого определяет дальнейшее выполнение процесса, или для обозначения проверки условия. Если "Решение" используется для обозначения действия, то все возможные варианты результатов этого действия показываются выходящими стрелками (Рис. 2). ![]()
Если символ "Решение" используется для проверки условия, то "Решение" помещается на диаграмму после символа "Действие", в названии символа "Решение" указывается проверяемое условие, а все возможные варианты значения условия показываются выходящими стрелками (например, "Да" или "Нет" (Рис. 3)). ![]() Символ "Решение" аналогичен символу "Исключающее ИЛИ" (XOR) в других нотациях моделирования. |
| Связь предшествования | | | Стрелки "Связь предшествования" обозначают передачу управления от одного действия к другому, т.е. предыдущее действие должно закончиться прежде, чем начнется следующее. Стрелка, запускающая выполнение действия, изображается входящей в действие сверху. Стрелка, обозначающая передачу управления другому (другим) действию, изображается выходящей из действия снизу (Рис. 4). ![]()
![]() |
| Поток объектов | | | Стрелки "Поток объектов" используются в случаях, когда необходимо показать, что из одного действия объекты передаются в другое, при этом первое действие не запускает выполнения второго. Стрелки "Поток объектов" обозначаются стрелкой с двумя треугольниками на конце. Если обозначение источника объекта(ов) неважно, то такой объект показывается стрелкой с туннелированным началом (Рис. 6). ![]()
![]() При этом действие "Регистрация в журнале "Исходящая корреспонденция" не запускает выполнение действия "Заполнение графы "Номер накладной" в журнале "Исходящая корреспонденция". |
| Дорожки (символ диаграммы процесса в нотации "Cross-functional Flowchart") | | | Дорожки предназначены для отображения исполнителей действий и подпроцессов (оргединиц или объектов деятельности). Внутри блока помещается наименование исполнителя. Подробнее об особенностях работы с дорожками на диаграмме процесса в нотации "Cross-functional Flowchart" см. в Руководство пользователя в статье Дорожки на диаграмме процесса в нотации Cross-functional Flowchart. |
| Событие | | ![]() | События отображают стартовые точки процесса в нотациях Flowchart, приводящие к началу выполнения процесса, и конечные точки, наступлением которых заканчивается выполнение процесса. Началом процесса считается событие, из которого только исходят стрелки передачи управления. Концом процесса считается событие, в которое только входят стрелки передачи управления. |
| Этап | | | Символ "Этап" предназначен для определения этапа в рамках процесса на диаграмме, созданной в нотации "Cross-functional Flowchart". |
| Программные продукты, Базы данных, Материальные объекты, Прочее (кнопки палитры элементов диаграммы процесса в нотации "Cross-functional Flowchart") | | | Используется для отображения на диаграмме программных продуктов, баз данных, материальных объектов, объектов справочника Прочее, сопровождающих выполнение процесса. Рядом со стрелкой размещается наименование объекта деятельности. |
| Междиаграммная ссылка | | Символ, обозначающий другую диаграмму. Междиаграммная ссылка служит для обозначения перехода стрелки на диаграмму другого процесса или функции без отображения стрелки на вышележащей диаграмме (при использовании иерархических моделей). В качестве междиаграммной ссылки не может выступать диаграмма процесса в нотациях EPC и BPMN. |
Информация о способах добавления фигур на диаграмму содержится в главе Руководство пользователя → Создание модели деятельности организации.
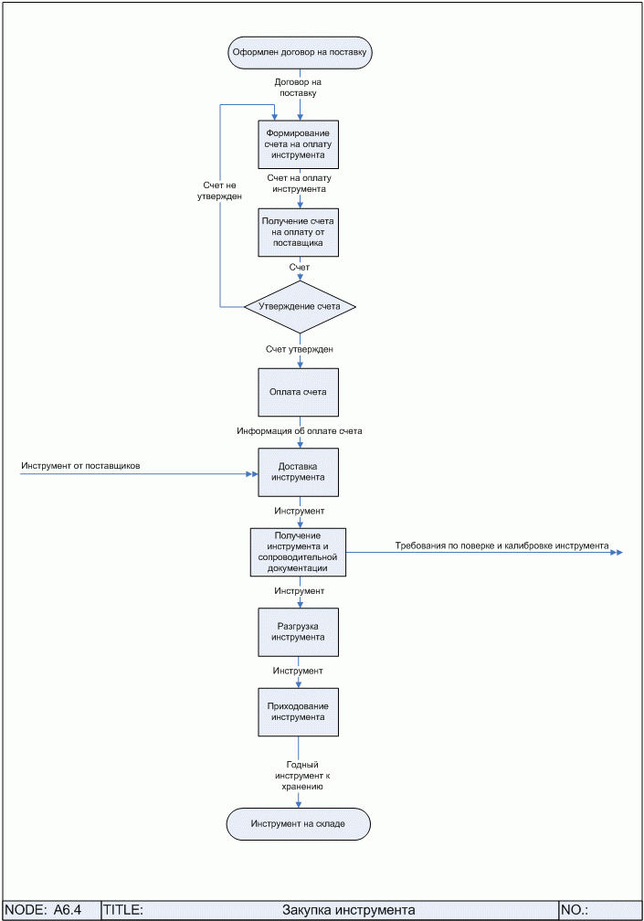
Пример диаграммы процесса в нотации "Basic Flowchart приведен на Рис. 8.

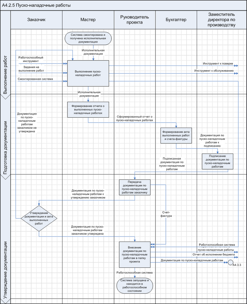
Пример диаграммы процесса в нотации "Cross-functional Flowchart" приведен на Рис. 9.
